/企业所得税部分/
1、个体工商户、个人独资企业、合伙企业不属于企业所得税纳税人。
2、居民企业是指依法在中国境内成立的企业或实际管理机构在中国境内的企业,该类企业就来源中国境内、境外的全部所得纳税【即,无限纳税】。
3、所得来源地的确定

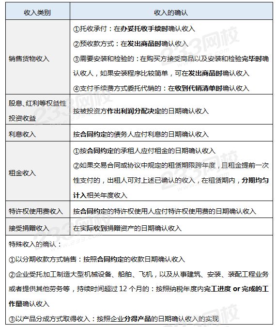
4、企业所得收入的确认时间:

5、买一赠一的情形:不属于捐赠,应将总的销售金额按各项商品的公允价值的比例来分摊确认各项的销售收入。
6、不征税收入,包括①财政拨款;②依法收取并纳入财政管理的行政事业性收费(上缴财政的)、政府性基金;③国务院规定的其他不征税收入(财政性资金)。
7、计算企业所得税时不得扣除的项目:
①向投资者支付的股息、红利等权益性投资收益款项
②企业所得税税款
③税收滞纳金
④罚金、罚款和被没收财物的损失
⑤超过规定标准的捐赠支出
⑥赞助支出:企业发生与生产经营活动无关的各种非广告性质的赞助支出
⑦未经核定的准备金支出
⑧企业之间支付的管理费、企业内营业机构之间支付的租金和特许权使用费,以及非银行企业内营业机构之间支付的利息
⑨与取得收入无关的其他支出
8、职工福利费、工会经费和职工教育经费的扣除限额

9、业务招待费:按照发生额的60%扣除,但最高不得超过当年销售(营业)收入的5‰。【注意】筹建期间发生的:可按实际发生额的60%计入企业筹办费,并按有关规定在税前扣除。
10、广宣费:≤当年销售(营业)收入的15%的部分,准予扣除。超过部分可以结转扣除。
【注意】自2016年1月1日起至2020年12月31日,对化妆品制造或销售、医药制造和饮料制造(不含酒类制造)企业发生的广告费和业务宣传费支出,不超过当年销售(营业)收入30%的部分,准予扣除;超过部分,准予在以后纳税年度结转扣除。烟草企业的烟草广告费和业务宣传费支出,一律不得在计算应纳税所得额时扣除。
11、公益性捐赠支出,不超过年度利润总额12%的部分(不再以营业收入为基础,而是以利润总额为基础),准予扣除。超过部分,准予以后三年内在计算应纳税所得额时结转扣除。
12、不得计算折旧扣除的固定资产
①房屋、建筑物以外未投入使用的固定资产;
②以经营租赁方式租入的固定资产;
③以融资租赁方式租出的固定资产;
④已足额提取折旧仍继续使用的固定资产;
⑤与经营活动无关的固定资产;
⑥单独估价作为固定资产入账的土地。
13、免税收入【免税收入≠不征税收入】包括
①国债利息收入
②符合条件的居民企业之间的股息、红利等权益性投资收益【是指直接投资于】
③在中国境内设立机构、场所的非居民企业从居民企业取得与该机构、场所有实际联系的股息、红利等权益性投资收益
④符合条件的非营利组织的收入
14、减半征收企业所得税的:①花卉、茶以及其他饮料作物和香料作物的种植;②海水养殖、内陆养殖。
15、从事国家重点扶持的公共基础设施项目投资经营的所得,自项目取得第1笔生产经营收入(而不是盈利)所属纳税年度起,3免3减半。
16、从事符合条件的环境保护、节能节水项目所得,自项目取得第1笔生产经营收入所属纳税年度起,3免3减半。在减免税期限内转让的,受让方自受让之日起,可以在剩余期限内享受规定的减免税优惠。
17、符合条件的技术转让所得,一个纳税年度内,居民企业转让技术所有权所得不超过500万元的部分,免征企业所得税;超过500万元的部分,减半征收企业所得税。
18、小型微利企业优惠
(1)时间:自2019年1月1日至2021年12月31日
(2)优惠:对小型微利企业年应纳税所得额不超过100万元的部分,减按25%计入应纳税所得额,按20%的税率缴纳企业所得税;对年应纳税所得额超过100万元但不超过300万元的部分,减按50%计入应纳税所得额,按20%的税率缴纳企业所得税。(小微企业普惠性税收减免政策)
(3)适用条件:该政策适用的小型微利企业是指从事国家非限制和禁止行业,且同时符合年度应纳税所得额不超过300万元、从业人数不超过300人、资产总额不超过5000万元等三个条件的企业。
19、科技型中小企业开展研发活动中实际发生的研发费用,未形成无形资产计入当期损益的,在按规定据实扣除的基础上,在2018年1月1日至2020年12月31日期间【已过,可能构成迷惑考点】,再按照实际发生额的75%在税前加计扣除;形成无形资产的,在上述期间按照无形资产成本的175%在税前摊销。
20、企业安置残疾人就业的,在据实扣除其支付给残疾职工工资的基础上,再按支付给残疾职工工资的100%加计扣除。
21、创业投资企业采取股权投资方式投资于未上市的中小高新技术企业两年以上的,可以按照其投资额的70%在股权持有满两年的当年抵扣该创业投资企业的应纳税所得额;当年不足抵扣的,可以在以后的纳税年度结转抵扣。【2年+70%】
22、减计收入
①以《资源综合利用企业所得税优惠目录》规定的资源作为主要原材料,减按90%计入收入总额。【针对的是收入,而非所得额】
②自2019年6月1日起至2025年12月31日,社区提供养老、托育、家政等服务的机构,提供社区养老、托育、家政服务取得的收入,在计算应纳税所得额时,减按90%计入收入总额。
23、债券利息减免税
①对企业取得的2012年及以后年度发行的地方政府债券利息收入,免征企业所得税。
②自2018年11月7日起至2021年11月6日止,对境外机构投资境内债券市场取得的债券利息收入暂免征收企业所得税。
【注意】暂免征收企业所得税的范围不包括境外机构在境内设立的机构、场所取得的与该机构、场所有实际联系的债券利息。
③对企业投资者持有2019~2023年发行的铁路债券取得的利息收入,减半征收企业所得税。
/个人所得税部分/
24、居民纳税人和非居民纳税人的区别

25、出租汽车经营单位对出租车驾驶员采取单车承包或承租方式运营,出租车驾驶员从事客货营运取得的收入,按工资、薪金所得征税。
26、稿酬所得:稿酬所得,是指个人因其作品以图书、报刊形式出版、发表而取得的所得。提供著作权的使用权取得的所得,不包括稿酬的所得。
27、有形资产的转让按财产转让所得征税;无形资产的转让按特许权使用费所得征税;土地使用权、股权例外。
28、按“特许权使用费所得”税目征收的,包括:
①作者将自己的文字作品手稿原件或复印件公开拍卖(竞价)取得的所得
②编剧从电视剧的制作单位取得的剧本使用费
29、不属于工资、薪金性质:
①独生子女补贴;
②执行公务员工资制度未纳入基本工资总额的补贴、津贴差额和家属成员的副食补贴;
③托儿补助费;
④差旅费津贴、误餐补助。
30、【熟知】专项附加扣除标准【教材P201有思维导图总结】
(1)子女教育:每个每月1000元
★父母可以选择由其中一方按扣除标准的100%扣除,也可以选择由双方分别按扣除标准的50%扣除,具体扣除方式在一个纳税年度内不能变更。
(2)继续教育:学历(学位)教育期间按照每月400元(不超过4年);取得相关证书的当年,按照3600元定额扣除。
★个人接受本科及以下学历(学位)继续教育,符合税法规定扣除条件的,可以选择由其父母扣除,也可以选择由本人扣除。
(3)大病医疗:扣除医保报销后个人负担+累计超过15000元的部分+8万的限额内。
(4)住房贷款利息:每月1000元(不超过20年)+首套住房贷款利息扣除
★夫妻双方婚前分别购买住房发生的首套住房贷款,其贷款利息支出,婚后可以选择其中一套购买的住房,由购买方按扣除标准的100%扣除,也可以由夫妻双方对各自购买的住房分别按扣除标准的50%扣除,具体扣除方式在一个纳税年度内不能变更。
(5)住房租金

★夫妻双方主要工作城市相同的,只能由一方扣除住房租金支出。
(2)赡养老人(60岁)
独生子女:每月2000元;非独生子女:均摊、约定分摊、被赡养人指定分摊,但是最高额度不得超过1000元。
31、财产租赁所得应纳税额的计算
适用税率:20%(个人按市场价出租居民住房10%)
每次(月)收入不超4000元的:
应纳税所得额=每次(月)收入额-准予扣除项目-修缮费用(800为限)-800
每次(月)收入超过4000元的:
应纳税所得额=[每次(月)收入额-准予扣除项目-修缮费用(800为限)]×(1-20%)
32、居民个人取得全年一次性奖金,符合相关规定的,在2021年12月31日前,不并入当年综合所得,以全年一次性奖金收入除以12个月得到的数额,按照按月换算后的综合所得税率表,确定适用税率和速算扣除数,单独计算纳税。
33、个人与用人单位解除劳动关系取得一次性补偿收入(包括用人单位发放的经济补偿金、生活补助费和其他补助费),在当地上年职工平均工资3倍数额以内的部分,免征个人所得税;超过3倍数额的部分,不并入当年综合所得,单独适用综合所得税率表,计算纳税。
34、个人因从事彩票代销业务而取得所得,按个体工商户的生产、经营所得征税。
35、出租车属于个人所有,但挂靠出租汽车经营单位或企事业单位,驾驶员向挂靠单位缴纳管理费的,或出租汽车经营单位将出租车所有权转移给驾驶员的,出租车驾驶员从事客货运营取得的收入,比照“生产经营所得”项目征税。
36、对职工个人以股份形式取得的拥有所有权的企业量化资产,暂缓征收个人所得税;待个人将股份转让时,就其转让收入额,减除个人取得该股份时实际支付的费用支出和合理转让费用后的余额,按“财产转让所得”项目计征个人所得税。
37、个人取得单张有奖发票奖金所得不超过800元的,暂免征收个人所得税;超过800元的,全额征收个人所得税。
【实战演练】
1、(2020年考生回忆单选题)根据企业所得税法律制度的规定,下列企业和取得收入的组织中,不属于企业所得税纳税人的是( )。
A、事业单位
B、民办非企业单位
C、个人独资企业
D、社会团体
2、(2020年考生回忆多选题)企业所得税可以税前扣除有( )
A、违约金
B、母公司管理费
C、诉讼费
D、罚款
在计算企业应纳税所得额时,下列支出不得扣除:(1)向投资者支付的股息、红利等权益性投资收益款项;(2)企业所得税税款;(3)税收滞纳金;(4)罚金、罚款和被没收财物的损失;(5)国家规定的公益性捐赠支出以外的捐赠支出;(6)赞助支出;(7)未经核定的准备金支出;(8)企业之间支付的管理费、企业内营业机构之间支付的租金和特许权使用费,以及非银行企业内营业机构之间支付的利息。选项BD错误。
3、(2020年考生回忆多选题)根据企业所得税法律制度的规定,下列各项中,在计算企业所得税应纳税所得额时准予扣除的有( )。
A、违约金
B、企业之间支付的管理费
C、诉讼费用
D、差旅费
4、(2020年考生回忆单选题)根据企业所得税法律制度的规定,下列各企业发生的广告费和业务宣传费一律不得扣除的是( )。
A、化妆品制造企业的化妆品广告费
B、医药制造企业的药品广告费
C、饮料制造企业的饮料广告费
D、烟草企业的烟草广告费
5、(2020年考生回忆多选题)下列各项中,需要纳税调增的项目有( )。
A、已计入投资收益的国债利息收入
B、超过税法规定扣除标准,但已计入当期费用的广告费支出
C、一般企业五年内的未弥补亏损
D、支付并已计入当期损失的各种税收滞纳金
6、(2016年多选题)根据个人所得税法律制度的规定,下列所得中,属于免税项目的有( )。
A、保险赔款
B、军人转业费
C、国债利息
D、退休人员再任职取得的收入
7、(2018年单选题)2018年1月周某在商场举办的有奖销售活动中获得奖金4000元,周某领奖时支付交通费30元、餐费70元。已知偶然所得个人所得税税率为20%,计算周某中奖奖金的所得税税额的下列算式中,正确的是( )。
A、(4000-70)×20%=786(元)
B、(4000-30-70)×20%=780(元)
C、(4000-30)×20%=794(元)
D、4000×20%=800(元)
【注意】
1、关于企业所得税和个人所得税的税收优惠着重关注新增部分、变动部分和老师在课上强调的部分。做到眼熟、熟知即可。
2、学习本章时,不要被考点数量吓倒。把精讲班听4~5遍,很多知识自然而然就会留在你的脑海里,无须痛苦的硬背。而且后续听课,可以用1.8倍速甚至2倍速,并不会花太多时间。

不懂制定学习计划?无法提炼教材考点?不妨跟随讲师学习,233网校初级会计通关课程,面对面与讲师交流,赶紧来看>>
温馨提示:文章由作者233网校-chenyayu独立创作完成,未经著作权人同意禁止转载。

