1、征税主体的职权:(1)税收立法权;(2)税务管理权;(3)税款征收权;(4)税务检查权;(5)税务行政处罚权;(6)其他职权。
【注意】税务机关的职权:查账权;场地检查权;责成提供资料权;询问权;交通邮政检查权;存款账户检查权(需经批准)。【税务检查时,应当出示税务检查证和税务检查通知书,否则,被检查人有权拒绝。】
2、税收征收管理法的适用范围
①凡依法由税务机关征收的各种税收的征收管理,均适用《征管法》。就现行有效税种而言,增值税、消费税、企业所得税、个人所得税、资源税、城镇土地使用税、土地增值税、车船税、车辆购置税、房产税、印花税、城市维护建设税、环境保护税等税种的征收管理适用《征管法》。
②由海关负责征收的关税以及海关代征的进口环节的增值税、消费税,依照法律、行政法规的有关规定执行。
3、税务登记申请人
①从事生产、经营的纳税人:企业;企业在外地设立的分支机构和从事生产、经营的场所;个体工商户;从事生产、经营的事业单位。
②非从事生产经营但依法负有纳税义务的单位和个人。
【注意】不办理税务登记国家机关:个人;无固定生产经营场所的流动性农村小商贩。
4、一般生产、经营的纳税人:自领取营业执照或发生纳税义务之日起15日内设置账簿;扣缴义务人自税收法律、行政法规规定的扣缴义务发生之日起10日内,分别设置代扣代缴、代收代缴税款账簿。
5、【特别注意,2021年变动点】为持续推进放管服改革,小规模纳税人(其他个人除外)发生增值税应税行为,需要开具增值税专用发票的,可以自愿使用增值税发票管理系统自行开具。选择自行开具增值税专用发票的小规模纳税人,税务机关不再为其代开增值税专用发票。
6、发票的开具和使用:
①取得发票时,不得要求变更品名和金额。
②不符合规定的发票,不得作为财务报销凭证,任何单位和个人有权拒收。
③不得拆本使用发票、不得扩大发票使用范围、不得以其他凭证代替发票使用。
④已经开具的发票存根联和发票登记簿,应当保存5年。保存期满,报经税务机关查验后销毁。
7、税务机关有权进行下列检查:
① 检查印制、领购、开具、取得、保管和缴销发票的情况
② 调出发票查验
③ 查阅、复制与发票有关的凭证、资料
④ 向当事各方询问与发票有关的问题和情况
⑤ 在查处发票案件时,对与案件有关的情况和资料,可以记录、录音、录像、照相和复制
8、税务机关需要将已开具的发票调出查验时,应当向被查验的单位和个人开具发票换票证;税务机关需要将空白发票调出查验时,应当开具收据,经查无问题的,应当及时返还。
9、四种税款征收的方式的适用情形【MR.H记忆小tips:通过关键词记忆】

10、需要核定应纳税额的情形
(1)依照法律、行政法规的规定可以不设置账簿的;
(2)依照法律、行政法规的规定应当设置但未设置账簿的;
(3)擅自销毁账簿or拒不提供纳税资料的;
(4)虽设置账簿,但账目混乱或者成本资料、收入凭证、费用凭证残缺不全,难以查账的;
(5)发生纳税义务,未按照规定的期限办理纳税申报,经税务机关责令限期申报,逾期仍不申报的;
(6)纳税人申报的计税依据明显偏低,又无正当理由的。
【总结】(1)—(4)是账簿的问题(要不就是没有,要不就是虽然有但是不合规);(5)—(6)是申报的问题(要不就是屡教不改,要不就是一看就假得很明显)。
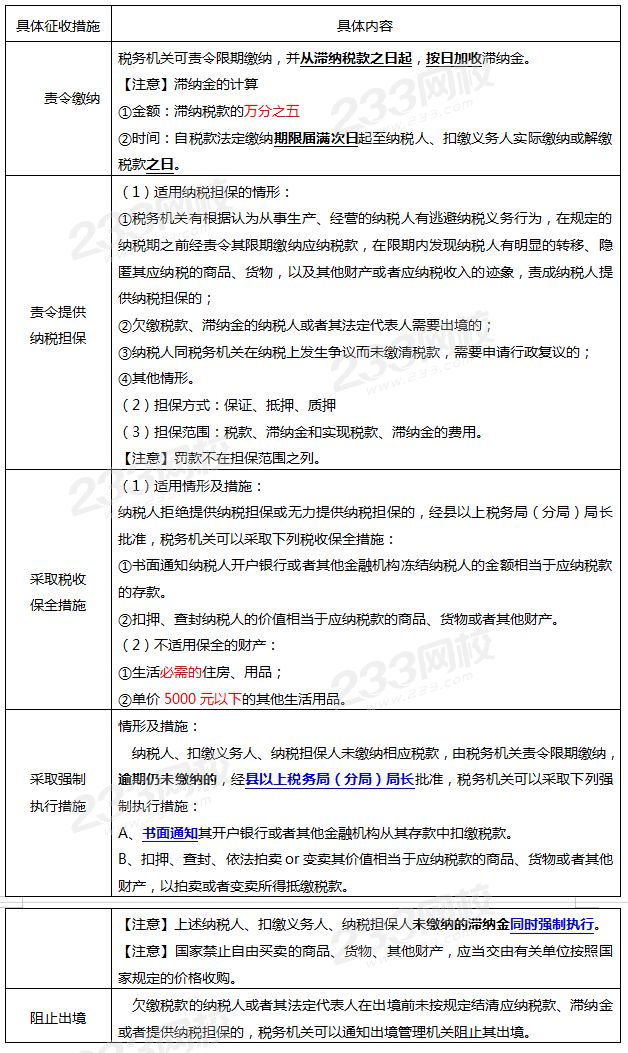
11、税款征收措施(本表由MR.H整理)(有很多看似杂乱无章的经济法考点,通过图表整理,可能更好理解并记忆)

12、税务行政复议管辖

【本章总结】【性价比比较低的章节,最好跟着MR.H学,只学【强】、【中】重要度的知识点】
①征税主体、纳税主体的权利义务
②发票管理:新系统开具的发票、发票开具中收/付款方、发票使用、发票检查
③税款征收:四种方式、核定情形、五大征收措施、税务检查
④税务行政复议:范围、管辖
⑤税收法律责任:逃、欠、抗、骗税;重大税收违法失信案件信息公布

不懂制定学习计划?无法提炼教材考点?不妨跟随讲师学习,233网校初级会计通关课程,面对面与讲师交流,赶紧来看>>
温馨提示:文章由作者233网校-chenyayu独立创作完成,未经著作权人同意禁止转载。

