
【当场练】
1、(2016年单选题)根据我国民事法律制度的规定,达到一定年龄阶段、以自己的劳动收入为主要生活来源的公民,应视为完全民事行为能力人。该年龄阶段为( )。
A、16周岁以上不满18周岁
B、18周岁以上
C、10周岁以上不满18周岁
D、不满10周岁
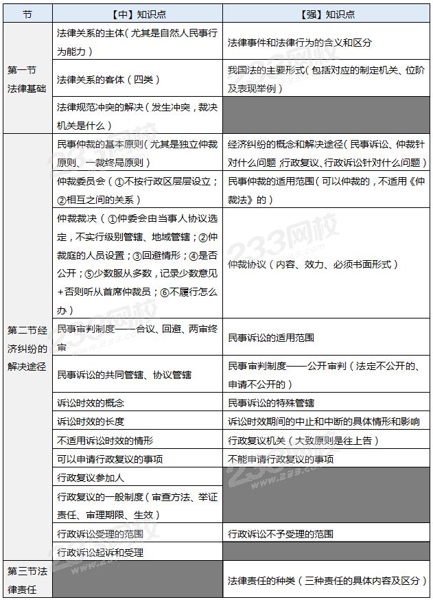
参考解析:下表总结来自MR.H精讲班总结:

2、(2019年判断题)被告住所和经常居住地不一致,应以被告住所地为准。( )
3、(2019年多选题)根据税务征收管理法律制度的规定, 税务行政复议机构认为被审查的具体行政行为符合法定情形时。可以决定撤销,变更或者确认该具体( )。
A、违反法定程序的
B、主要事实不清,证据不足的
C、适用依据错误的
D、滥用职权的
①主要事实不清、证据不足的(B)
②适用依据错误的(C)
③违反法定程序的(A)
④超越或者滥用职权的(D)
⑤具体行政行为明显不当的
4、(2019年单选题)下列法律责任形式属于民事责任的是( )
A、暂扣许可证
B、拘役
C、继续履行
D、没收非法财物
5、(2019年单选题)下列自然人中,属于限制民事行为能力人的有( )。
A、范某,20周岁,有精神障碍,不能辨认自己的行为
B、孙某,7周岁,不能辨认自己的行为
C、周某,15周岁,系体操专业运动员
D、杨某,13周岁,系大学少年班在校大学生
6、(2017年多选题)精神产品可以成为法律关系的客体,下列各项中,属于精神产品的有( )。
A、著作
B、货币
C、发明
D、土地
7、(2020年单选题)下列法律事实中,属于法律事件的是( )。
A、赠予房屋
B、书立遗嘱
C、火山喷发
D、登记结婚
8、(2017年单选题)下列法的形式中,效力等级最低的是( )。
A、宪法
B、地方性法规
C、行政法规
D、法律
9、(2017年单选题)下列规范性文件中,属于行政法规的是( )。
A、国务院发布的《企业财务会计报告条例》
B、全国人民代表大会通过的《中华人民共和国民事诉讼法》
C、中国人民银行发布的《支付结算办法》
D、全国人民代表大会常务委员会通过的《中华人民共和国会计法》
10、(2016年多选题)根据《仲裁法》的规定,下列纠纷中,当事人不能提请仲裁的有( )。
A、货物运输合同纠纷
B、收养纠纷
C、房屋买卖合同纠纷
D、继承纠纷
11、(2020年单选题)甲、乙公司因技术转让合同的履行产生纠纷,甲公司向某人民法院提起诉讼,法院受理该案件。已知该案件涉及商业秘密,下列关于该案件是否公开审理的表述中,正确的是( )
A、该案件应当公开审理
B、该案件不应当公开审理
C、由双方当事人协商后决定是否公开审理
D、当事人申请不公开审理的,可以不公开审理
民事诉讼以公开审判为原则,不公开审判委例外,考试的考点往往在于例外部分,即不公开审判的情形。依照我国法律规定,人民法院审理民事案件,除涉及国家秘密、个人隐私或者法律另有规定的以外,应当公开进行。离婚案件,涉及商业秘密的案件,当事人申请不公开审理的,可以不公开审理。本题考查的是商业秘密的情形,不公开需以当事人申请为前提。
12、(2017年单选题)根据民事诉讼法律制度的规定,下列法院中,对公路运输合同纠纷案件不享有管辖全的是( )。
A、原告住所地法院
B、被告住所地
C、运输目的地
D、运输始发地
13、(2018年多选题)根据民事法律制度的规定,下列各项中,可导致诉讼时效中断的情形有( )。
A、义务人同意履行义务
B、权利人向义务人提出履行请求
C、权利人提起诉讼
D、因不可抗力致使权利人不能行使请求权
有下列情形之一的,诉讼时效中断,从中断、有关程序终结时起,诉讼时效期间重新计算:①权利人向义务人提出履行请求的;②义务人同意履行义务的;③权利人提起诉讼或者申请仲裁的;④与提起诉讼或者申请仲裁具有同等效力的其他情形。
14、(2020年多选题)下列纠纷中, 当事人可以向行政复议机关申请行政复议的是( )
A、李某对公安机关作出的给予其行政拘留决定不服引起的纠纷
B、甲公司对行政机关作出的查封其财产的行政强制措施决定不服引起的纠纷
C、杨某对所任职的税务局作出的免除职务的决定,不服引起的纠纷
D、乙公司对市场监督管理局作出的吊销其餐饮服务许可证决定不服引起的纠纷
15、(2020年单选题)甲公司因生产的奶制品所含食品添加剂严重超标,被市场监督管理局责令停产停业。甲司承担的该项法律责任属于( )。
A、刑事责任
B、行政处分
C、民事责任
D、行政处罚

不懂制定学习计划?无法提炼教材考点?不妨跟随讲师学习,233网校初级会计通关课程,面对面与讲师交流,赶紧来看>>
温馨提示:文章由作者233网校-chenyayu独立创作完成,未经著作权人同意禁止转载。

