资料中心 > 基金从业 > 证券投资基金基础知识 > 2024年基金从业《证券投资基金》计算题案例.pdf

专享 2024年基金从业《证券投资基金》计算题案例.pdf

819.14 KB 下载数:260 第91批 更新时间:2024-01-30
  • 2024年基金从业《证券投资基金》计算题案例.pdf-图片1

    2024年基金从业《证券投资基金》计算题案例

    《证券投资基金基础知识》计算题汇总

    1、F公司2016年度资产负债表中,流动负债总计10亿元,非流动负债总计3亿元,所有者权益22亿元,则当年f

    公司的总资产为( )亿元。

    A、35

    B、9

    C、22

    D、13

    答案:A

    解析:按照会计恒等式,资产负债表的基本逻辑关系表述为:资产=负债+所有者权益=10亿+3亿+22亿=35亿。

    2、已知企业A的资产负债率为0.4,则其负债权益比为( )。

    A、2.5

    B、1.67

    C、15

    D、0.67

    参考答案:D

    参考解析:负债权益比=资产负债率/(1-资产负债率)。

    3、按照杜邦分析法将财务指标拆解成多项指标的乘积。关于杜邦分析法,以下表述错误的是( )。

    A、权益乘数主要反映企业的融资能力

    B、销售利润率可以在一定程度上反应企业的盈利能力

    C、权益乘数等于所有者权益除以总资产

    D、一般情况下,总资产周转率越高,企业的运营效率越高

    参考答案:C

    参考解析:权益乘数=资产总额/所有者权益总额。

    4、净资产收益率是杜邦分析法的核心指标,以下与该指标无关的比率是( )。

    A、权益乘数

    B、销售利润率

    C、总资产周转率

    D、存货周转率

    参考答案:D

    参考解析:净资产收益率=销售利润率X总资产周转率X权益乘数,因此D符合题意。

    5、某固定利率债券面额为100元,票面利率为4%,每年付息一次,期限为2年,市场利率为5%,用贴现现金流

    (DCF)估值法计算改债券的内在价值为()元。

    A、99.28

    B、98.14

    C、101.89

    D、102.85

  • 2024年基金从业《证券投资基金》计算题案例.pdf-图片2

    2024年基金从业《证券投资基金》计算题案例

    《证券投资基金基础知识》计算题汇总

    1、F公司2016年度资产负债表中,流动负债总计10亿元,非流动负债总计3亿元,所有者权益22亿元,则当年f

    公司的总资产为( )亿元。

    A、35

    B、9

    C、22

    D、13

    答案:A

    解析:按照会计恒等式,资产负债表的基本逻辑关系表述为:资产=负债+所有者权益=10亿+3亿+22亿=35亿。

    2、已知企业A的资产负债率为0.4,则其负债权益比为( )。

    A、2.5

    B、1.67

    C、15

    D、0.67

    参考答案:D

    参考解析:负债权益比=资产负债率/(1-资产负债率)。

    3、按照杜邦分析法将财务指标拆解成多项指标的乘积。关于杜邦分析法,以下表述错误的是( )。

    A、权益乘数主要反映企业的融资能力

    B、销售利润率可以在一定程度上反应企业的盈利能力

    C、权益乘数等于所有者权益除以总资产

    D、一般情况下,总资产周转率越高,企业的运营效率越高

    参考答案:C

    参考解析:权益乘数=资产总额/所有者权益总额。

    4、净资产收益率是杜邦分析法的核心指标,以下与该指标无关的比率是( )。

    A、权益乘数

    B、销售利润率

    C、总资产周转率

    D、存货周转率

    参考答案:D

    参考解析:净资产收益率=销售利润率X总资产周转率X权益乘数,因此D符合题意。

    5、某固定利率债券面额为100元,票面利率为4%,每年付息一次,期限为2年,市场利率为5%,用贴现现金流

    (DCF)估值法计算改债券的内在价值为()元。

    A、99.28

    B、98.14

    C、101.89

    D、102.85

    答案:B

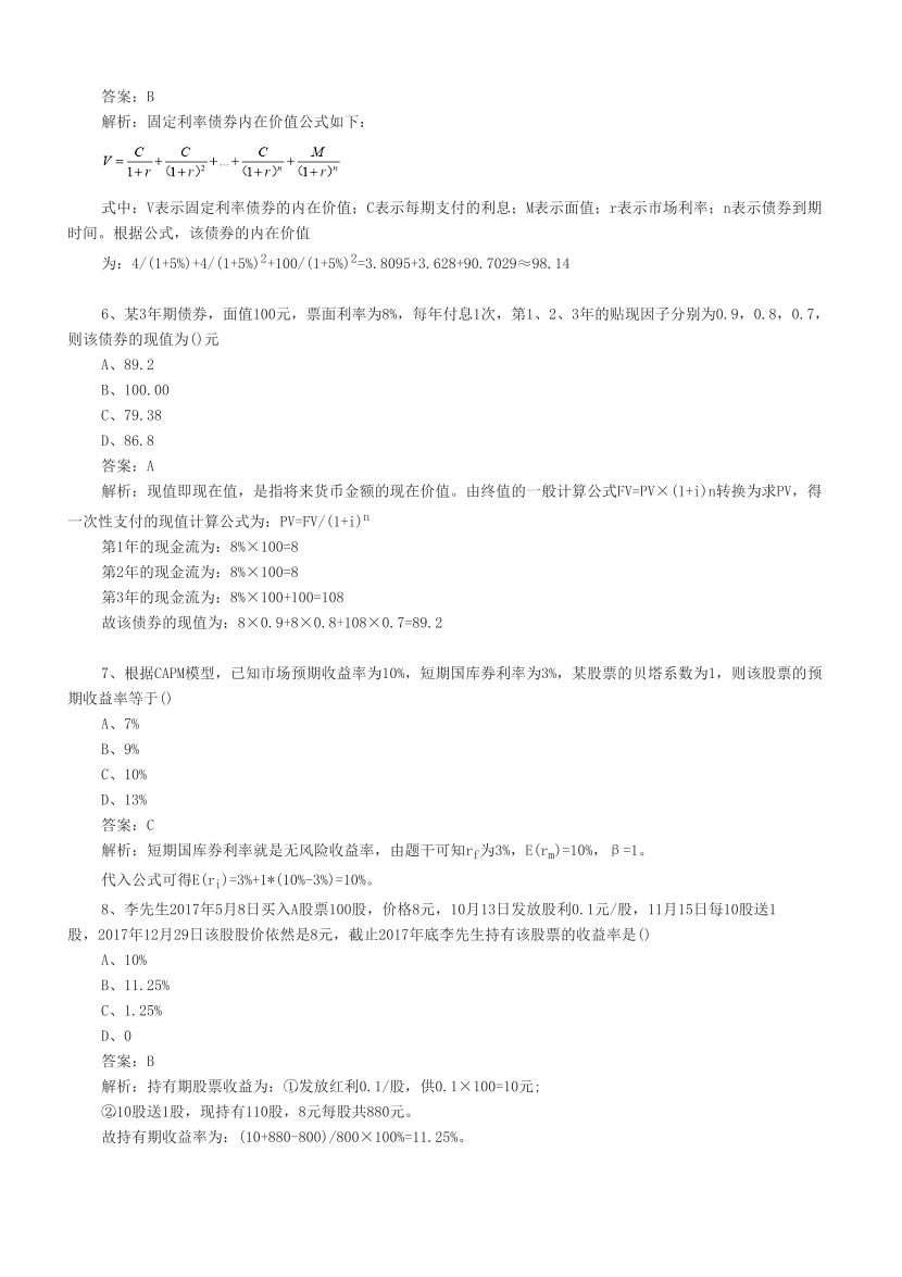
    解析:固定利率债券内在价值公式如下:

    式中:V表示固定利率债券的内在价值;C表示每期支付的利息;M表示面值;r表示市场利率;n表示债券到期

    时间。根据公式,该债券的内在价值

    为:4/(1+5%)+4/(1+5%)2+100/(1+5%)2=3.8095+3.628+90.7029≈98.14

    6、某3年期债券,面值100元,票面利率为8%,每年付息1次,第1、2、3年的贴现因子分别为0.9,0.8,0.7,

    则该债券的现值为()元

    A、89.2

    B、100.00

    C、79.38

    D、86.8

    答案:A

    解析:现值即现在值,是指将来货币金额的现在价值。由终值的一般计算公式FV=PV×(1+i)n转换为求PV,得

    一次性支付的现值计算公式为:PV=FV/(1+i)n

    第1年的现金流为:8%×100=8

    第2年的现金流为:8%×100=8

    第3年的现金流为:8%×100+100=108

    故该债券的现值为:8×0.9+8×0.8+108×0.7=89.2

    7、根据CAPM模型,已知市场预期收益率为10%,短期国库券利率为3%,某股票的贝塔系数为1,则该股票的预

    期收益率等于()

    A、7%

    B、9%

    C、10%

    D、13%

    答案:C

    解析:短期国库券利率就是无风险收益率,由题干可知rf为3%,E(rm)=10%,β=1。

    代入公式可得E(ri)=3%+1*(10%-3%)=10%。

    8、李先生2017年5月8日买入A股票100股,价格8元,10月13日发放股利0.1元/股,11月15日每10股送1

    股,2017年12月29日该股股价依然是8元,截止2017年底李先生持有该股票的收益率是()

    A、10%

    B、11.25%

    C、1.25%

    D、0

    答案:B

    解析:持有期股票收益为:①发放红利0.1/股,供0.1×100=10元;

    ②10股送1股,现持有110股,8元每股共880元。

    故持有期收益率为:(10+880-800)/800×100%=11.25%。

查看全文,请先下载后再阅读

*本资料内容来自233网校,仅供学习使用,严禁任何形式的转载