第十五章 机电工程试运行及竣工验收管理
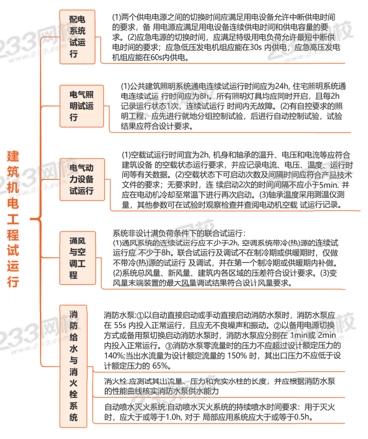
本章思维导图:




本章习题:
1、单机试运行负责的单位是( )。
A.施工单位
B.建设单位
C.设计单位
D.监理单位
2、建筑机电单位 (子单位 )工程质量验收合格标准不包括( )。
A.构成单位工程的各分部工程质量均应验收合格
B.主要功能项目的抽查结果应符合国家现行强制性工程建设规范的规定
C.有完整的技术资料和施工管理资料
D.观感质量验收应符合要求
1)构成单位工程的各分部工程质量均应验收合格;
2)质量控制应完整、真实;
3)单 (子单位)工程所含分部工程有关安全、节能、环境保护和主要使用功能的检验资料应完整;
4)主要功能项目的抽查结果应符合国家现行强制性工程建设规范的规定;
5)观感质量验收应符合要求。
ABD正确,C错误。
3、机电工程试运行时,负责设备运行的单位是( )
A.施工单位
B.监理单位
C.生产厂家
D.建设单位
(1)由建设单位(业主)组织、指挥。建设单位工作内容包括:负责及时提供各种资源,审批联动试运行方案;选用和组织试运行操作人员;实施试运行操作。
(2)调试单位的工作内容:编制联动试运行方案,按照批准后的联动试运行方案 指挥联动试运行。
(3)施工单位工作内容:负责岗位操作的监护,处理试运行过程中机器、设备、管 道、电气、自动控制等系统出现的问题并进行技术指导。
4、下列单机试运行的方案中不包括( )
A.单机试运行标准
B.单机试运行方案
C.单机试运行计划
D.安全与职业健康体系
5、机电工程单机试运行前,组织编制试运行方案的人员是( )。
A.项目总工程师
B.企业总工程师
C.项目总负责人
D.专业技术人员
好课推荐:根据不同学员的基础层级及个性需求,目前有【私教特训班、智学魔方Pro、畅学直通班】3个班型可供选择,一建原班强师,助力高效通关!
①自律性不高/零基础/备考时间紧/没时间规划的考生,推荐选『私教特训班』=7门好课+3师督学+4大特训营高效领学+官方教材+13大电子资料+免费重学2次+V2题库会员
②现场经验不足/学习时间较充足/建工小白/跨专业的考生,推荐选『智学魔方Rro』=7门好课+30天临考私教特训+2套纸质资料+10大电子资料+免费重学1次+V1题库会员
③有一定基础/有相关工作经验/追求性价比的考生,推荐选『畅学直通班』=4门好课+温度伴学服务+1套纸质资料+8大电子资料+V1题库会员
2026,跟着233网校一起拿下二级建造师!你还在等什么?赶快行动起来,早一分钟学习,就多学一个考点!233网校各大班级科学组合,提供一站式智能备考体系,教材+教辅+题库+课程+资料+督学配套齐全,进入试听学习>>
试题推荐:【模拟试题】【历年真题】【章节练习】【每日一练】【易错题】
温馨提示:文章由作者233网校-gongfenghua独立创作完成,未经著作权人同意禁止转载。



