第二章 施工招标投标与合同管理
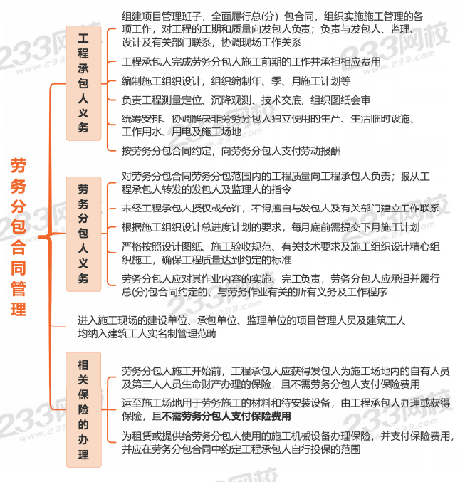
本章思维导图:














本章习题:
1、下列关于预付款担保的说法,错误的是( )。
A.预付款一般应在开工前14天支付
B.预付款必须专用于合同工程
C.预付款保函的担保金额应与预付款金额相同
D.保函的担保金额可根据预付款扣回的金额相应递减
B选项:预付款必须专用于合同工程。
C选项:预付款保函的担保金额应与预付款金额相同。
D选项:保函的担保金额可根据预付款扣回的金额相应递减。
2、《建设工程工程量清单计价规范》(GB50500-2013),施工企业在投标报价时,不得作为竞争性费用的是( )。
A.总承包服务费
B.夜间施工增加费
C.安全文明施工费
D.冬雨季施工增加费
3、根据《建设工程施工专业分包合同(示范文本)》(GF-2003-0213),关于施工专业分包的说法,正确的是( )。
A.专业分包人只有在承包人发出指令后,允许发包人授权的人员在工作时间内进入分包工程施工场地
B.在施工场地涉及危险地区或需要安全防护措施施工时,分包人应提出安全防护措施,经承包人批准后实施,发生的相应费用由承包人承担
C.分包工程合同应采用可调价格合同
D.分包人不能按时开工,应在不迟于合同协议书约定的开工日期前7天,以书面形式向承包人提出延期开工的理由
选项C,分包合同价款与总包合同相应部分价款无任何连带关系。分包工程合同价款应与总包合同约定的方式一致,通常有三种方式:固定价格、可调价格、成本加酬金;
选项D,5天。
4、根据《建设工程施工劳务分包合同(示范文本)》GF—2003—0214,全部工程竣工(包括劳务分包人完成工作在内)一经发包人验收合格,在质量保修期内的质量保修责任承担的说法,正确的是( )。
A.工程承包人承担主要责任,劳务分包人承担连带责任
B.劳务分包人对其分包的劳务作业的质量与工程承包人共同承担保修责任
C.劳务分包人对其分包的劳务作业的施工质量不再承担责任
D.劳务分包人对其分包的劳务作业的质量承担全部保修责任
5、当建设单位采用邀请招标的方式选择承包商时,一般邀请的对象最少不应少于( )家。
A.3
B.5
C.7
D.10
好课推荐:根据不同学员的基础层级及个性需求,目前有【私教特训班、智学魔方Pro、畅学直通班】3个班型可供选择,一建原班强师,助力高效通关!
①自律性不高/零基础/备考时间紧/没时间规划的考生,推荐选『私教特训班』=7门好课+3师督学+4大特训营高效领学+官方教材+13大电子资料+免费重学2次+V2题库会员
②现场经验不足/学习时间较充足/建工小白/跨专业的考生,推荐选『智学魔方Rro』=7门好课+30天临考私教特训+2套纸质资料+10大电子资料+免费重学1次+V1题库会员
③有一定基础/有相关工作经验/追求性价比的考生,推荐选『畅学直通班』=4门好课+温度伴学服务+1套纸质资料+8大电子资料+V1题库会员
2026,跟着233网校一起拿下二级建造师!你还在等什么?赶快行动起来,早一分钟学习,就多学一个考点!233网校各大班级科学组合,提供一站式智能备考体系,教材+教辅+题库+课程+资料+督学配套齐全,进入试听学习>>
试题推荐:【模拟试题】【历年真题】【章节练习】【每日一练】【易错题】
温馨提示:文章由作者233网校-gongfenghua独立创作完成,未经著作权人同意禁止转载。



