第六章 施工安全管理
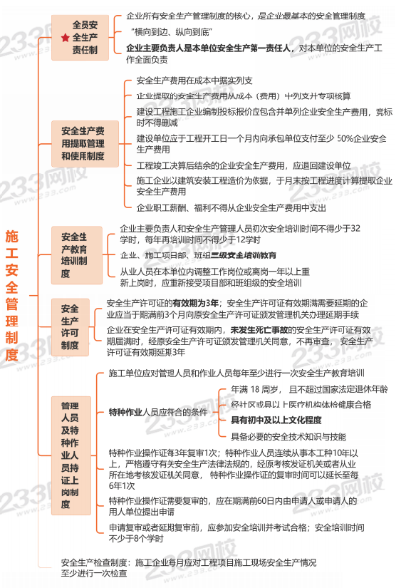
本章思维导图:





本章习题:
1、特种作业人员在特种作业操作证有效期内,连续从事本工种10年以上、严格遵守有关安全生产法律法规的,经原考核发证机关或者从业所在地考核发证机关同意,特种作业操作证的复审时间可以延长至( )。
A.每6年1次
B.每3年1次
C.每4年1次
D.每5年1次
2、将电力系统中某一点直接或经特殊设备与地作金属连接,称为工作接地,工作接地主要指的是变压器中性点或中性线接地,其中N线必须是( )。
A.铁芯绝缘线
B. 铜芯绝缘线
C. 铝芯绝缘线
D. 铜铝合金线
工作接地主要指的是变压器中性点或中性线接地。N线必须用铜芯绝缘线。
故选择B选项。
3、关于施工现场防触电技术措施的说法,正确的是( )。
A.保护接地是指将电气设备的金属外壳或构架等与电网的零线连接
B.保护接零是指将电气设备的金属外壳或构架等与接地体连接
C.现场移动式灯具距地面高度应不小于2m
D.工作接地是指将电力系统中的某一点直接或经特殊设备与地作金属连接
4、发生建设工程重大安全事故时,负责事故调查的人民政府应当自收到事故调查报告起( )日内作出批复。
A.30
B.15
C.45
D.60
5、为确保职业健康安全管理体系和环境管理体系的持续适宜性、充分性和有效性,应由施工企业的( )对组织的管理体系进行评审。
A.安全总监
B.项目经理
C.技术总监
D.最高管理者
好课推荐:根据不同学员的基础层级及个性需求,目前有【私教特训班、智学魔方Pro、畅学直通班】3个班型可供选择,一建原班强师,助力高效通关!
①自律性不高/零基础/备考时间紧/没时间规划的考生,推荐选『私教特训班』=7门好课+3师督学+4大特训营高效领学+官方教材+13大电子资料+免费重学2次+V2题库会员
②现场经验不足/学习时间较充足/建工小白/跨专业的考生,推荐选『智学魔方Rro』=7门好课+30天临考私教特训+2套纸质资料+10大电子资料+免费重学1次+V1题库会员
③有一定基础/有相关工作经验/追求性价比的考生,推荐选『畅学直通班』=4门好课+温度伴学服务+1套纸质资料+8大电子资料+V1题库会员
2026,跟着233网校一起拿下二级建造师!你还在等什么?赶快行动起来,早一分钟学习,就多学一个考点!233网校各大班级科学组合,提供一站式智能备考体系,教材+教辅+题库+课程+资料+督学配套齐全,进入试听学习>>
试题推荐:【模拟试题】【历年真题】【章节练习】【每日一练】【易错题】
温馨提示:文章由作者233网校-gongfenghua独立创作完成,未经著作权人同意禁止转载。



