第八章 施工文件归档管理及项目管理新发展
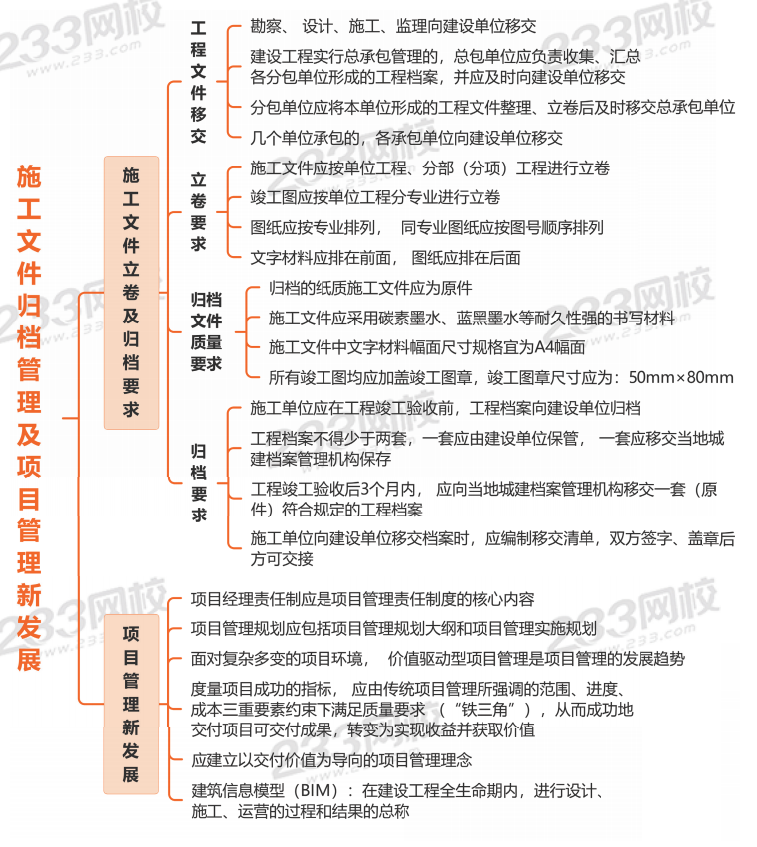
本章思维导图:

本章习题:
1、根据《建设工程文件归档规范》GB/T 50328-2014 (2019年版),施工单位必须归档保存的建筑工程文件中,属于“开工审批文件”必须归档工程文件的是( )。
A.工程开工报审表
B.建设工程施工许可证
C.合同价格文件
D.施工合同

2、下列关于工程资料描述正确的是( )。
A.工程资料应滞后建筑工程建设进度,但不迟于30日
B.每项建设工程应编制至少2套电子档案,一并移交城建档案管理部门
C.归档的纸质施工文件可以为复印件
D.竣工图应按单位工程分专业进行立卷
B选项:工程档案的编制不得少于两套,一套应由建设单位保管,一套(原件)应移交当地城建档案管理机构保存。
C选项:归档的纸质施工文件应为原件。
D选项:竣工图应按单位工程分专业进行立卷。
3、施工单位应当在工程竣工验收前,将形成的有关工程档案向( )归档。
A.监理单位
B. 建设单位
C. 城建档案管理机构
D. 质量监督机构
4、根据《建设工程文件归档规范》GB/T50328--2014(2019年版),下列施工管理资料中,属于工程竣工文件的是( )。
A.隐蔽工程验收资料
B.工程洽商记录
C.住宅质量保证书
D.工程施工许可证

A属于施工记录文件;B属于施工技术文件;D属于开工审批文件。
5、建设工程实行施工总承包的,由( )负责收集、整理和汇总各个分包单位的施工档案资料。
A.建设单位
B.监理单位
C.施工总承包单位
D.城建档案管理部门
好课推荐:根据不同学员的基础层级及个性需求,目前有【私教特训班、智学魔方Pro、畅学直通班】3个班型可供选择,一建原班强师,助力高效通关!
①自律性不高/零基础/备考时间紧/没时间规划的考生,推荐选『私教特训班』=7门好课+3师督学+4大特训营高效领学+官方教材+13大电子资料+免费重学2次+V2题库会员
②现场经验不足/学习时间较充足/建工小白/跨专业的考生,推荐选『智学魔方Rro』=7门好课+30天临考私教特训+2套纸质资料+10大电子资料+免费重学1次+V1题库会员
③有一定基础/有相关工作经验/追求性价比的考生,推荐选『畅学直通班』=4门好课+温度伴学服务+1套纸质资料+8大电子资料+V1题库会员
2026,跟着233网校一起拿下二级建造师!你还在等什么?赶快行动起来,早一分钟学习,就多学一个考点!233网校各大班级科学组合,提供一站式智能备考体系,教材+教辅+题库+课程+资料+督学配套齐全,进入试听学习>>
试题推荐:【模拟试题】【历年真题】【章节练习】【每日一练】【易错题】
温馨提示:文章由作者233网校-gongfenghua独立创作完成,未经著作权人同意禁止转载。



