小学教育教学知识与能力命题考点分析:1.6心理学基础知识
命题点二 心理学的产生与发展
(一)心理学的产生
亚里士多德的《论灵魂》是历史上部论述各种心理现象的著作。
1879年,冯特在德国莱比锡大学建立了世界上个心理学实验室,标志着科学心理学的诞生(也标志着心理学从哲学中分离出来,作为一门独立的科学正式诞生)。冯特因此被称为“心理学之父”。冯特所著的《生理心理学原理》也被心理学界认为是“心理学的独立宣言”。
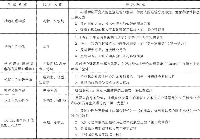
(二)心理学主要流派

(三)心理是人脑对客观现实的反映
①客观现实决定人的心理,是心理的源泉和内容。
②心理是人脑对客观现实主观能动的反映。
【补充知识点】
神经系统是心理活动的主要物质基础。
大脑左半球是抽象逻辑思维和言语中枢的优势半球,右半球是形象思维和高度空间知觉的优势半球。
反射是神经活动的基本形式。反射分为条件反射与无条件反射:无条件反射是先天的,即无意识的本能行为;条件反射是后天经过学习才能得到的反射。其中,用具体事物作为条件刺激而建立的条件反射系统叫作信号系统,用词语作为条件刺激而建立的条件反射系统叫作第二信号系统,是人类所特有的。
热点推荐:小学教师资格证考试章节难易分析小学教师资格证考试试题在线模考
小编推荐>>2016年告别盲目备考,233网校教研团队精心打造高通过率套餐班,全程内部密训锁分,保障一次过关!2016年教师资格高效锁分套餐班如下:
|
统考VIP班(¥480/套) |
中学统考学科VIP班(¥680/套) |
| 包含:(初中语文+综合素质+教育知识与能力) | |
| 包含:两科(精讲班+习题班+真题解析班)
适合:河北、山东、河南等24个统考区 特色:1、为统考教师资格专业打造 2、针对性的讲解必考点及重难点 3、历年真题讲解及技巧点拨 4、高含金量内部提分资料 5、90%知识点全面精讲+配套习题 协议:签约通关,不过免费重学 现在报名满300减50 | 包含:(初中英语+综合素质+教育知识与能力) |
| 包含:(初中地理+综合素质+教育知识与能力) | |
| 包含:(初中生物+综合素质+教育知识与能力) | |
| 包含:(高中化学+综合素质+教育知识与能力) | |
| 包含:(初中音乐+综合素质+教育知识与能力) | |
学习交流平台:微信jiaoshi_233| QQ群加入我们,分享学习乐趣!另外,还可扫一扫以下二维码,下载233网校手机APP,考试报考一手全掌握,迅速了解考试,还能随时随地免费做海量试题!!










