对于2026年备考一级造价工程师的考生来说,2025年真题考点就像一张 “备考地图”:它清晰地标出了 “常考高地”(高频高分章节)和 “考试主干道”(核心知识点),让你能把所有精力都投入到能得分的地方。
它也是一份 “考纲说明书”,让你提前看清题目的“长相”、难度和出题套路,从而知道自己该学到多深、练到什么程度,避免做无用功。
以下为2025年一级造价工程师《土建计量》科目第五章真题统计及真题考点汇总:
一、真题统计
| 章节 | 单选(题数) | 多选(题数) | 合计(分值) |
| 第五章工程计量 | 20 | 5 | 30分 |
二、真题考点整理:
真题考点1:顶管施工的关键技术与措施

真题考点2:地基处理
清单项目设置包括换填垫层、预压地基、强夯地基、振冲密实地基(不填料)、填料桩复合地基、水泥粉煤灰碎石桩复合地基、水泥土搅拌复合地基、旋喷桩复合地基、注浆加固地基、褥垫层等。
真题考点3:灌注桩
清单项目设置包括泥浆护壁成孔灌注桩、沉管灌注桩、干作业机械成孔灌注桩、爆扩成孔灌注桩、钻孔压灌桩、灌注桩后注浆、声测管等。泥浆护壁成孔灌注桩是指在泥浆护壁条件下成孔的采用水下灌注混凝土的桩。干作业机械成孔灌注桩是指在不用泥浆护壁和套管护壁的情况下,用钻机成孔后下钢筋笼并灌注混凝土的桩,适用于地下水位以上的土层。
(1)泥浆护壁成孔灌注桩、沉管灌注桩、干作业机械成孔灌注桩、爆扩成孔灌注桩,按设计截面面积乘以设计桩长以体积计算,截面局部扩大部分体积并入计算。内沉管灌注桩按“沉管灌注桩”编码列项,外管封底部分体积并人桩工程量内。泥浆护壁成孔灌注桩项目特征需描述:地层类别;空桩长度、长;径;混土种类、强度等级。
沉管灌注桩项目特征需描述:地层类别;空长度、长;径;尖类型。混凝土种类、强度等级。干作业机械成孔灌注桩、爆扩成孔灌注桩项目特征需描述:地层类别;空桩长度、长;桩径;扩孔直径、高度;混凝土种类、强度等级。
(2)钻孔压灌桩,按设计图示尺寸以桩长计算。项目特征需描述:地层类别;空钻长度、桩长;钻孔直径;材料种类、配比、强度等级。
(3)灌注桩后注浆,按设计图示以注浆孔数计算(单位:孔)。项目特征需描述:注浆导管材料、规格:注浆导管长度;单孔注浆量;水泥强度等级。
(4)声测管,按设计图示桩长乘以管根数计算。项目特征需描述:材质、规格:连接要求。
真题考点4:工程量计算的原则
工程量计算的基本基准是图纸和规范,非设计因素不作为工程量计算的依据,这是工程量计算的一大原则。
(1)图纸与规范为基准的计量原则。施工方案不再作为清单编制和工程计量的依据在工程项目的发包过程中,施工方案不属于发包人应提供的资料,不作为工程计量的基准,但是常规的施工方案仍然是计量计价过程中应考虑的因素。
(2)非设计要求不计量原则。如非设计要求的马凳筋、斜撑筋、抗浮、垫铁等措施钢筋的工程量不予计量,应在相应项目的综合单价中考虑。例如,非设计要求的植筋,不单独列项计量,但当设计有要求时,应按对应构件钢筋项目分别编码列项,并增加对植入要求的描述。再如,防水层、隔离层的搭接、拼缝、压边、留用量及为满足施工规范所需的附加层用量均不另行计算;但设计文件中标注具体尺寸的附加层,应计算工程量,并按附加层材质、做法等项目特征单独编码列项计算工程量。
(3)履约计量原则。在实施过程中,合同工程应以承包人按合同要求已完成且应予计量的工程进行计量。工程数量应按发承包双方约定的相关工程国家及行业工程量计算标准及补充的工程量计算规则计算。
真题考点5:工程量计算的含义
工程量计算是指建设工程项目以技术文件、规范等为依据,按照一定的工程量计算规则进行列项确定其工程数量的活动,也即工程计量。
工程项目发承包模式不同,或者说在不同的阶段发承包,工程计量的依据、原则、规则方法也各不相同。国内比较典型的发承包模式,一个是工程总承包模式(EPC或DB),另一个是施工发承包模式。对于实施工程总承包模式的房屋工程量计算可采用《房屋工程总承包工程量计算规范》T/CCEAS002-2022,对于施工发承包模式(包括施工总承包、施工总承包管理等)的工程量计算可采用《房屋建筑与装饰工程工程量计算标准》GB/T 50854-2024)。具体区别见表5.1.1。


真题考点6:砌筑工程



真题考点7:桩基工程-其他规定
(1)项目特征中的“地层类别”应按表5.3.1和表5.3.2的规定,并根据岩土工程勘察报告进行描述。
(2)项目特征中及工程量计算规则中的“桩长”应包括桩尖(若有),空桩长度=孔深一桩长,孔深为自然地面至设计桩底的深度。
(3)项目特征中的“混凝土种类”可描述为预拌(商品)混凝土、现场搅拌混凝土、清水混凝土、彩色混凝土、水下混凝土、防水混凝土、耐酸混凝土、毛石混凝土、轻骨料混凝土等。
(4)打桩方式及成孔机械由投标人自行确定,若设计有要求,应在项目特征中增加相关描述。
(5)打试验桩和打斜桩应按相应项目单独编码列项,并应在项目特征中注明试验桩或斜桩(斜率)
(6)预制桩的工作内容中包括了接桩和送桩,不需要单独列项,应在综合单价中考虑。
(7)预制桩项目工作内容均包括预制桩的场内堆放、场内转运,还包括使用成品预制桩时的成品桩购置工作及使用现场预制桩时的桩制作全部工序。使用现场预制时,应在项目特征中增加相关描述。
(8)预制钢筋混凝土桩的桩顶与桩承台的连接构造,应按“混凝土及钢筋混凝土工程”的基础相关项目编码列项。空心桩、钢管桩整体填充混凝土时,按“混凝土及钢筋混凝土工程”中“填充混凝土”项目编码列项。混凝土灌注桩的钢筋笼制作、安装,按“混凝土及钢筋混凝土工程”中相关项目编码列项。
真题考点8:建筑高度计算规则
(1)平屋顶建筑高度应按室外设计地坪至建筑物女儿墙顶点的高度计算,无女儿墙的建筑应按至其屋面檐口顶点的高度计算。
(2)坡屋顶建筑应分别计算檐口及屋脊高度,檐口高度应按室外设计地坪至屋面口或坡屋面最低点的高度计算,屋脊高度应按室外设计地坪至屋脊的高度计算。
(3)当同一座建筑有多种屋面形式,或多个室外设计地坪时,建筑高度应分别计算后取其中最大值。
(4)机场、广播电视、电信、微波通信、气象台、卫星地面站、军事要塞等设施的技术作业控制区内及机场航线控制范围内的建筑,建筑高度应按建筑物室外设计地坪至建(构)筑物最高点计算。
(5)历史建筑,历史文化名城名镇名村、历史文化街区、文物保护单位、风景名胜区、自然保护区的保护规划区内的建筑,建筑高度应按建筑物室外设计地坪至建(构)筑物最高点计算。
对(4)、(5)所列两种控制区的建筑,考虑航空、通信安全,以及减少对历史建筑保护区的风貌影响,建筑高度计算按建(构)筑物的最高点计算,包括建筑屋顶的局部突出物也要求计人建筑高度。
(6)除(4)、(5)条规定以外的建筑,屋顶设备用房及其他局部突出屋面用房的总面积不超过屋面面积的 1/4时,不应计人建筑高度。本规定中屋顶设备用房及其他局部突出屋面用房是指屋顶楼梯间、电梯机房、水箱间、装饰塔等。
(7)建筑的室内净高应满足各类型功能场所空间净高的最低要求,地下室、局部夹层、公共走道、建筑避难区、架空层等有人员正常活动的场所最低处室内净高不应小于 2.00m。
室内净高是指室内有效使用空间的垂直距离。室内净高是满足建筑功能的基本要素,也是保证安全、人身健康、公众权益和公共利益的控制性底线要求。2.00m的净高是考虑了我国成人人均身高、上部安全距离确定的,并以此为依据确定计算建筑面积的最低层高 2.20m。
真题考点9:土方石工程



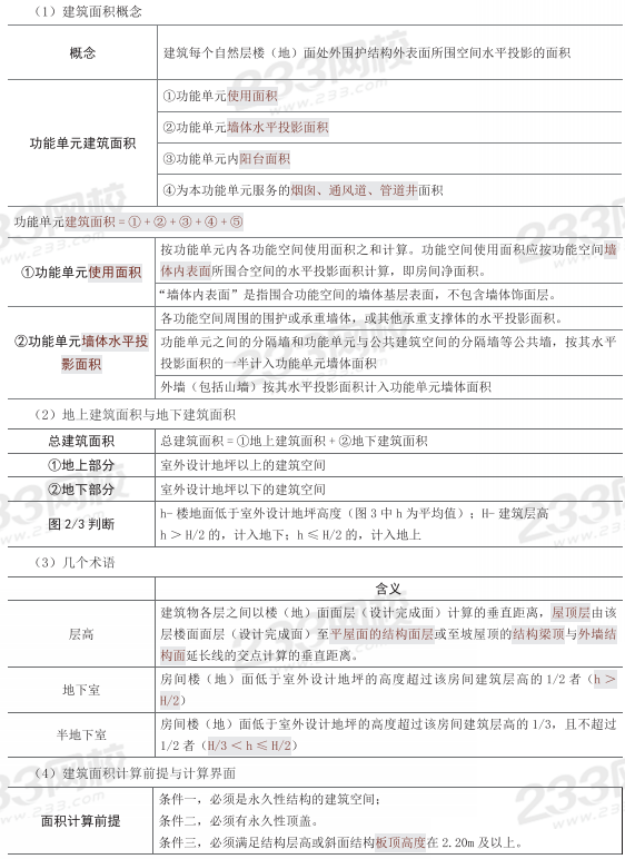
真题考点10:建筑面积的计算规则



真题考点11:基础及楼地面垫层工程量计算规则

真题考点12:现浇混凝土工程计量

真题考点13:钢筋及螺栓、铁件

(1)各钢筋项目的工作内容均应包含相应的措施钢筋;钢筋的制作包含钢筋清理、调直、切断、弯曲成型等全部制作工序;钢筋的安装、固定包含基层清理及钢筋就位、定位、支撑、绑扎、焊接等全部安装工序;钢筋的连接包含搭接、焊接、机械连接、检查清理等全部连接工序。
(2)现浇混凝土构件的钢筋,按构件的钢筋项目分别编码列项。一般预制混凝土构件及装配式预制混凝土构件中的钢筋,包含在相应构件中,不单独列项计量。
(3)地下连续墙、灌注桩的钢筋,按“钢筋笼”项目编码列项。
(4)构造柱、圈梁、过梁等构件的钢筋,按“现浇混凝土二次结构钢筋”项目编码列项。
(5)现浇混凝土井、池及电缆沟、地沟中的钢筋,按“现浇混凝土零星构件钢筋”项目编码列项。
(6)各构件及分部工程中如使用成型钢筋网、成品钢丝网,按“钢筋网片”“钢丝网”项目编码列项。
(7)预应力钢筋、钢丝束、钢绞线应区分材料种类、规格等项目特征分别编码列项。
(8)现浇混凝土中的预埋螺栓、锚入混凝土结构的化学螺栓、因特殊需要留置在混凝土内不周转使用的对拉螺栓,按“螺栓”项目编码列项:钢结构中使用的螺栓,应执行“金属结构工程”相应规定。
(9)现浇混凝土结构中的后浇带部位的钢筋不单独列项计量,其工程量并人与其对应的现浇构件钢筋工程量中。
(10)伸出各现浇构件的锚固钢筋,按设计要求确定长度,并人该构件的钢筋工程量内。
(11)各钢筋项目除设计(包括规范规定)标明的搭接外,其他施工搭接(如定尺搭接)不计算工程量。
(12)各钢筋项目均不计算非设计要求的马凳筋、斜筋、抗浮筋、垫铁等措施钢筋的工程量。
(13)非设计要求的植筋,均不单独列项计量。如设计有要求,应按对应构件钢筋项目分别编码列项,并增加对植入要求的描述。
真题考点14:混凝土模板
混凝土模板说明:
(1)设计图纸或交工标准对现浇混凝土构件表面有特殊要求的,如清水混凝土、表面纹饰造型混凝土等,其模板项目特征中需增加“混凝土表面要求”;设计图纸要求使用定制模板浇筑异型混凝土构件的,其模板项目特征中需增加“模板定制要求”;发包人对模板材质、支模方式等有特殊要求的,可在项目特征中补充描述。
(2)项目特征中的“模板形式”可描述为直形模板、倾斜模板(适用于坡度≥20%的构件斜面)、弧形模板(适用于半径≤12m的构件弧面)、拱形模板等。
(3)其他板模板、零星现浇构件模板,按相应现浇混凝土构件的项目名称分别编码列项
(4)浇筑混凝土地坪、散水、坡道如使用模板,按“垫层模板”项目编码列项。
(5)墙与柱连接时算至柱边;墙与梁连接时墙算至梁底;墙与板连接时板算至墙侧:柱、墙、梁、板、栏板相互连接的重叠部分,应扣除重叠部分的模板面积。
真题考点15:一般预制混凝土构件说明
(1)预制混凝土构件或预制钢筋混凝土构件,设计图纸标注做法见标准图集时,在项目特征中描述标准图集的编号、节点大样编号及所在页号即可。
(2)一般预制混凝土构件的工作内容中不包含使用大型垂直运输机械进行的吊装工作,大型垂直运输机械的使用应包含在措施项目中。
真题考点16:楼地面装饰工程工程计量

真题考点17:天棚工程


真题考点18:措施项目


真题考点19:工程量计算依据
工程量的计算应遵循以下依据:
(1)国家发布的工程量计算标准和相关计算规则。对于房屋建筑与装饰工程主要依据《房屋建筑与装饰工程工程量计算标准》GB/T50854-2024(本章简称工程量计算标准);房屋建筑与装饰工程(另有规定者除外)涉及电气、给排水、暖通等安装工程的项目,应按《通用安装工程工程量计算标准》GB/T50856-2024的相应项目执行;涉及仿古建筑工程的项目,应按《仿古建筑工程工程量计算标准》GB/T50855-2024的相应项目执行;涉及市政道路、路灯等市政工程的项目,应按《市政工程工程量计算标准》GB/T50857-2024的相应项目执行;涉及园林绿化工程的项目,应按《林绿化工程工程量计算标准》GB/T 50858-2024的相应项目执行。
(2)经审定的施工设计图纸及其说明。施工图纸全面反映建筑物(或构筑物)的结构构造、各部位的尺寸及工程做法,是工程量计算的基础资料和基本依据。除了施工设计图纸及其说明,还应配合有关的标准图集进行工程量计算。
(3)经审定通过的其他有关技术经济文件。如工程施工合同、招标文件的商务条款补充的工程量计算规则等。
真题考点20:灌注桩工程量计算
清单项目设置包括泥浆护壁成孔灌注桩、沉管灌注桩、干作业机械成孔灌注、爆扩成孔灌注桩、钻孔压灌桩、灌注桩后注浆、声测管等。泥浆护壁成孔灌注桩是指在泥浆护壁条件下成孔的采用水下灌注混凝土的桩。干作业机械成孔灌注桩是指在不用泥浆护壁和套管护壁的情况下,用钻机成孔后下钢筋笼并灌注混凝土的桩,适用于地下水位以上的土层。
(1)泥浆护壁成孔灌注桩、沉管灌注桩、干作业机械成孔灌注桩、爆扩成孔灌注桩,按设计截面面积乘以设计桩长以体积计算,截面局部扩大部分体积并人计算。内夯沉管注桩按“沉管灌注桩”编码列项,外管封底部分体积并人桩工程量内。泥浆护壁成孔灌注桩项目特征需描述:地层类别;空桩长度、长;径;混土种类、强度等级。沉管灌注桩项目特征需描述:地层类别;空桩长度、长;径;尖类型。混凝土种类、强度等级。干作业机械成孔灌注桩、爆扩成孔灌注桩项目特征需描述:地层类别;空长度、长;桩径;扩孔直径、高度;混凝土种类、强度等级。
(2)钻孔压灌桩,按设计图示尺寸以桩长计算。项目特征需描述:地层类别;空钻长度、桩长;钻孔直径;材料种类、配比、强度等级。
(3)灌注桩后注浆,按设计图示以注浆孔数计算(单位:孔)。项目特征需描述:注浆导管材料、规格;注浆导管长度;单孔注浆量;水泥强度等级。
(4)声测管,按设计图示桩长乘以管根数计算。项目特征需描述:材质、规格;连接要求。
真题考点21:建筑空间的计算规则



真题考点22:基础土方石
清单项目设置包括挖基坑土方、挖沟槽土方、挖冻土、挖淤泥流砂、挖基坑石方、挖沟槽石方、回填方等。基础土石方项目是指预设标高以下为实施基础施工所进行的土石方工程。沟槽、基坑土石方的划分:基础土石方中,底宽<3m且底长>3倍底宽的为沟槽超出上述范围的为基坑。底宽、底长均不包含工作面尺寸。
(1)挖基坑土(石)方。
挖基坑土(石)方,按设计图示基础(含垫层)底面积另加工作面面积,乘以挖土(石)深度,以体积计算。挖基坑土方项目特征需描述:土类别、开挖深度、基底处理方式;挖基坑石方项目特征需描述:开挖深度、岩石类别。项目特征中的“基底处理方式
可描述为基底夯实、基底钎探等。如基础土石方采用逆作法等特殊工艺时,应增加相应特征描述。
(2)挖沟槽土(石)方。
1)基础沟槽土(石)方,按照设计图示基础(含垫层)底面积另加工作面面积,乘以挖土(石)深度,以体积计算。
2)管沟土(石)方,按设计图示管底基础(含垫层)底面积另加工作面面积,乘以挖土(石)深度,以体积计算;无管底基础及垫层时,按管外径的水平投影面积另加工作面面积乘以挖土(石)深度,以体积计算。管道线路上各类井的土(石)方并人管沟土(石)方。
挖沟槽土(石)方项目特征描述同挖基坑土(石)方。挖沟土方的工作内容包括:开挖、放坡(若有)、挡土板围护(若有);装车;场内运输;清底修边;基底夯实;基底钎探。挖沟槽石方的工作内容包括:开挖、放坡(若有)、挡土板围护(若有);装车;场内运输;检底修边。
(3)挖冻土、挖淤泥流砂。
1)挖冻土,按设计图示开挖面积乘以厚度,以体积计算。
2)挖淤泥流砂,按设计图示位置、界限,以体积计算。
(4)回填方。
回填方,按设计图示尺寸以体积计算。项目特征需描述:填方部位、材料品种、密实度。回填方的“材料品种”可描述为就地取土、素土、灰土等。如同时采用多种材料回填,应分别编码列项。工作内容包括:运输、回填、压实。
1)基础回填,按设计图示基础(含垫层)底面积另加工作面面积,乘以回填深度减去回填范围内建筑物(构筑物)、基础(含垫层)、管道,以体积计算。
2)房心回填,按回填区的净体积计算。净体积是指扣除各种障碍物后的体积。
三、真题回顾
1、根据《民用建筑通用规范》(G8 55031-2022),下列关于地上和地下建筑面积计算规则正确的是()。
A.室外设计地坪以下的建筑空间,不计入建筑面积
B.室外设计地坪为坡地,建筑空间的楼(地)面低于室外设计地坪的高度应以最高的高度计算
C.建筑空间的楼(地)面低于室外设计地坪高度大于该空间建筑层高的1/2时应计入地下建筑面积
D.建筑空间的楼(地)面低于室外设计地坪的高度小于或等于该空间建筑层高的1/2,则按1/2 设计入地下建筑面积
B选项错误,对于室外设计地坪为坡地的情况,建筑空间的楼(地)面低于室外设计地坪的高度应 以平均高度计算。
C选项正确,若该建筑空间的楼(地)面低于室外设计地坪的高度大于该空间建筑层高的1/2,应计入地下建筑面积
D选项错误,若其楼(地)面低于室外设计地坪的高度小于或等于该空间建筑层高的1/2,则计入地上建筑面积
2、根据《房屋建筑与装饰工程工程量计算标准》(GB/T50854-2024),下列关于混凝土及钢筋混凝土工程项目特征描述和工程量计算的说法,正确的是()
A.与筏形基础一起浇筑的梁或柱,凸出形基础上下表面部分的体积相应筏形基础体积内
B.设备基础项目特征无需描述灌浆材料
C.基础联系梁梁长,按所联系基础之间的中心线长度计算
D.劲性钢筋混凝土工程量,不扣除劲性钢骨架所占体积,附着在柱上的并入柱体积内
B选项错误,项目特征需描述:混凝土种类;混凝土 强度等级;灌浆材料及强度等级
C选项错误,基础联系梁,按设计图示截面面积乘以梁长以体积计算
D选项错误,扣除劲性钢骨架所占体积,伸入砌体墙内的梁头、梁垫并入梁体积内
3、根据《房屋建筑与装饰工程工程量计算标准》(GB/T30854-2024),下列关于现浇混凝土构件清单项目设置和工程量计算的说法,正确的是()
A.台阶按设计图示尺寸以体积计算
B.后浇带按设计图示尺寸以中心线长度计算,设置钢丝网或快速收口板留置后浇带单独编码列项
C.坡道按设计图示尺寸以水平投影面积计算,工作内容综合了地基夯实、垫层等内容
D.检查井清单工作内容不包括图集中的管道、支架、预制盖板、预制井圈
B选项错误,后浇带,按设计图示尺寸以体积计算。工作内容中综合了设置钢丝网或快速收口板留置后浇带。
C选项错误,坡道,按设计图示尺寸以斜面积计算。工作内容中综合了地基夯实、垫层等内容。
D选项正确,化粪池、检查井,按设计图示数量计算(单位:座)。按标准图集设计的“化粪 池、检查井”项目特征仅描述标准图集的相关代号即可,清单工作内容不包括图集中的管道、支架、预制盖板、预制井圈。其预制构件、钢筋、模板按相应清单项目另行编码列项。
4、根据《房屋建筑与装饰工程量计算标准)(GB/T50854-2024),下列关于混凝土模板工程量计算的说法,正确的()。
A.墙面模板按接触面积计算,扣除门窗洞口及单个面积>0.3㎡的孔洞所占面积,洞侧壁面积亦不计
B.柱面模板按接触面积计算,其中柱帽模板另列项计算工程量
C.构造柱模板按混凝土外露宽度乘以柱高以面积计算,与砌体嵌接处按混凝土外露面平均宽度计算
D.梁模板接触面积计算,梁板连接时,边缘处梁侧模扣除板厚
B选项正确,柱面模板,按模板与现浇混凝土构件的接触面积计算。若柱上有柱帽,则柱帽模板另列项计算工程量,也是按模板与现浇混凝土构件的接触面积计算。
C选项错误,构造柱模板,按混凝土外露宽度乘以柱高以面积计算。与砌体嵌接处按混凝土外露面最大宽度计算。
D选项错误,梁模板,按模板与现浇混凝土构件的接触面积计算。梁板连接时,边缘处梁侧模不扣除板厚。
5、根据《房屋建筑与装饰工程量计算标准)(GB/T50854-2024),下列关于锅篇及螺栓、铁件工程量计算的说法,正确的是()。
A.现浇混凝土二次结构钢筋,设计标明的搭接和锚固长度不计算
B.叠合构件后浇混凝土钢筋,相邻现浇构件伸入后浇部分的预留钢筋并入计算
C.砌体工程内配钢筋,设计标明的搭接和锚固长度不计算
D.灌注桩钢筋笼,设计标明的搭接应计算在内
B选项错误,叠合预制构件伸入后浇部分的钢筋不计算,相邻现浇构件伸入后浇部分的预留钢筋不并入计算。
C选项错误,设计(包括规范规定)标明的搭接和锚固长度应并入计算。
D选项正确,设计(包括规范规定)标明的搭接应计算在内,灌注桩允许超灌长度内的钢筋应并入计算。
温馨提示:文章由作者233网校-dengxinxin独立创作完成,未经著作权人同意禁止转载。


