在监理工程师备考中,思维导图是构建知识体系的高效工具。善用者能大幅提升复习效率,尤其在冲刺阶段,一张好的导图抵得过翻看十遍教材。
↓添加学霸君微信,获取思维导图(微信号:ks233wx8)↓

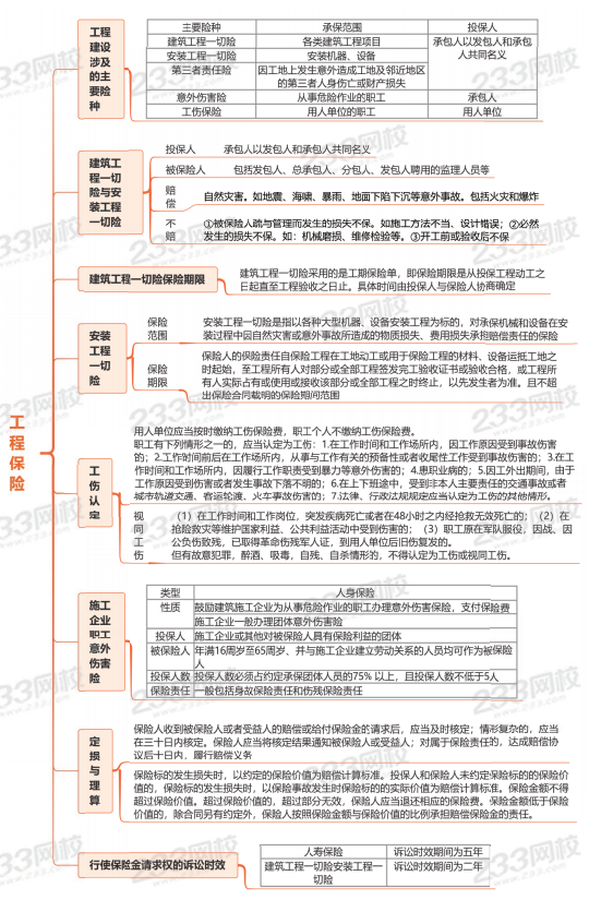
思维导图:工程保险

配套习题巩固
1、下列叙述中,关于工程保险的说法中说法正确的是( )。
A.保险是保险人根据合同的约定向投保人支付保险费
B.保险是一种受法律保护的消除风险、消化损失的法律制度
C.保险的目的是为了避免风险
D.保险合同成立后,投保人按照约定交付保险费, 保险人按照约定的时间开始承担保险责任。
选项A错误,保险合同成立后,投保人按照约定交付保险费, 保险人按照约定的时间开始承担保险责任。
选项B错误,投保工程保险是建设项目参与方转移 分担风险,减少风险损失的重要方式。
选项C错误,工程保险是为工程项目在建设及使用过程中可能面临的各类风险提供财务保障的风险管理工具。
选项D正确,保险合同成立后,投保人按照约定交付保险费, 保险人按照约定的时间开始承担保险责任。
2、投保人与保险人约定保险权利义务关系的协议即保险合同,保险合同的订立形式一般是( )。
A.合同
B.邮件
C.电子文件
D.保险单
3、(2025—7)在保险合同有效期内属保险责任范围内的某施工机械损坏,修理 费用12万元。该施工机械原值15万元,当前市场价14万元,保险单载明的全损金额 10万元,则投保人可从保险人处获得的理赔金额是( )万元。
A.10
B.12
C.14
D.15
4、下列情形,保证金不予退还的有( )。
A.在签订合同时向投标人提出附加条件
B.不按照招标文件要求提交履约保证金
C.投标人在投标有效期内撤销投标文件
D.中标人在收到中标通知书后,无正当理由不与招标人订立合同
E.发生投标人须知前附表规定的其他可以不予退还投标保证金的情形
5、(2016—68)如果投保工程一切险的保险金额少于工程实际价值,工程因保险 事件的损害时,正确做法有( )。
A.保险公司按投保的保险金额所占百分比赔偿实际损失
B.损失赔偿的不足部分由保险事件的风险责任方负责补偿
C.永久工程损失赔偿的不足部分由发包人承担
D.已完成工程损失由承包人承担
E.施工设备和进场材料损失由保险公司承担
6、某工程投保建筑工程一切险,保险人负责赔偿损失的有()。
A.设备锈蚀造成的损失
B.盘点时发现的材料短缺
C.水灾造成的损失
D.原材料缺陷造成的损失
E.雷电造成的损失
综上,ABD错误:属于可不负责赔偿的范围。
CE正确:属于自然灾害所受到的损失,属于索赔的范围。
因此,正确答案是 C 和 E。
温馨提示:文章由作者233网校-dengxinxin独立创作完成,未经著作权人同意禁止转载。


