在监理工程师备考中,思维导图是构建知识体系的高效工具。善用者能大幅提升复习效率,尤其在冲刺阶段,一张好的导图抵得过翻看十遍教材。
↓添加学霸君微信,获取思维导图(微信号:ks233wx8)↓

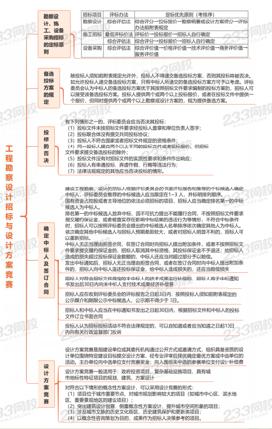
思维导图:工程勘察设计招标与设计方案竟赛







配套习题巩固
1、设计招标中,评标委员会应按综合得分由高到低的顺序推荐中标候选人,如综合评分相等时,下列做法正确的是()。
A.以投标报价低的优先
B.以设计方案得分高的优先
C.以资信业绩佳的优先
D.投标报价也相等的,按照评标办法前附表的规定确定
2、勘察和设计招标项目在招标公告或投标邀请书中的内容,下列选项中不属于投标人资格要求的是()
A.技术成果经济补偿
B.是否接受联合体投标
C.投标人须具备的资质要求
D. 投标人须具备的业绩要求
投标人资格要求:包括投标人须具备的资质要求、业绩要求、在人员及设备方面具有相应的勘察能力或人员方面具有相应的设计能力,是否接受联合体投标及如果接受联合体投标应满足的要求。
A. 技术成果经济补偿 并不属于投标人资格要求的内容。技术成果经济补偿是指对未中标投标人投标文件中的技术成果给予经济补偿的标准,这属于招标文件中的其他内容,而不是对投标人的资格要求。
因此,正确答案是:A.
3、根据《标准勘察招标文件》中的通用合同条款,勘察人按合同约定制订勘察纲要,进行测绘、勘探、取样和试验,分析和评估地质特征,编制勘察报告等工作属于( )。
A. 地址开发服务
B. 勘察服务
C. 设计服务
D. 测量测绘服务
C错误. “设计服务”包括:编制设计文件和设计概算、预算、提供技术交底、施工配合、参 加竣工验收或发包人委托的其他服务。
AD错误. 在合同管理中并无释义。为干扰选项。
因此,本题答案为B。
4、(2021—71)根据《标准设计招标文件》中的通用合同条款,由发包人承担设 计服务期延误责任的情形有( )。
A.发包人未按合同约定期限及时答复设计事项
B.发包人未按合同约定及时支付设计费用
C.设计人原因导致设计文件未能按期提交
D.行政管理部门审查图纸时间延长
E.勘察人提供的勘察成果滞后
6、工程勘察投标人在拟投入项目的主要勘察设备表中列表的有()。
A.设备产地
B.设备名称
C.制造年份
D.购买价格
E.规格型号
温馨提示:文章由作者233网校-dengxinxin独立创作完成,未经著作权人同意禁止转载。


