在监理工程师备考中,思维导图可以将零散、枯燥、海量的知识点结构化、可视化、逻辑化,帮助大家快速记忆与掌握知识点。建议考前一个月,尝试默写核心章节的框架。“画不出来”的地方就是你的知识盲区,立刻返回教材重点攻克。
↓添加学霸君微信,获取思维导图(微信号:ks233wx8)↓

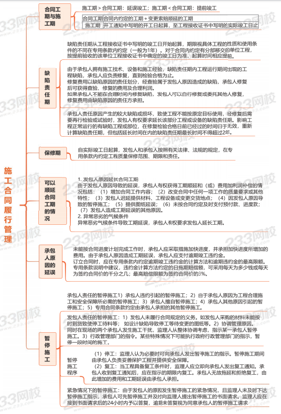
思维导图:施工合同履行管理





配套习题巩固
1、恶劣的气候条件和不利气候条件,对施工的影响分别由谁承担()。
A.分别由发包人和承包人承担
B.分别由承包人和发包人承担
C.全部由承包人承担
D.全部由发包人承担
2、根据《建设工程施工专业分包合同(示范文本)》(GF-2003-0213), 承包人应在收到分包人提供的竣工验收报告之日起( )日内通知发包人进行验收。
A.3
B.4
C.5
D.7
3、《标准施工合同》中的“合同工期”是指( )
A.承包人完成工程从开工之日起至实际竣工日经历的期限
B.合同协议书中写明的施工总日历天数
C.承包人从监理人发出的开工通知中写明的开工日起,至工程接收证书中写明的实际竣工日止的期限
D.承包人在投标函内承诺完成合同工程的时间期限,以及按照合同条款通过变更和索赔程序应给予的顺延工期时间之和
因此,D正确,ABC错误。
4、(2022补考—70)根据《标准施工招标文件》中的通用合同条款,应由承包 人承担责任的情形有( )。
A.因混凝土养护所必需的暂停施工
B.承包人雇用的人员对薪酬不满而擅自暂停施工
C.发包人负责的设计图纸未按计划签发而导致的暂停施工
D.承包人雇员未按疫情防控要求进行健康检查导致不能进入施工现场的暂停施工
E.当地政府根据疫情防控政策要求的施工现场暂停施工
5、标准施工合同履行中,竣工阶段发包人接受了承包人提交并经监理人签认的竣工付款证书后,承包人不能再对( )的事项提出索赔要求。
A.施工阶段
B.竣工阶段
C.保修期结束后
D.缺陷责任期
E.保修期
C. 这一点是不正确的。竣工付款证书主要针对施工阶段和竣工阶段的索赔,而不涉及保修期结束后的事项。
D. 这一点是不正确的。虽然竣工付款证书涵盖了施工阶段和竣工阶段的索赔,但缺陷责任期内的索赔仍然可以提出。缺陷责任期内的索赔应在最终结清申请单中提出。
E. 这一点是不正确的。竣工付款证书主要针对施工阶段和竣工阶段的索赔,而不涉及保修期的事项。
综上所述,正确的选项是 A 和 B。
6、根据《标准施工招标文件》的规定,施工合同履行期间,下列选项中属于变更范围的有()。
A.承包人投入施工设备的数量超过了投标文件承诺的数量
B.为完成工程需要追加的额外工作
C.改变已批准的施工工艺或顺序
D.改变合同中任何一项工作的质量特性
E.承包人在合同中的某项工作转由发包人自行实施
温馨提示:文章由作者233网校-dengxinxin独立创作完成,未经著作权人同意禁止转载。


