在监理工程师备考中,思维导图可以将零散、枯燥、海量的知识点结构化、可视化、逻辑化,帮助大家快速记忆与掌握知识点。建议考前冲刺时做“默写图”:尝试默写核心章节的框架。“画不出来”的地方就是你的知识盲区,立刻返回教材重点攻克。
↓添加学霸君微信,获取思维导图(微信号:ks233wx8)↓

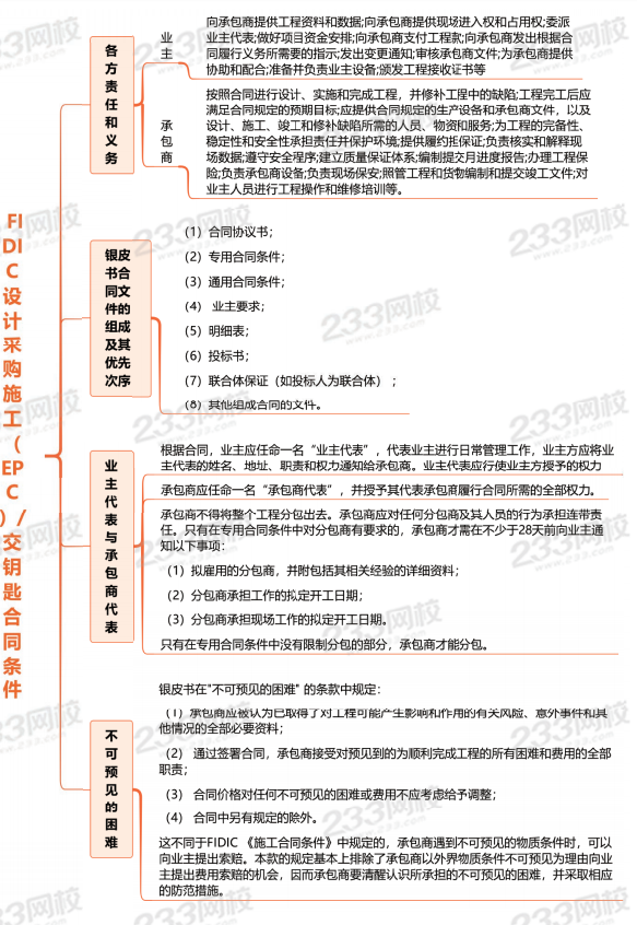
思维导图:FIDIC设计采购施工(EPC)/交钥匙工程合同条件


配套习题巩固:
1、根据FIDIC《设计采购施工(EPC)/ 交钥匙工程合同条件》,承包商代表可向 任何胜任的人员授予权力和职责,该授权应在( )方能生效。
A.业主收到承包商代表签署的告知通知后
B.业主同意后
C.业主代表签署告知通知后
D.业主收到承包商法人签署的告知通知后
2、根据FIDIC《施工合同条件》,如果双方发生争端,任一方可将争端事项提交 给DAAB,DAAB 应在收到委托事项后( )天内或在双方认可的其他期限内,提出 其有理由的决定。
A.24
B.42
C.56
D.84
3、《设计采购施工(EPC)/交钥匙合同条件》中,如果业主方希望替换任何已任命的业主代表,应在不少于()天前将替换人员的姓名、地址、职责、权力及任命日期通知给承包商。
A.7
B.14
C.24
D.48
4、(2024—79)根据FIDIC《设计采购施工(EPC)/ 交钥匙合同条件》,承包商 的责任和义务有( )。
A.获得施工场地占用权
B.建立质量保证体系
C.编制竣工文件
D.办理工程保险
E.负责现场保安
5、 采用FIDIC《设计采购施工(EPC) /交钥匙合同条件》,如果业主方希望替换任何已任命的业主代表,应在不少于14天前将替换人员的( )通知给承包商。
A.姓名
B.地址
C.职责
D.任命日期
E.年龄
6、根据FIDIC《设计采购施工(EPC)/交钥匙工程合同条件》,承包商应履行的合同义务有()。
A.向业务提供工程设计标准
B.向业主提交月进度报告
C.向业主提供临时操作与维护手册
D.向工程师报批所有分包商
E.对业主人员进行操作与维修培训
1、按照合同进行设计、实施和完成工程,并修补工程中的缺陷;
2、工程完工后应满足合同规定的预期目标;
3、应提供合同规定的生产设备和承包商文件,以及设计、施工、竣工和修补缺陷所需的人员、物资和服务;
4、为工程的完备性、稳定性和安全性承担责任并保护环境;
5、提供履约担保证,负责核实和解释现场数据;
6、遵守安全程序;
7、建立质量保证体系;
8、编制提交月进度报告;
9、办理工程保险;
10、负责承包商设备;
11、负责现场保安,照管工程和货物;
12、编制和提交竣工文件;
13、对业主人员进行工程操作和维修培训等。
在竣工试验开始前,承包商还应向业主提供l临时的操作与维护手册。
[|||]选项A :向业主提供工程设计标准并不是承包商的主要职责,而是承包商需要按照业主要求完成设计工作。[|||]选项B :承包商应编制并提交月进度报告,这是其主要职责之一。[|||]选项C :承包商应在竣工试验开始前向业主提供临时的操作与维护手册,这是其明确的职责。[|||]选项D :在银皮书中没有“工程师”这一角色,因此承包商不需要向工程师报批所有分包商,而是需要获得业主的批准。[|||]选项E :承包商应对业主人员进行操作与维修培训,以确保业主能够顺利接管和运行项目。[|||]
温馨提示:文章由作者233网校-dengxinxin独立创作完成,未经著作权人同意禁止转载。


