在监理工程师备考中,思维导图可以将零散、枯燥、海量的知识点结构化、可视化、逻辑化,帮助大家快速记忆与掌握知识点。建议考前冲刺时做“默写图”:尝试默写核心章节的框架。“画不出来”的地方就是你的知识盲区,立刻返回教材重点攻克。
↓添加学霸君微信,获取思维导图(微信号:ks233wx8)↓

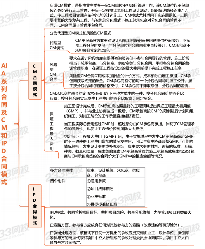
思维导图:AIA系列合同及CM 和IPD合同模式

配套习题巩固:
1、美国建筑师协会(AIA)制定的风险型CM合同模式,采用的计价方式是()。
A.成本加酬金
B.固定单价
C.变动总价
D.可调总价
3、根据美国AIA标准合同文本,关于CM合同的说法错误的是( )。
A.CM合同属于管理承包合同
B.代理型CM合同需要承担项目的实施风险
C.依据雇主委托项目实施阶段管理的范围和管理责任不同,分为代理型CM合同和风险型CM合同两类
D.风险型CM合同,其承包商应非常熟悉施工工艺和方法
A. 这一说法是正确的。CM合同本质上是一种管理承包合同,由业主委托一家CM单位承担项目管理工作。
B. 这一说法是错误的。代理型CM合同中,CM承包商只为业主提供咨询服务,并不负责工程分包的发包,也不承担项目实施的风险。这是本题的正确答案。
C. 这一说法是正确的。根据业主委托管理范围和责任的不同,CM模式确实可以分为代理型CM合同和风险型CM合同。
D. 这一说法也是正确的。风险型CM承包商不仅在设计阶段介入提供建议,还负责组织、协调和管理施工分包商的工作,因此必须熟悉施工工艺和方法。
综上所述,B选项是错误的。
4、AIA C191 合同包括IPD 多方合同标准协议和附件,附件包括()
A.通用条款
B.项目法律描述
C.业主标准
D.目标标准修正案
E.专业条款
5、关于CM合同模式的说法,正确的有()
A.风险型CM合同采用成本加酬金的计价方式
B.代理型CM承包商负责工程分包的发包
C.CM合同属于管理承包合同
D.代理型CM承包商不承担工程实施风险
E.风险型CM承包商只负责施工阶段的组织管理工作
B选项错误,D选项正确。对于代理型 CM 模式,CM 承包商只为业主对设计和施工阶段的有关问题提供咨询服务,不负责工程分包的发包,与分包单位的合同由业主直接签订,CM 承包商不承担项目实施的风险。
C选项正确。所谓 CM 模式,是指由业主委托一家CM 单位承担项目管理工作,该CM单位以承包单位的身份进行施工管理,并在一定程度上影响工程设计活动,组织快速路径的生产方式,使工程项目实现有条件的边设计边施工。 CM 模式尤其适用于实施周期长、工期要求紧的大型复杂工程。与传统总分包模式下施工总承包商对分包合同的管理不同。CM合同属于管理承包合同。
E选项错误。风险型CM承包商的工作内容包括施工前阶段的咨询服务和施工阶段的组织管理工作。
因此,正确答案为ACD。
6、采用美国AIA合同文本时,工程设计阶段CM承包商介入并为设计者提供建议。建议的内容可能包括( )。
A.设计变更或更改图纸,以改变工程的质量
B.变更材料设备的标准,以提高工程的质量
C.支付承包商预付款,以加快施工进度
D.运用价值工程提出改进设计的建议,以节省工程总投资
E.将预先考虑的施工影响因素供设计者参考,尽可能使设计具有可施工性
温馨提示:文章由作者233网校-dengxinxin独立创作完成,未经著作权人同意禁止转载。


