监理工程师考试教材动辄几百页,看一遍容易“前看后忘”。思维导图通过中心主题→主干→分支的结构,帮你建立知识间的逻辑联系,把书读薄。233网校已根据新教材整理2026《目标控制(土建)》各章节思维导图,重要考点一个都不落下!
对于监理备考,思维导图是构建知识体系的高效工具。善用者能大幅提升复习效率,尤其在冲刺阶段,一张好的导图抵得过翻看十遍教材。建议重点标注高频考点和易混淆点(用不同颜色标记),形成自己的“考点地图”效果更佳!
↓添加学霸君微信,获取思维导图(微信号:ks233wx8)↓

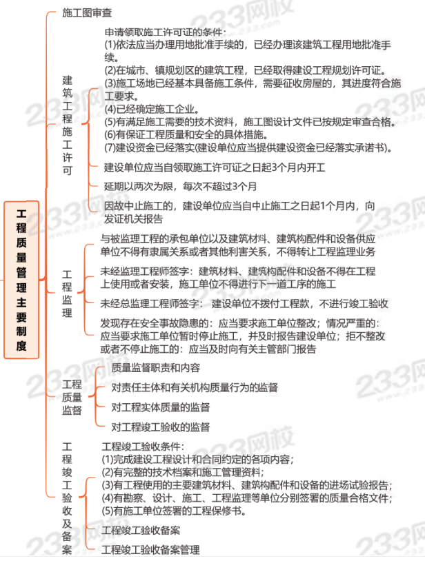
思维导图:工程质量管理主要制度

配套经典习题巩固
1、根据《建筑法》,中止施工满1年的工程恢复施工前,建设单位应当进行的工作是( )。
A.重新申请施工许可证
B.报发证机关核验施工许可证
C.申请换发施工许可证
D.报发证机关延期施工许可证
选项A错误,这不是法律规定的要求,除非原施工许可证已经自行废止。
选项C错误,这不是法律规定的要求。
选项D错误,延期施工许可证的情况适用于不能按期开工的情形,而不是中止施工满1年后恢复施工的情况。
2、抽查结构混凝土及承重砌体施工过程的质量控制情况,在质量监督的性质上属于 ( )。
A.建设行为监督
B.工程实体质量监督
C.工程质量行为监督
D.业务管理监督
3、在工程施工过程中,检查施工现场工程建设各方主体的质量行为,是( )的主要任务。
A.建设单位
B.监理单位
C.工程质量监督机构
D.工程质量检测机构
(1)执行法律法规和工程建设强制性标准的情况;
(2)抽查涉及工程主体结构安全和主要使用功能的工程实体质量;
(3)抽查工程质量责任主体(建设、勘察、设计、施工和监理单位)和质量检测等单位的工程质量行为;
(4)抽查主要建筑材料、建筑构配件的质量;
(5)对工程竣工验收进行监督;
(6)组织或者参与工程质量事故的调查处理;
(7)定期对本地区工程质量状况进行统计分析;
(8)依法对违法违规行为实施处罚。
4、工程监理单位在接受监理委托时,应当按照《建设工程质量管理条例》规定自行回避的情形有( )。
A.与被监理工程的施工承包单位隶属于同一上级单位
B.与被监理工程的建设单位隶属于同一上级单位
C.与被监理工程的建筑材料供应单位隶属于同一上级单位
D.与被监理工程的设备供应单位具有商业合作关系
E.与被监理工程的设计单位具有合作关系
5、施工图审查机构对施工图纸审查过程中,应审查( )。
A.施工图纸是否符合工程建设强制性标准
B.勘察设计企业和注册执业人员以及相关人员是否按规定在施工图上加盖相应的图章和签字
C.是否符合建筑节能强制性标准
D.人防工程(不含人防指挥工程)防护安全性
E.设计文件是否存在编制错误
(1)是否符合工程建设强制性标准;
(2)地基基础和主体结构的安全性;
(3)消防安全性;
(4)人防工程(不含人防指挥工程)防护安全性;
(5)是否符合民用建筑节能强制性标准,对执行绿色建筑标准的项目,还应当审查是否符合绿色建筑标准;
(6)勘察设计企业和注册执业人员以及相关人员是否按规定在施工图上加盖相应的图章和签字;
(7)法律、法规、规章规定必须审查的其他内容。
6、根据《房屋建筑和市政基础设施工程施工图设计文件审查管理办法》,施工图审查机构对施工图设计文件审查的内容有( )。
A.是否按限额设计标准进行施工图设计
B.是否符合工程建设强制性标准
C.施工图预算是否超过批准的工程概算
D.地基基础和主体结构的安全性
E.危险性较大的工程是否有专项施工方案
(1)是否符合工程建设强制性标准;
(2)地基基础和主体结构的安全性;
(3)消防安全性;
(4)人防工程(不含人防指挥工程)防护安全性;
(5)是否符合民用建筑节能强制性标准,对执行绿色建筑标准的项目,还应当审查是否符合绿色建筑标准;
(6)勘察设计企业和注册执业人员以及相关人员是否按规定在施工图上加盖相应的图章和签字;
(7)法律、法规、规章规定必须审查的其他内容。
温馨提示:文章由作者233网校-dengxinxin独立创作完成,未经著作权人同意禁止转载。


