监理工程师考试教材动辄几百页,看一遍容易“前看后忘”。对于监理备考,思维导图是构建知识体系的高效工具。善用者能大幅提升复习效率,尤其在冲刺阶段,一张好的导图抵得过翻看十遍教材。
233网校已根据新教材整理2026《目标控制(土建)》各章节思维导图,重要考点一个都不落下!建议重点标注高频考点和易混淆点(用不同颜色标记),形成自己的“考点地图”效果更佳!
↓添加学霸君微信,获取思维导图(微信号:ks233wx8)↓

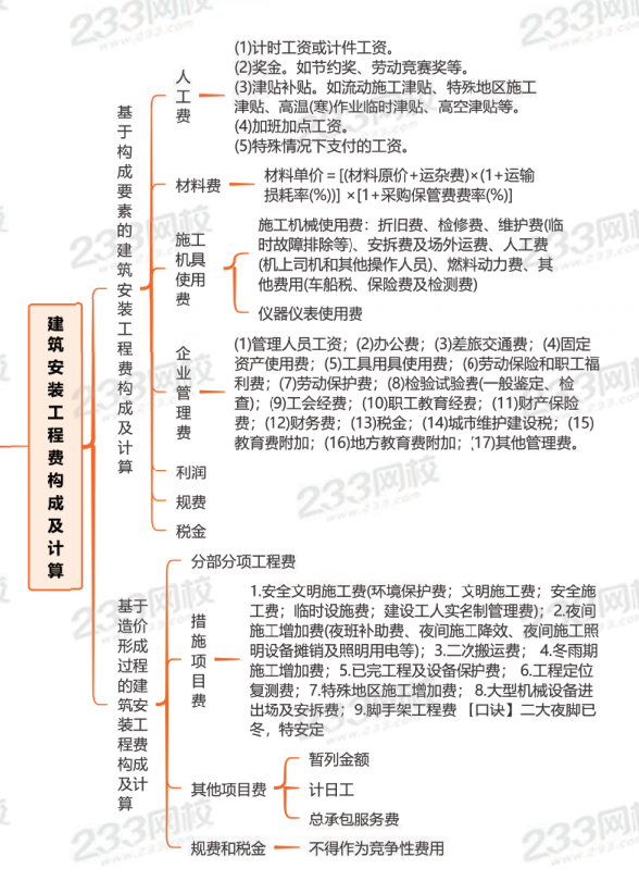
思维导图:建筑安装工程费构成及计算

配套经典习题巩固
1、某材料的出厂价2500元/吨,运杂费80元/吨,运输损耗率1%,采购保管费率2%,则该材料的(预算)单价为( )元/吨。
A.2575.50
B.2655.50
C.2657.40
D.2657.92
2、下列费用中,属于建筑安装工程费中规费的是( )。
A.劳动保险费
B.工伤保险费
C.劳动保护费
D.特殊地区施工津贴
3、下列费用中,属于建筑安装工程人工费的是()。
A.高空津贴
B.夏季防暑降温补贴
C.劳动保护费
D.职工福利费
(1)计时工资或计件工资。
(2)奖金:如节约奖、劳动竞赛奖等。
(3)津贴补贴:如流动施工津贴、特殊地区施工津贴、高温(寒)作业临时津贴、高空津贴等。选项A正确
(4)加班加点工资。
(5)特殊情况下支付的工资:是指根据国家法律、法规和政策规定,因病、工伤、产假、计划生育假、婚丧假、事假、探亲假、定期休假、停工学习、执行国家或社会义务等原因按计时工资标准或计时工资标准的一定比例支付的工资。
选项BD错误,劳动保险和职工福利费:是指由企业支付的职工退职金、按规定支付给离休干部的经费,集体福利费、夏季防暑降温、冬季取暖补贴、上下班交通补贴等。属于企业管理费。
选项C错误,劳动保护费:是企业按规定发放的劳动保护用品的支出。如工作服、手套、防暑降温饮料以及在有碍身体健康的环境中施工的保健费用等。属于企业管理费。
4、建筑安装工程费用项目组成中,暂列金额主要用于( )。
A.施工合同签订时尚未确定的材料设备采购费用
B.施工图纸以外的零星项目所需的费用
C.建设单位供应材料的照管费用
D.施工中可能发生的工程变更价款调整的费用
E.项目施工现场签证确认的费用
选项B属于计日工;选项C属于总承包服务费。
5、根据《建筑安装工程费用项目组成》规定,企业管理费包括( )。
A.冬季取暖补贴
B.劳动保护费
C.财产保险费
D.工伤保险费
E.高温(寒)作业临时津贴
选项D属于规费,选项E属于人工费。
6、下列选项中,属于企业管理费的有( )。
A.管理人员工资
B.固定资产使用费
C.工伤保险费
D.劳动保护费
E.教育费附加
温馨提示:文章由作者233网校-dengxinxin独立创作完成,未经著作权人同意禁止转载。


