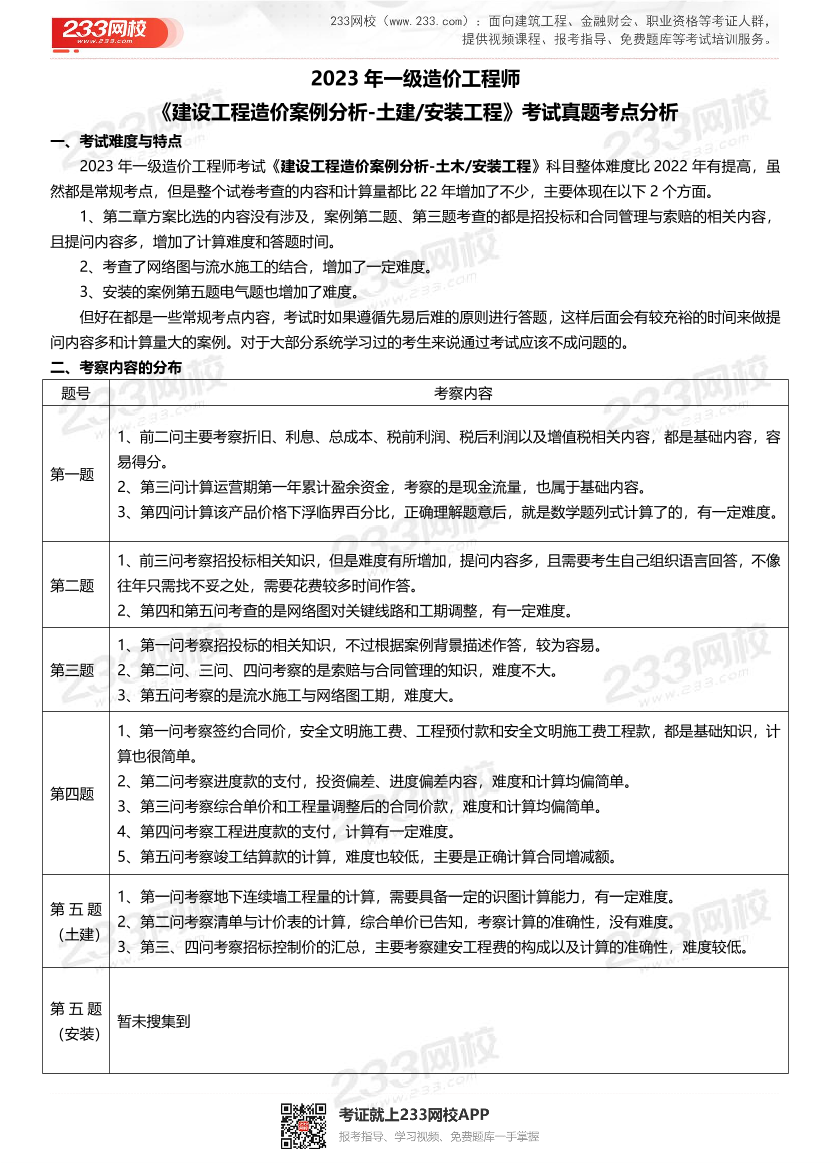
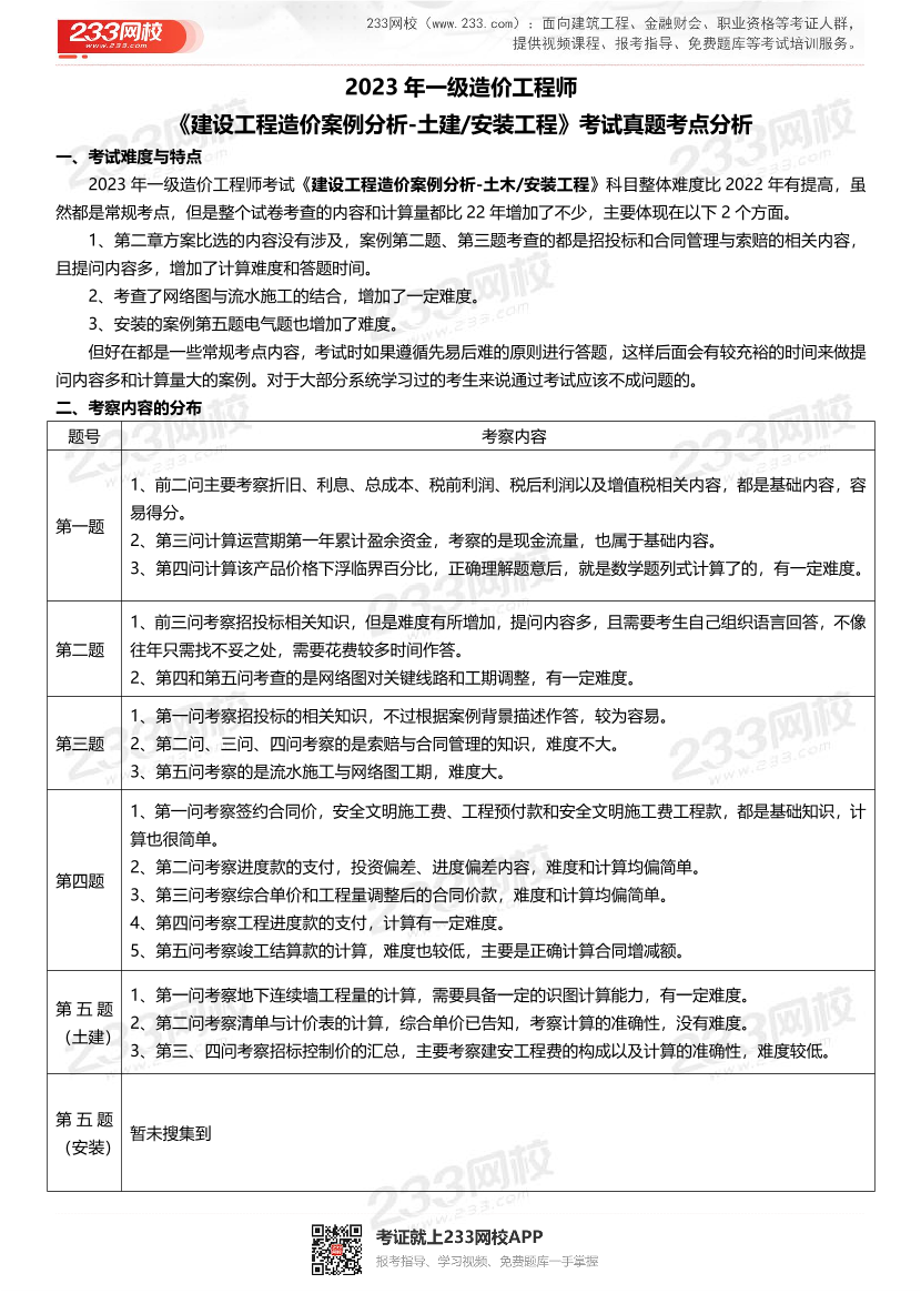
导读:2023年一级造价工程师《土建案例》考试真题考后总结
2023 年一级造价工程师
《建设工程造价案例分析-土建/安装工程》考试真题考点分析 一、考试难度与特点
2023 年一级造价工程师考试《建设工程造价案例分析-土木/安装工程》科目整体难度比 2022 年有提高,虽
然都是常规考点,但是整个试卷考查的内容和计算量都比 22 年增加了不少,主要体现在以下 2 个方面。
1、第二章方案比选的内容没有涉及,案例第二题、第三题考查的都是招投标和合同管理与索赔的相关内容,
且提问内容多,增加了计算难度和答题时间。
2、考查了网络图与流水施工的结合,增加了一定难度。
3、安装的案例第五题电气题也增加了难度。
但好在都是一些常规考点内容,考试时如果遵循先易后难的原则进行答题,这样后面会有较充裕的时间来做提
问内容多和计算量大的案例。对于大部分系统学习过的考生来说通过考试应该不成问题的。
二、考察内容的分布
题号 考察内容
第一题
1、前二问主要考察折旧、利息、总成本、税前利润、税后利润以及增值税相关内容,都是基础内容,容
易得分。
2、第三问计算运营期第一年累计盈余资金,考察的是现金流量,也属于基础内容。
3、第四问计算该产品价格下浮临界百分比,正确理解题意后,就是数学题列式计算了的,有一定难度。
第二题
1、前三问考察招投标相关知识,但是难度有所增加,提问内容多,且需要考生自己组织语言回答,不像
往年只需找不妥之处,需要花费较多时间作答。
2、第四和第五问考查的是网络图对关键线路和工期调整,有一定难度。
第三题
1、第一问考察招投标的相关知识,不过根据案例背景描述作答,较为容易。
2、第二问、三问、四问考察的是索赔与合同管理的知识,难度不大。
3、第五问考察的是流水施工与网络图工期,难度大。
第四题
1、第一问考察签约合同价,安全文明施工费、工程预付款和安全文明施工费工程款,都是基础知识,计
算也很简单。
2、第二问考察进度款的支付,投资偏差、进度偏差内容,难度和计算均偏简单。
3、第三问考察综合单价和工程量调整后的合同价款,难度和计算均偏简单。
4、第四问考察工程进度款的支付,计算有一定难度。
5、第五问考察竣工结算款的计算,难度也较低,主要是正确计算合同增减额。
第 五 题
(土建)
1、第一问考察地下连续墙工程量的计算,需要具备一定的识图计算能力,有一定难度。
2、第二问考察清单与计价表的计算,综合单价已告知,考察计算的准确性,没有难度。
3、第三、四问考察招标控制价的汇总,主要考察建安工程费的构成以及计算的准确性,难度较低。
第 五 题
(安装) 暂未搜集到
查看全文,请先下载后再阅读
*本资料内容来自233网校,仅供学习使用,严禁任何形式的转载

免费领精品资料
掌握考情信息
知晓资料更新进度