资料中心 > 注册安全工程师 > 安全生产技术基础 > 2025年李天宇-注安【安全技术】-决胜50点.pdf

推荐 2025年李天宇-注安【安全技术】-决胜50点.pdf

购课专享: 【取证班】 【高端班】 【高端退费班】 【VIP取证班】 【高效班】 【钻石无忧班】 【刷题提分班】 【至尊班】 【钻石班】 【尊享VIP班】 【尊享班】 【签约特训班】 【决胜班】 【魔鬼集训营】 【全科签约特训班-2年】 【单科签约特训班-2年】 【全科签约奖学金-2年】 【签约特训班(2年)】 【重学套餐班】 【老师亲编好题】 【VIP制胜班】 【签约特训班升级包】 【签约特训班(带学版)】 【签约班(奖学金带学)】 【精英集训班】 【智学魔方Pro】 【面授班升级包】 【精英集训班(纯面授)】 【火箭夺分班】

2.50MB 下载数:7347 更新时间:2025-10-29
  • 2025年李天宇-注安【安全技术】-决胜50点.pdf-图片1

    高频考点、危险部位及其安全防护措施

    转动和直线运动 皮带转动

    金属骨架防护网,与皮带间距≥50mm

    2m 以下应设置防护罩

    2m 以上:①皮带轮距离 3m 以上;②皮带宽度

    15cm 以上;③皮带转速大于 9m/min

    高频考点、安全技术措施选择顺序:“三步法”(同时属于案例考点)

    保护装置

    联锁装置,防止危险机器功能在特定条件下运行的装置

    双手操纵装置,需要双手同时操作

    能动装置,附加手动操纵装置,与启动控制一起使用

    保持—运行控制装置

    敏感保护设备

    有源光电保护装置

    机械抑制装置,依靠关键附件的强度防止运动机械障碍

    限制装置,防止机器或危险机器状态超过设计限度

    有限运动控制装置,也称行程限制装置,限制极限位置

    补充保护措施 紧急停止按钮,红色掌揿或蘑菇式开关;急停装置被启动后应保持接合

    状态,在用手动重调之前应不可能恢复电路。

    考点分析,保护装置一定具有动作性,存在设备故障、人员失误或环境异常则停止运行,建

    议考生重点关注三种:

    机械抑制装置—关键词:停止,依靠结构件使设备处于制动状态;

    限制装置—关键词:限制(量),限定起重量、速度等运行参数;

    有限运动控制装置(行程限制装置)—关键词:有限运动和行程,限定位置。

  • 2025年李天宇-注安【安全技术】-决胜50点.pdf-图片2

    高频考点、危险部位及其安全防护措施

    转动和直线运动 皮带转动

    金属骨架防护网,与皮带间距≥50mm

    2m 以下应设置防护罩

    2m 以上:①皮带轮距离 3m 以上;②皮带宽度

    15cm 以上;③皮带转速大于 9m/min

    高频考点、安全技术措施选择顺序:“三步法”(同时属于案例考点)

    保护装置

    联锁装置,防止危险机器功能在特定条件下运行的装置

    双手操纵装置,需要双手同时操作

    能动装置,附加手动操纵装置,与启动控制一起使用

    保持—运行控制装置

    敏感保护设备

    有源光电保护装置

    机械抑制装置,依靠关键附件的强度防止运动机械障碍

    限制装置,防止机器或危险机器状态超过设计限度

    有限运动控制装置,也称行程限制装置,限制极限位置

    补充保护措施 紧急停止按钮,红色掌揿或蘑菇式开关;急停装置被启动后应保持接合

    状态,在用手动重调之前应不可能恢复电路。

    考点分析,保护装置一定具有动作性,存在设备故障、人员失误或环境异常则停止运行,建

    议考生重点关注三种:

    机械抑制装置—关键词:停止,依靠结构件使设备处于制动状态;

    限制装置—关键词:限制(量),限定起重量、速度等运行参数;

    有限运动控制装置(行程限制装置)—关键词:有限运动和行程,限定位置。

    冷门交替类考点、安全信息和间距

    安全信息属于偏冷门考点,通常在 2 到 3 个年度中会出现一次,因此建议 2025 年考生重点

    关注安全色的含义、信号和警告装置

    视听组合信号特点是光、声信号共同作用。当险情信号为紧急信号时,视觉信号与听觉信号

    配合使用同时出现,加强危险和紧急状态警告功能

    声 光 含义

    扫频声 红色 危险,紧急行动

    猝发声、快脉冲 红色 危险,紧急行动

    交变声 红色 危险,紧急行动

    短声 黄色 注意,警戒

    序列声 蓝色 命令,强制性行动

    拖延声 绿色 正常状态,警报解除

    (2)可察觉性。听觉信号应明显超过有效掩蔽阈值,在接收区内的任何位置都不应低于

    65dB(A)。紧急视觉信号应使用闪烁信号灯,警告视觉信号的亮度至少应是背景亮度的 5

    紧急视觉信号亮度应至少是背景亮度的 10 倍

    (3)可分辨性,警告视觉信号应为黄色或橙黄色紧急视觉信号应为红色

    (4)有效性,险情信号应定期复查

    (5)设置位置,险情信号宜设置于紧邻潜在危险源的适当位置。

    (6)优先级要求,任何险情信号应优先于其他(规范通常用一般)所有视听信号;紧急信号

    应优先于所有警告信号,紧急撤离信号应优先于其他所有险情信号

    机床的布置的安全距离,应考虑机床活动机件达到的极限位置和端墙、结构梁、正面和侧面

  • 2025年李天宇-注安【安全技术】-决胜50点.pdf-图片3

    冷门交替类考点、安全信息和间距

    安全信息属于偏冷门考点,通常在 2 到 3 个年度中会出现一次,因此建议 2025 年考生重点

    关注安全色的含义、信号和警告装置

    视听组合信号特点是光、声信号共同作用。当险情信号为紧急信号时,视觉信号与听觉信号

    配合使用同时出现,加强危险和紧急状态警告功能

    声 光 含义

    扫频声 红色 危险,紧急行动

    猝发声、快脉冲 红色 危险,紧急行动

    交变声 红色 危险,紧急行动

    短声 黄色 注意,警戒

    序列声 蓝色 命令,强制性行动

    拖延声 绿色 正常状态,警报解除

    (2)可察觉性。听觉信号应明显超过有效掩蔽阈值,在接收区内的任何位置都不应低于

    65dB(A)。紧急视觉信号应使用闪烁信号灯,警告视觉信号的亮度至少应是背景亮度的 5

    紧急视觉信号亮度应至少是背景亮度的 10 倍

    (3)可分辨性,警告视觉信号应为黄色或橙黄色紧急视觉信号应为红色

    (4)有效性,险情信号应定期复查

    (5)设置位置,险情信号宜设置于紧邻潜在危险源的适当位置。

    (6)优先级要求,任何险情信号应优先于其他(规范通常用一般)所有视听信号;紧急信号

    应优先于所有警告信号,紧急撤离信号应优先于其他所有险情信号

    机床的布置的安全距离,应考虑机床活动机件达到的极限位置和端墙、结构梁、正面和侧面

    的距离。

    项目 小型机床 中型机床 大型机床 特大型机床

    机床操作面 1.1 1.3 1.5 1.8

    机床侧面、后面离墙柱间距 0.8 1.0 1.0 1.0

    机床操作面离墙柱间距 1.3 1.5 1.8 2.0

    高频考点、金属切削机床

    机动夹持装置

    夹紧过程的结束与机床运转的开始相联锁

    夹持装置的放松应与机床运转的结束相联锁

    机床运转时,工件夹紧装置不应动作

    未达到预期安全预紧力时,工件驱动装置不应动作

    夹紧力低于安全值或超过允许值时,驱动装置应自动停止

    移动式平衡配置 移动范围内采取防护措施

    排屑防喷溅措施,应提供手用工具,严禁手扣嘴吹

    考点易错点分析:上述机动夹持装置在设备运转期间确实在监测夹紧力,一旦不具备足够夹

    紧力动作一定是自动停止,不是自动调整

    高频考点、砂轮机安全技术

    主轴螺纹 相反,不得超过砂轮内孔长度 1/2

    砂轮卡盘:砂轮直径 一般≥1/3;切断用砂轮≥1/4

    卡盘

    砂轮非接触间距 ≥1.5mm

    砂轮防护罩间距 ≤15mm

  • 2025年李天宇-注安【安全技术】-决胜50点.pdf-图片4

    的距离。

    项目 小型机床 中型机床 大型机床 特大型机床

    机床操作面 1.1 1.3 1.5 1.8

    机床侧面、后面离墙柱间距 0.8 1.0 1.0 1.0

    机床操作面离墙柱间距 1.3 1.5 1.8 2.0

    高频考点、金属切削机床

    机动夹持装置

    夹紧过程的结束与机床运转的开始相联锁

    夹持装置的放松应与机床运转的结束相联锁

    机床运转时,工件夹紧装置不应动作

    未达到预期安全预紧力时,工件驱动装置不应动作

    夹紧力低于安全值或超过允许值时,驱动装置应自动停止

    移动式平衡配置 移动范围内采取防护措施

    排屑防喷溅措施,应提供手用工具,严禁手扣嘴吹

    考点易错点分析:上述机动夹持装置在设备运转期间确实在监测夹紧力,一旦不具备足够夹

    紧力动作一定是自动停止,不是自动调整

    高频考点、砂轮机安全技术

    主轴螺纹 相反,不得超过砂轮内孔长度 1/2

    砂轮卡盘:砂轮直径 一般≥1/3;切断用砂轮≥1/4

    卡盘

    砂轮非接触间距 ≥1.5mm

    砂轮防护罩间距 ≤15mm

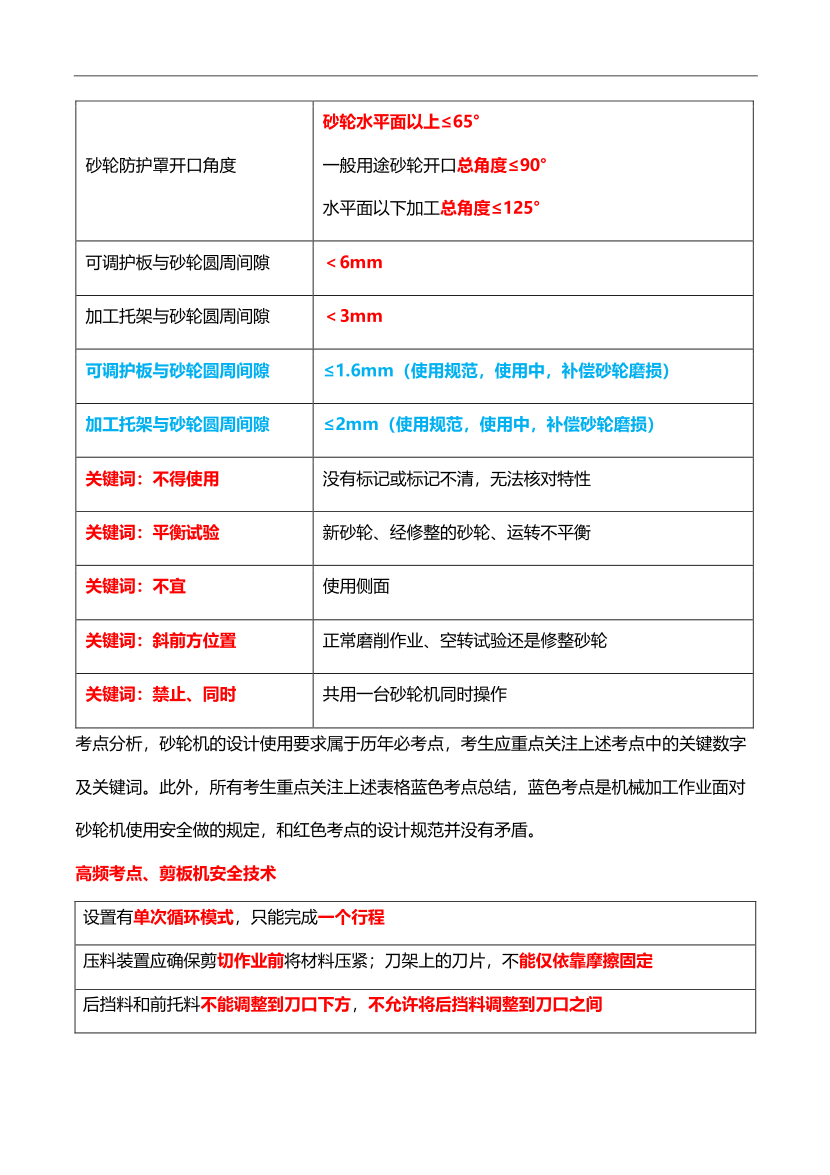
    砂轮防护罩开口角度

    砂轮水平面以上≤65°

    一般用途砂轮开口总角度≤90°

    水平面以下加工总角度≤125°

    可调护板与砂轮圆周间隙 <6mm

    加工托架与砂轮圆周间隙 <3mm

    可调护板与砂轮圆周间隙 ≤1.6mm(使用规范,使用中,补偿砂轮磨损)

    加工托架与砂轮圆周间隙 ≤2mm(使用规范,使用中,补偿砂轮磨损)

    关键词:不得使用 没有标记或标记不清,无法核对特性

    关键词:平衡试验 新砂轮、经修整的砂轮、运转不平衡

    关键词:不宜 使用侧面

    关键词:斜前方位置 正常磨削作业、空转试验还是修整砂轮

    关键词:禁止、同时 共用一台砂轮机同时操作

    考点分析,砂轮机的设计使用要求属于历年必考点,考生应重点关注上述考点中的关键数字

    及关键词。此外,所有考生重点关注上述表格蓝色考点总结,蓝色考点是机械加工作业面对

    砂轮机使用安全做的规定,和红色考点的设计规范并没有矛盾。

    高频考点、剪板机安全技术

    设置有单次循环模式,只能完成一个行程

    压料装置应确保剪切作业前将材料压紧;刀架上的刀片,不能仅依靠摩擦固定

    后挡料和前托料不能调整到刀口下方不允许将后挡料调整到刀口之间

查看全文,请先下载后再阅读

*本资料内容来自233网校,仅供学习使用,严禁任何形式的转载