
如何根据电气设备的使用环境确定其外壳防护等级?
在电气装置的设计和安装过程中,正确选择外壳防护等级是确保设备安全可靠运行的关键。外壳防护等级(IP代码)是由国际电工委员会(IEC)定义的一套标准,用于表示电气设备对外界固体异物和液体的防护能力。本文将详细介绍如何根据电气设备的具体使用环境来确定其外壳防护等级。
1. 环境条件分析
首先,需要对电气设备所处的环境进行全面分析。常见的环境因素包括:
温度:高温或低温环境可能会影响电气设备的正常工作。
湿度:高湿度环境下,电气设备容易受潮,增加短路的风险。
灰尘:灰尘较多的环境中,电气设备内部容易积尘,影响散热性能。
腐蚀性气体:存在腐蚀性气体的环境中,电气设备的外壳材料需要具备良好的耐腐蚀性。
机械冲击:在有机械冲击的环境中,外壳需要具备足够的强度和韧性。
2. 外壳防护等级的选择
根据上述环境条件,选择合适的外壳防护等级。常见的外壳防护等级及其含义如下:
IP20:防止直径大于12.5mm的固体异物进入,无防水要求。
IP44:防止直径大于1mm的固体异物进入,并且能够防止各个方向的溅水。
IP55:防止直径大于1mm的固体异物进入,并且能够防止各个方向的喷水。
IP65:完全防止灰尘进入,并且能够防止各个方向的喷水。
IP67:完全防止灰尘进入,并且能够在短时间内浸入水中而不受影响。
IP68:完全防止灰尘进入,并且能够在长时间内浸入水中而不受影响。
3. 实际应用案例
例如,在一个化工厂的控制室中,由于存在大量的腐蚀性气体和灰尘,应选择IP65或更高等级的外壳防护等级。而在一个户外变电站中,由于需要防止雨水和灰尘的影响,通常选择IP55或更高的防护等级。
4. 注意事项
综合考虑:在选择外壳防护等级时,不仅要考虑当前的环境条件,还要考虑未来可能出现的变化。
定期检查:即使选择了合适的外壳防护等级,也需要定期对电气设备进行检查和维护,确保其长期稳定运行。
通过以上方法,可以有效地选择合适的外壳防护等级,从而提高电气设备的安全性和可靠性。
科目:安全生产技术基础
考点:电气设备环境条件和外壳防护等级
2、空气中介质的状态及其他环境参数会影响触电的危险性。下列关于电气设备环境条件和外壳防护等级,错误的是()。
A.环境温度较高,人体电阻降低,触电危险性增大
B.防护型式等级的前附加字母W表示管道通风式电机
C.“IP21”表示能防止直径不小于12.5mm的固体异物进入壳内,垂直的滴水不能直接进入产品内部
D.外壳防护的第二种防护是对水进入内部的防护
3、某地石化企业设备巡检期间发现,位于 A 车间的鼓风机 (Exd ⅡAT6GaIP25) 因设备故障需解列维修。为保证检修期间的作业安全, 以下说法及措施得当的是 ()。
A.适用于爆炸性粉尘环境
B.IP防护等级为 25, 防尘能力“防护大于 2.5mm的固体”
C.可采用 IP防护等级更高的 IP52的同类型设备替代
D.IP防护等级为 25, 防尘能力“防喷水”
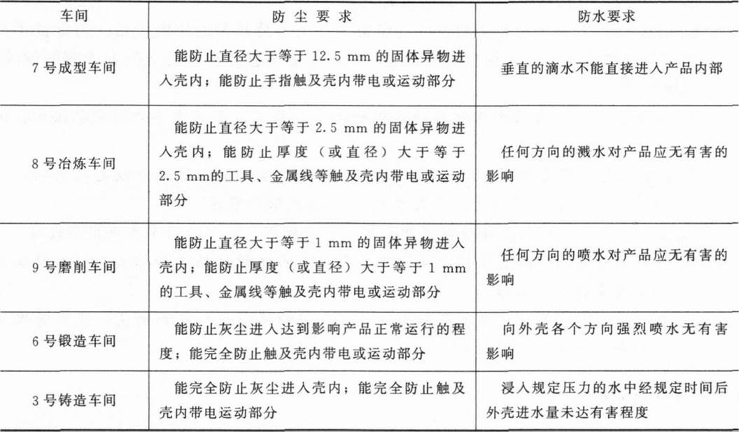
4、 某工厂为减少电气事故,拟购买一批符合相关要求的电气设备,五个车间对设备外壳的要求见下表。下列描述中符合对应安全要求的是( )。
A.7号成型车间购买的电气设备的外壳防护等级应为IP12
B.3号铸造车间购买的电气设备的外壳防护等级应为IP35
C.8号冶炼车间购买的电气设备的外壳防护等级应为IP44
D.6号锻造车间购买的电气设备的外壳防护等级应为IP56
E.9号磨削车间购买的电气设备的外壳防护等级应为IP45
5、电气设备的外壳防护等级用“IP+数字+数字”表示。下列解释中,正确的是( )。
A.“IP45”表示“防止直径不小于2.5mm的固体异物;防喷水”
B.“IP34”表示“防止直径不小于2.5mm的固体异物;防溅水”
C.“IP65”表示“尘密;防喷水”
D.“IP51”表示“防止直径不小于1.0mm的金属线接近危险部件;防垂直方向滴水”
E.“IP56”表示“防尘;防海浪或强力喷水”
选项B正确。“IP34”表示“防止直径不小于2.5mm的固体异物;防溅水”
选项C正确。“IP65”表示“尘密;防喷水”
选项D错误。“IP51”表示“防尘;防垂直方向滴水” 。
选项E正确。“IP56”表示“防尘;防海浪或强力喷水”
※解题思路:IP防护等级
第一位数字—第一种防护形式等级(防尘等级)
第二位数字—第二种防护形式等级(防水等级)



























