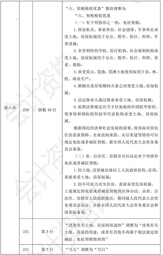
2021年初级会计考试教材已经全面上市,财政部发布了2021年度全国会计专业技术资格考试辅导教材《经济法基础》调整修订主要内容,大家可以一起来看看!




















没有教材怎么复习?下载233网校学霸君为大家整理提供的教材干货笔记,只要下载233网校APP即可免费领啦~
《初级会计职称》干货笔记章节考点精析+思维导图+考情分析,为取证护航

扫一扫,阅读干货笔记

还在等什么,即刻获取2本初级会计教辅吧,扫描或长按二维码或点击下方按钮安装哦!
热点:2021年初级会计教材变化讲师解读| 新教材出版,新考生该关注哪些?
不懂制定学习计划?无法提炼教材考点?不妨跟随讲师学习,233网校初级会计通关课程,面对面与讲师交流,赶紧来看>>

