注会考试也已经不足百天,在这89天里,一定要学会抓大放小,花更多的时间搞定重难点。笔者根据MR.H的授课要点>>,分章节总结了经济法要点内容的思维导图,给大家提供一个复习的思路。
第四章 合同法律制度
第九节 几类主要的有名合同
一、买卖合同
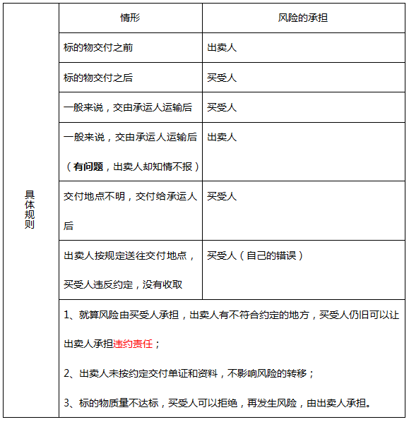
1、标的物的风险负担(前提:发生非因可归责于双方当事人的原因)

2、试用买卖合同
3、商品房买卖合同

二、赠与合同

三、借款合同

四、融资租赁合同

其余几种合同并不是不重要,只是考查的频率没有以上几种高,可以结合题目来带知识点。经济法章节练习题>>
| 考试难度提高→速来领取注册会计师备考资料>> |
复习推荐
点击领取:更多2019年注册会计师考试[模拟试题]、[历年真题]、[章节试题]、[易错题]免费试题在线测试,各科真题卷实战演练。
注会刷题太费脑?听老师讲讲考点和答题技巧,你会豁然开朗!幽默风趣的冶志峰老师,严谨细致的孙文静老师、魅力超凡的MR.H+葛广宇老师,带你读薄教材,举一反三,做题才能更顺手!【点击马上听课>>】


