监理工程师考试中,时间、数字、计算公式是每年必考的黄金得分点!集中攻克这三类考点,并非机械记忆,而是效率高、提分稳的精准抢分策略!以下是2026年《理论与法规》科目核心时间与数字考点精华汇总,快来一起攻克,牢牢握紧这些必拿分数!
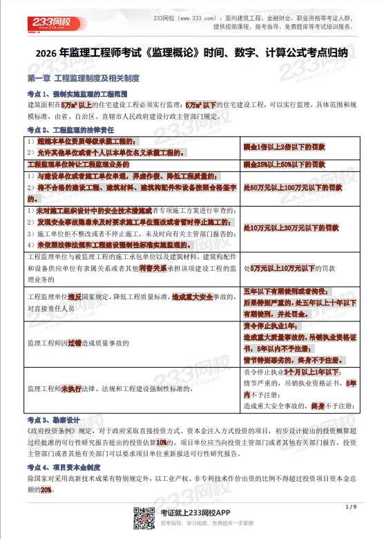
考点1、强制实施监理的工程范围
建筑面积在5万m²以上的住宅建设工程必须实行监理;5万m²以下的住宅建设工程,可以实行监理,具体范围和规模标准,由省、自治区、直辖市人民政府建设行政主管部门规定。
考点2、工程监理的法律责任

考点3、勘察设计
《政府投资条例》规定,对于政府采取直接投资方式、资本金注入方式投资的项目,初步设计提出的投资概算超过经批准的可行性研究报告提出的投资估算10%的,项目单位应当向投资主管部门或者其他有关部门报告,投资主管部门或者其他有关部门可以要求项目单位重新报送可行性研究报告。
考点4、项目资本金制度
除国家对采用高新技术成果有特别规定外,以工业产权、非专利技术作价出资的比例不得超过投资项目资本金总额的20%。

其中,公路(含政府收费公路)、铁路、城建、物流、生态环保、社会民生等领域的补短板基础设施项目,在投资回报机制明确、收益可靠、风险可控的前提下,可以适当降低项目最低资本金比例,但下调不得超过5个百分点。
考点5、全部或者部分使用国有资金投资或者国家融资的项目。包括:
①使用预算资金200万元人民币以上,且该资金占投资额10%以上的项目。这里的“预算资金”,是指《预算法》规定的预算资金,包括一般公共预算资金、政府性基金预算资金、国有资本经营预算资金、社会保险基金预算资金。
考点6、必须招标的单项合同估算价标准
根据《必须招标的工程项目规定》(国家发展改革委令第16号),对于上述规定范围内的项目,其勘察、设计、施工、监理以及与工程建设有关的重要设备、材料等的采购达到下列标准之一的,必须进行招标:
1)施工单项合同估算价在400万元人民币以上;
2)重要设备、材料等货物的采购,单项合同估算价在200万元人民币以上;
3)勘察、设计、监理等服务的采购,单项合同估算价在100万元人民币以上。
考点7、诉讼时效
向人民法院请求保护民事权利的诉讼时效期间为三年。
考点8、施工许可证有效期
(1)建设单位应当自领取施工许可证之日起3个月内开工。因故不能按期开工的,应当向发证机关申请延期;延期以两次为限,每次不超过3个月。既不开工又不申请延期或者超过延期时限的,施工许可证自行废止。
(2)在建的建筑工程因故中止施工的,建设单位应当自中止施工之日起1个月内,向发证机关报告,并按照规定做好建筑工程的维护管理工作。建筑工程恢复施工时,应当向发证机关报告。中止施工满1年的工程恢复施工前,建设单位应当报发证机关核验施工许可证。

考点9、招标
(1)招标人对已发出的招标文件进行必要的澄清或者修改的,应当在招标文件要求提交投标文件截止时间至少15日前,以书面形式通知所有招标文件收受人。该澄清或者修改的内容为招标文件的组成部分。
(2)招标人应当确定投标人编制投标文件所需要的合理时间。依法必须进行招标的项目,自招标文件开始发出之日起至投标人提交投标文件截止之日止,最短不得少于20日。
考点10、投标
投标人少于3个的,招标人应当依照《招标投标法》重新招标。
考点11、开标、评标和中标
(1)评标委员会的组成。依法必须进行招标的项目,其评标委员会由招标人的代表和有关技术、经济等方面的专家组成,成员人数为5人以上单数。其中,技术、经济等方面的专家不得少于成员总数的2/3。
(2)招标人和中标人应当自中标通知书发出之日起30日内,按照招标文件和中标人的投标文件订立书面合同。
(3)招标文件要求中标人提交履约保证金的,中标人应当提交。依法必须进行招标的项目,招标人应当自确定中标人之日起15日内,向有关行政监督部门提交招标投标情况的书面报告。
完整版监理监理工程师《理论与法规》时间数字考点归纳汇总资料请进入监理工程师资料包下载阅读!
如何获取其他科目时间数字计算公式考点汇总?自己整理太费劲,233网校教研老师已经为大家整理好了,尽管拿去背!
1、单科领取,进去下载页面,选择想要的科目进行领取,点击进去领取页面↓
2、一次领三科:扫码进入下方小程序,参加活动一次领3科!
手机扫二维码进入活动页面

3、进入考点速记或Ai默记卡,选择你喜欢的方式,每天速记三五考点!

温馨提示:文章由作者233网校-dengxinxin独立创作完成,未经著作权人同意禁止转载。




