资料中心 > 监理工程师 > 理论与法规 > 《理论与法规》每年考!2026各科时间/数字/计算公式考点归纳.pdf

《理论与法规》每年考!2026各科时间/数字/计算公式考点归纳.pdf

524.26KB 下载数:2 更新时间:2026-03-02

简介:

系统归纳,构建体系: 打破教材章节壁垒,将同类型数据集中归类,形成清晰的数据知识网络。 精准记忆,规避陷阱: 化繁为简,求同存异,彻底分清易混数据,告别“大概好像”的模糊状态。 公式应用,掌握原理: 罗列公式,详解公式应用场景及解题步骤,让您真正理解并会用。 高效查阅,随用随取: 成为您案头必备的资料,在复习做题时快速检索验证,极大提升学习效率。

  • 《理论与法规》每年考!2026各科时间/数字/计算公式考点归纳.pdf-图片1

    1 / 9

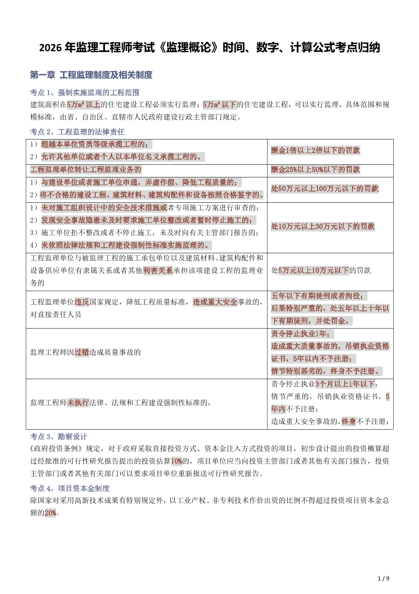
    2026 年监理工程师考试《监理概论》时间、数字、计算公式考点归纳

    第一章 工程监理制度及相关制度

    考点 1、强制实施监理的工程范围

    建筑面积在5万m²以上的住宅建设工程必须实行监理;5万m²以下的住宅建设工程,可以实行监理,具体范围和规

    模标准,由省、自治区、直辖市人民政府建设行政主管部门规定。

    考点 2、工程监理的法律责任

    1)超越本单位资质等级承揽工程的;

    2)允许其他单位或者个人以本单位名义承揽工程的。 酬金1倍以上2倍以下的罚款

    工程监理单位转让工程监理业务的 酬金25%以上50%以下的罚款

    1)与建设单位或者施工单位串通,弄虚作假、降低工程质量的;

    2)将不合格的建设工程、建筑材料、建筑构配件和设备按照合格签字的。 处50万元以上100万元以下的罚款

    1)未对施工组织设计中的安全技术措施或者专项施工方案进行审查的;

    2)发现安全事故隐患未及时要求施工单位整改或者暂时停止施工的;

    3)施工单位拒不整改或者不停止施工,未及时向有关主管部门报告的;

    4)未依照法律法规和工程建设强制性标准实施监理的。

    处10万元以上30万元以下的罚款

    工程监理单位与被监理工程的施工承包单位以及建筑材料、建筑构配件和

    设备供应单位有隶属关系或者其他利害关系承担该项建设工程的监理业

    务的

    处5万元以上10万元以下的罚款

    工程监理单位违反国家规定,降低工程质量标准,造成重大安全事故的,

    对直接责任人员

    五年以下有期徒刑或者拘役;

    后果特别严重的,处五年以上十年以

    下有期徒刑,并处罚金。

    监理工程师因过错造成质量事故的

    责令停止执业1年;

    造成重大质量事故的,吊销执业资格

    证书,5年以内不予注册;

    情节特别恶劣的,终身不予注册。

    监理工程师未执行法律、法规和工程建设强制性标准的,

    责令停止执业3个月以上1年以下;

    情节严重的,吊销执业资格证书,5

    年内不予注册;

    造成重大安全事故的,终身不予注册;

    考点 3、勘察设计

    《政府投资条例》规定,对于政府采取直接投资方式、资本金注入方式投资的项目,初步设计提出的投资概算超

    过经批准的可行性研究报告提出的投资估算10%的,项目单位应当向投资主管部门或者其他有关部门报告,投资

    主管部门或者其他有关部门可以要求项目单位重新报送可行性研究报告。

    考点 4、项目资本金制度

    除国家对采用高新技术成果有特别规定外,以工业产权、非专利技术作价出资的比例不得超过投资项目资本金总

    额的20%。

查看全文,请先下载后再阅读

*本资料内容来自233网校,仅供学习使用,严禁任何形式的转载