方案设计题一般包括个案、小组、社区等三种服务方案。方案设计题的特别注意事项:
1、答题时,先把框架(从“问题的陈述及分析”一直到“方案评估”)全部列出,然后往里面套内容。这些框架本身就是得分点。
2、方案设计题中的“方案实施策略”可参考案例分析题中的“介入策略分析”的主要思路。
——社区服务方案设计题答题格式与要点——
案例 1:假如你是一名社会工作者,服务于城郊接合部的一个城中村,这里主要居住的是外来务工人员。由于附近工厂以制造业为主,工作强度大,还经常加班,许多务工者根本就没有时间关心子女的成长,不少孩子初中毕业后不再继续读高中,而是流落社会,平日无所事
事,经常在社区聚众滋生事端,如破坏公物、欺负敲诈中学生、打架斗殴等。 请针对这一情况,设计一份青少年社区服务方案。

答题模板
1. 问题的陈述与分析
第一步,概括说明该案例反映的某一类问题,而不是具体问题,比如,此案例反映的是打工子女的生存与发展问题,而不是说是打架、破坏公物之类的具体问题。
第二步,具体分析该问题的成因。可以从两个角度,一是个人的角度:生理、心理、行为、社会交往等;二是从环境的角度:家庭、小群体、组织、社区、社会政策等。
第三步,简要说明此类人群的需要,包括经济需要、情感需要、交往需要、社会参与需要、就业需要、休闲娱乐需要、生理和免于被伤害需要、家庭需要、教育需要等。比如儿童有生活照顾的需要、老年人有社会参与的需要等。
2. 方案设计
⑴ 方案目标:根据服务对象存在的问题(这里是指具体问题)来设定目标,由于问题一般不是一个,因此目标也不是一个。
⑵ 方案实施策略:根据具体问题设计实施策略(答题模板与案例分析题中的“介入策略” 是一致的)
⑶ 方案执行:(把上面的“实施策略”更加具体化,列出谁要在 XX 时间做何事,需要克服哪些困难,承担何种角色等)
首先,社会工作者在方案执行中需要和参与者做好沟通与协调,鼓励他们按时积极地社会工作者安排各项活动;
其次,需要整合各方面资源的情况,社会工作者需要做好充分准备,与各方面做好交涉;再次,在为参与者提供服务的同时注意监督执行进度,出现危机及时处理;
最后,鼓励参与者在社区中将所学进行推广,惠及更多的社区居民。
⑷ 方案评估:在方案执行过程中及其结束后,社会工作者都要对方案执行情况、参与者及其家庭成员的满意度等方面进行评估,最重要的是社区活动的成效评估和过程评估。具体可采用问卷、图表等方法进行测量。
本题答案(仅供参考)
1. 问题的陈述与分析
随着城市化的不断加剧,城市中外来人口的数量在不断增多,城郊接合部的城中村也犹如雨后春笋般地产生。其中不少家庭,父母从事重体力劳动,工作强度大、压力大,根本无暇顾及子女的学习与成长;文化程度低导致其以粗暴的教养方式对待子女。也由于家庭条件的限制,不少孩子初中毕业后就辍学在家,流落社会了。他们往往平时无所事事,在社区中游荡,寻衅滋事,成了社区乃至社会团结稳定的定时炸弹。
该移民社区的青少年可能面临的主要问题如下:
⑴ 性格比较散漫,组织性、纪律性差,可能存在攻击性行为和暴力倾向;
⑵ 由于父母忙于为生计奔波,使得子女缺乏必要的管教和帮助;
⑶ 由于家庭条件受限,移民子女无法继续学业,又无一定技能以竞聘工作,导致其游手好闲、无所事事,对未来缺乏希望;
⑷ 在缺乏家庭和学校的管教后,朋辈群体成为其唯一的精神依靠和寄托,一些不良群体的影响导致其在社区中横生事端。
2. 方案设计
⑴ 方案目标:协助改变该社区青少年的生活方式,建立积极乐观的生活态度;促进家长与青少年间的交流与互动,增进家庭和谐环境;为青少年提供必要的就业辅导和技能培训,为寻找适合自己的工作做好准备。
⑵ 方案实施策略:
①开展移民子女小组活动,为他们提供朋辈支持和愤怒控制的技巧。在移民社区中开展愤怒控制小组,在朋辈互助的条件下,帮助其了解偏差行为的后果以及学习愤怒控制的技巧。
②充分利用街道、居委会资源,展开技能培训班,为移我子女提供学习科学文化知识和一技之长的场所。社会工作者可组织大学生志愿者定期为移民子女提供课业辅导,使其学习必要的科学文化知识。此外,移民子女无所事事并非完全因为他们没有学习和工作的动力,很大程度上是缺乏一技之长。社会工作者可以利用街道和居委会的资源,定期开展技能培训班,帮助移民子女习得一技之长,并鼓励他们依靠自己的手艺谋生,主动就业。
③在社区内组织开展志愿服务活动,组织移民子女为社区建设做出贡献的同时提升自我效能。移民子女由于受到社会歧视和一些不公正待遇,往往存在自卑、漠然、自我价值感低等特点。社会工作者可针对这些个性特征,将他们组织起来,一起就社区建设献计献策或者在社区中开展活动。当他们的计策使得社区成为更好的生活空间时,他们会感到自我价值的提升,从而使得自卑感降低,自信心增加。此外,由于移民社区人员的复杂性和流动性,是一些社会问题的死角,青少年也容易受到城市亚文化的侵蚀。社会工作者也可根据这一特点,组织青少年在社区中开展例如“禁毒”知识宣传等活动。
④开展亲子关系活动,为移民提供亲子教育的指导性服务。移民子女的家长由于工作繁忙,生活压力大,无暇顾及孩子的成长。他们也因为学历水平普遍较低,无法为孩子提供必要的引导和支持。社会工作者可将这类家长组织起来,根据他们工作时间的特点,定期开展亲子教育方面的指导讲座,提升其对子女管教的关注度和沟通技巧。
⑶ 方案执行:首先,社会工作者在方案执行中需要和参与者做好沟通与协调,鼓励他们按时积极地参与社区的各项活动;其次,需要整合各方面资源的情况,社会工作者需要做好充分准备,与各方面做好交涉;再次,在为参与者提供服务的同时注意监督执行进度,出现危机及时处理;最后,鼓励参与者在社区中将所学进行推广,惠及更多的社区居民。
⑷ 方案评估:在方案执行过程中及其结束后,社会工作者都要对方案执行情况、参与者及其家庭成员的满意度等方面进行评估,最重要的是社区活动的成效评估和过程评估。
——个案服务方案设计题答题格式与要点——

案例 2:银燕幼儿园中二班周老师这半年多来,经常发现她班上的小朋友施巧巧身上有淤青, 三天前,周老师在幼儿园门口还亲眼看见施巧巧的母亲张女士在打施巧巧,于是,周老师来到社区的家庭服务中心,要求社会工作者介入。如果你是一名专业社会工作者,
要求一:请制定个案服务方案。(对应于答题模板一) 或
要求二:请根据个案工作的程序设计服务方案。(对应于答题模板二)
答题模板一
(与社区服务方案的设计基本一致,此处省略) 答题模板二
(依次列出个案工作的各个阶段)
(一)问题的陈述及分析
本案中的服务对象是 xx 。通过和 xx 的会谈,以及 xx 会谈、了解到事情的基本情况后, 社会工作者拜访服务对象,通过和她的会谈了解事情的来龙去脉,开始个案辅导。
(二)方案设计
⑴ 接案阶段。社会工作者与 xx 初次见面,了解此次会谈目的。社会工作者要运用同理心、尊重、真诚等技巧以及接纳、非评判等原则和 xx 建立良好的专业关系;同时会谈选择一个安全、温馨、舒适的场所,这可以帮助 xx 在放松的状态下说明事实,澄清期待。社会工作者初步了解问题的成因、程度、频度等。
⑵ 预估阶段。在现有资料的帮助下,进一步全面搜集资料,和 xx 一起确定问题与需要。资料收集可以从问题、人、环境三个维度进行考虑。根据现有的资料,可以初步判定 xx 的问题属于心理和行为两方面。心理方面的问题表现在( ),来源于( )。行为方面的问题表现( ), 来源于( )。此外,(相关人)也可能需要进行适当的情绪辅导。
⑶ 计划阶段。社会工作者协助 xx 一起设定个案辅导的目标和计划。个案工作的总目标是改善 xx 的( ),为达成这个总目标,需要对 xx 进行心理辅导和行为修正。其一,( ); 其二,( );其三,( )(这几个方面根据问题来确定)。与此同时,对案主的相关人进行必要的辅导(具体内容问题来设定)。
⑷ 实施阶段。根据计划展开服务,并依据实际情况进行调整。这里可以围绕三个方面进行; 其一,增强案主力量,处理 xx 的负面情绪,处理好相关问题;其二,处理案主的相关人的问题;其三,改善案主环境,(比如经济、家庭生活、就业等问题)。
⑸ 评估阶段。社会工作者对个案辅导进行成效评估、过程评估和满意度评估。此处,社会工作者也可以找相关人(根据内容来写)了解个案。此外,根据情况发展程度,提前告知个案辅导即将结束。
⑹ 结案阶段。社会工作者要与 xx 一起回顾个案辅导的整个过程,巩固辅导效果。在 xx 表现出离别依恋时,社会工作者要恰当地处理其离别情绪,鼓励她坚持采用个案辅导中学到的方法来处理相关问题。
⑺ 跟进服务。个案结束后,可对个案进行跟进,必要时每隔一段时间进行回访。
本题答题要点
(一)问题的陈述及分析在本案例中,求助者是幼儿园周老师,她反映的是班里小朋友施巧巧可能受到母亲虐待的的情况。
但需要注意的是,本案中的服务对象并不是求助者周老师,而是施巧巧及其母亲张女士。所以通过和周老师会谈、了解了事情的基本情况后,社会工作者需要拜访张女士,通过和她的
会谈了解事情的来龙去脉,开始个案辅导。
(二)方案设计
⑴ 接案阶段。社会工作者与张女士初次见面,了解此次会谈目的。社会工作者要运用同理心、尊重、真诚、具体等技巧以及接纳、非评判等原则和张女士建立良好的专业关系;同时会谈选择一个安全、温馨、舒适的场所,这可以帮助张女士在放松的状态下说明事实,澄清期待。社会工作者初步了解问题的成因、程度、频度等。
⑵ 预估阶段。在现有资料的帮助下,进一步全面搜集资料,和张女士一起确定问题与需要。资料收集可以从问题、人、环境三个维度进行考虑,同时关注张女士的优势与长处。根据现有的资料,可以初步判定张女士的问题属于心理和行为两方面。心理方面的问题需要根据实际访谈情况而定,但可能是由于张女士的生活压力大,这既可能来自家庭事务也可能来自工作,故仍有待收集资料后,进行预估判断。行为方面的问题表现为负面情绪的宣泄,不适当的教育方式,例如打女儿等。此外,女儿施巧巧也可能需要进行适当的情绪辅导。
⑶ 计划阶段。社会工作者协助张女士一起设定个案辅导的目标和计划。个案工作的总目标是改善张女士的心理压力和教养方式,使其用恰当的情绪宣泄方式处理情绪,对于女儿也要采用适当的教养方式;处理施巧巧由于被打而带来的情绪议题。为为达成这个总目标,需要对张女士进行心理辅导和行为修正。其一,协助张女士宣泄积压于心头的负面情绪;其二, 帮助张女士学习恰当的情绪宣泄方式及压力管理技巧;其三,改变张女士不适宜的教养方式,教导其采用适合的教育方式。与此同时,对施巧巧进行必要的辅导,一则处理被打的情绪伤害,二则教导其与父母沟通的技巧。
⑷ 实施阶段。根据计划展开服务,并依据实际情况进行调整。这里可以围绕三个方面进行; 其一,增强案主力量,处理张女士的负面情绪,并教导其学习积极的压力管理技巧及教养技能;其二,处理施巧巧的情绪伤害,教导其与父母正向沟通的策略;其三,改善案主环境, 强化家庭及幼儿园对于施巧巧及其母亲的支持,促进其改变与成长。
⑸ 评估阶段。社会工作者对个案辅导进行成效评估、过程评估和满意度评估。此处,社会工作者也可以约见张女士的女儿施巧巧,询问其母亲的改变状况以此分析个案辅导的效果。此外,需要提前告知个案辅导即将结束。
⑹ 结案阶段。社会工作者要与张女士一起回顾个案辅导的整个过程,巩固辅导效果。在张女士表现出离别依恋时,社会工作者要恰当地处理其离别情绪,鼓励她坚持采用个案辅导中学到的方法来处理自身情绪及女儿的教养问题。
⑺ 跟进服务。个案结束后,可对个案进行跟进,必要时每隔一段时间进行回访,并请求幼儿园给予施巧巧更多的关注与关心。
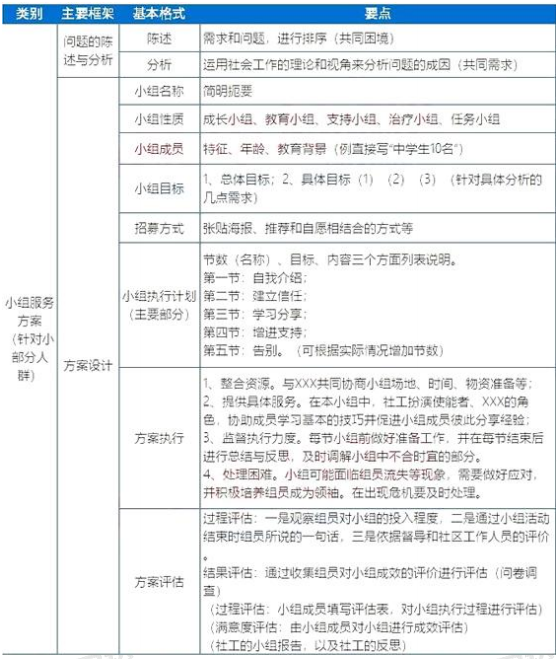
——小组服务方案设计题答题格式与要点——

案例 3:假如你在某一青少年福利机构实习,该机构专门服务于有偏差行为的青少年。机构督导希望你能够设计一个小组工作服务方案,为 10 名有逃学、撒谎、偷窃等行为的青少年提供服务。
请针对这一情况,拟订一份小组工作服务方案。
答题要点
1. 问题的陈述与分析:(规则同上)
研究表明,青少年逃学、撒谎、偷窃等偏差行为的产生受到内部不良心理因素和外部环境的影响,这包括家庭、朋辈、社会风气等的影响,具有以下特征:
①自身不良心理因素的影响;
②家庭不良教育的影响;
③朋辈群体的不良影响;
④学校教育方法不当,教育功能偏颇;
⑤社会不良风气的影响;
⑥业余生活贫乏。
基于以上几点,我们发现这些青少年可能存在以下的需求:
①控制情绪放松的需求;
②改善偏差行为的需求;
③自我管理的需求;
④朋辈群体正向支持的需求;
⑤沟通的需要。
2. 方案设计
针对上述情况,社会工作者计划在所服务的社区内开展一个“我的人生我做主”的小组活动,方案如下:
(1) 小组名称:我的人生我做主
(2) 小组目标:
①总目标:帮助社区青少年改善行为上的偏差,调节不良心理,舒缓情绪。
②具体目标:协助成员意识到行为偏差的后果和对他人的影响,帮助成员学习情境分析和问题解决的技巧,在偏差行为发生时坚决说“不”,学习自我管理的技巧,情绪波动时学会处理及放松技巧。
(3) 小组性质:教育成长性小组。
(4) 小组成员:所在福利机构内有逃学、撒谎、偷窃等偏差行为,希望改变的青少年。
(5) 招募方法:所在福利机构转介。
(6) 小组执行计划:(最好能够列表,以下五个活动环节都应具体展开,具体请参考教材上的小组工作计划书)
一是自我介绍(具体内容略,下同) 二是建立信任;
三是学习分享四是增进支持五是告别
(7) 方案执行:
首先,社会工作者在方案执行中需要和参与者做好沟通与协调,鼓励他们按时积极地社会工作者安排各项活动;
其次,需要整合各方面资源的情况,社会工作者需要做好充分准备,与各方面做好交涉;再次,在为参与者提供服务的同时注意监督执行进度,出现危机及时处理;
最后,鼓励参与者在社区中将所学进行推广,惠及更多的社区居民。
(8) 方案评估:
①小组的过程评估,由小组成员填写评估表,在小组执行过程中进行评估;
②小组成员满意度评估,由小组成员对小组进行成效评估;
③小组工作报告,以及社会工作者的反思。





























