简介:
2025年《中级工商管理》计算公式大全。
1
2025 年中级经济师《工商管理》计算公式大全、案例题解题思路分析
前言: 1、从历年出题频率的角度来评估公式是计算题还是非计算题,更贴近考试。 2、通过配套案例分析题,懂考点,熟考法,内容较多,专项特训小灶课和专项测评会进行专项突破。
中级工商计算题考点分值分布分析
章名称 计算考点来源 考法及分布 分值 难度
第一章 企 业战略与经 营决策
1、期望损益决策法 2、不确定型决策方法: (1)乐观原则 (2)悲观原则 (3)折中原则 (4)后悔值原则 (5)等概率原则
有时 2 个计算,有时 1 个计算,一般 分布在案例里边
2-4 分 中等,易掌握
第二章 公 司法人治理 结构
1、股东会,董事会,监事会的开会人数要 掌握 2、抽逃资金要会计算
以考点形式分布,主要是考“人数”。 1 分 简单,必掌握
第三章 市 场营销与品 牌管理
1、产品组合的长度+宽度; 2、成本加成定价法+目标利润定价法
分布在案例里边 2-4 分 简单,必掌握
第四章 分 销渠道管理
1、渠道畅通性评估(3 个) 2、渠道覆盖率评估(2 个) 3、渠道财务绩效评估(3 类共 9 个)
考查灵活,不一定是计算。常考第 1 个畅通性和第 2 个财务。
1 分 简单,内容 多,理解
第五章 生 产管理
1、单一品种生产条件下(3 个) 2、生产作业计划的编制(2 个大类,出案 例)
单选 1 分 考案例时出 2-3 个题,2-6 分
1-7 分 中等,必掌握
第六章 物 流管理
1、设备需要量的计算(2 个) 2、商品堆码占用面积的计算(2 个) 3、定量库存控制法的计算(2 个) 4、定期库存控制法的计算(2 个)
每年一道计算 1 分 简单,必掌握
第七章 技 术创新管理
技术价值的评估方法(3 个) 单选 1 分 考案例时出 2 个题,4 分
1-4 分 中等,必掌握
第八章 人 力资源规划 与薪酬管理
转换比例分析法 一元回归分析法 管理人员接续计划法 马尔可夫模型法 薪酬等级的建立
单选 1 分 考案例时出 2 个题,4 分
1-5 分 简单,必掌握
第九章 企 业投融资决 策及并购重 组
货币的时间价值计算 风险价值观念——投资必要报酬率 单项资产的风险衡量——计算期望报酬率 风险报酬估计——风险报酬率 筹资决策——个别资本成本率 筹资决策——杠杆理论 投资决策——现金流量估算(3 个) 投资决策——财务可行性评价指标(5 个) 并购重组——企业价值评估
单选 1 分 考案例时出 2 个题,4 分
1-5 分 难,内容多, 理解掌握
1
2025 年中级经济师《工商管理》计算公式大全、案例题解题思路分析
前言: 1、从历年出题频率的角度来评估公式是计算题还是非计算题,更贴近考试。 2、通过配套案例分析题,懂考点,熟考法,内容较多,专项特训小灶课和专项测评会进行专项突破。
中级工商计算题考点分值分布分析
章名称 计算考点来源 考法及分布 分值 难度
第一章 企 业战略与经 营决策
1、期望损益决策法 2、不确定型决策方法: (1)乐观原则 (2)悲观原则 (3)折中原则 (4)后悔值原则 (5)等概率原则
有时 2 个计算,有时 1 个计算,一般 分布在案例里边
2-4 分 中等,易掌握
第二章 公 司法人治理 结构
1、股东会,董事会,监事会的开会人数要 掌握 2、抽逃资金要会计算
以考点形式分布,主要是考“人数”。 1 分 简单,必掌握
第三章 市 场营销与品 牌管理
1、产品组合的长度+宽度; 2、成本加成定价法+目标利润定价法
分布在案例里边 2-4 分 简单,必掌握
第四章 分 销渠道管理
1、渠道畅通性评估(3 个) 2、渠道覆盖率评估(2 个) 3、渠道财务绩效评估(3 类共 9 个)
考查灵活,不一定是计算。常考第 1 个畅通性和第 2 个财务。
1 分 简单,内容 多,理解
第五章 生 产管理
1、单一品种生产条件下(3 个) 2、生产作业计划的编制(2 个大类,出案 例)
单选 1 分 考案例时出 2-3 个题,2-6 分
1-7 分 中等,必掌握
第六章 物 流管理
1、设备需要量的计算(2 个) 2、商品堆码占用面积的计算(2 个) 3、定量库存控制法的计算(2 个) 4、定期库存控制法的计算(2 个)
每年一道计算 1 分 简单,必掌握
第七章 技 术创新管理
技术价值的评估方法(3 个) 单选 1 分 考案例时出 2 个题,4 分
1-4 分 中等,必掌握
第八章 人 力资源规划 与薪酬管理
转换比例分析法 一元回归分析法 管理人员接续计划法 马尔可夫模型法 薪酬等级的建立
单选 1 分 考案例时出 2 个题,4 分
1-5 分 简单,必掌握
第九章 企 业投融资决 策及并购重 组
货币的时间价值计算 风险价值观念——投资必要报酬率 单项资产的风险衡量——计算期望报酬率 风险报酬估计——风险报酬率 筹资决策——个别资本成本率 筹资决策——杠杆理论 投资决策——现金流量估算(3 个) 投资决策——财务可行性评价指标(5 个) 并购重组——企业价值评估
单选 1 分 考案例时出 2 个题,4 分
1-5 分 难,内容多, 理解掌握
2
第十章 电 子商务
/ / / /
第十一章 国际商务运 营
/ / / /
合计 11-20 分
第一章 企业战略与经营决策——定量决策方法 公式 1:风险型决策方法——期望损益决策法 (1)期望损益决策法是通过计算各方案的期望损益值,并以此为依据,选择收益最大或者损失最小的方案作 为最佳评价方案。 (2)计算方法:一个方案的期望损益值是该方案在各种可能市场状态下的损益值与其对应概率的乘积之和。 简单来说:先乘后加;也就是各方案的期望损益值=∑收益值 X 概率值,然后相加。 (3)选择方案的原则:选择期望损益值最大的方案为最优方案。 【2023 年·案例真题】甲企业是一家生产非电动自行车的生产企业,后与乙企业共同投资成立企业,生产共享 电动自行车。甲企业在网络平台开展酒店预订和租车服务。为了提高电动自行车的竞争优势,甲企业进军蓄电 池行业。在蓄电池的生产方面,共有甲产品、乙产品、丙产品、丁产品四种产品方案可供选择,每种产品均存 在着市场需求高、市场需求一般、市场需求低三种市场状态,对应的概率、损益值(单位:百万元)如下表所 示。除此之外,甲企业为了扩大企业发展,开展服务等业务。
该企业采用期望损益决策法来选取最佳方案,则该企业应选择()。 A. 甲方案 B. 乙方案 C. 丙方案 D. 丁方案 【答案】A 【解析】四种产品期望损益值如下:【期望损益值方法:先乘后加,用相应的概率对应相应的损益值去求就出 来了:概率×损益值】 根据表格给出的数据,四种产品期望损益值如下: ①甲产品期望损益值=650×0.2+350×0.5+163×0.3=353.9; ②乙产品期望损益值=680×0.2+332×0.5+140×0.3=344; ③丙产品期望损益值=701×0.2+307×0.5+179×0.3=347.4; ④丁产品期望损益值=620×0.2+326×0.5+206×0.3=348.8;
2
第十章 电 子商务
/ / / /
第十一章 国际商务运 营
/ / / /
合计 11-20 分
第一章 企业战略与经营决策——定量决策方法 公式 1:风险型决策方法——期望损益决策法 (1)期望损益决策法是通过计算各方案的期望损益值,并以此为依据,选择收益最大或者损失最小的方案作 为最佳评价方案。 (2)计算方法:一个方案的期望损益值是该方案在各种可能市场状态下的损益值与其对应概率的乘积之和。 简单来说:先乘后加;也就是各方案的期望损益值=∑收益值 X 概率值,然后相加。 (3)选择方案的原则:选择期望损益值最大的方案为最优方案。 【2023 年·案例真题】甲企业是一家生产非电动自行车的生产企业,后与乙企业共同投资成立企业,生产共享 电动自行车。甲企业在网络平台开展酒店预订和租车服务。为了提高电动自行车的竞争优势,甲企业进军蓄电 池行业。在蓄电池的生产方面,共有甲产品、乙产品、丙产品、丁产品四种产品方案可供选择,每种产品均存 在着市场需求高、市场需求一般、市场需求低三种市场状态,对应的概率、损益值(单位:百万元)如下表所 示。除此之外,甲企业为了扩大企业发展,开展服务等业务。
该企业采用期望损益决策法来选取最佳方案,则该企业应选择()。 A. 甲方案 B. 乙方案 C. 丙方案 D. 丁方案 【答案】A 【解析】四种产品期望损益值如下:【期望损益值方法:先乘后加,用相应的概率对应相应的损益值去求就出 来了:概率×损益值】 根据表格给出的数据,四种产品期望损益值如下: ①甲产品期望损益值=650×0.2+350×0.5+163×0.3=353.9; ②乙产品期望损益值=680×0.2+332×0.5+140×0.3=344; ③丙产品期望损益值=701×0.2+307×0.5+179×0.3=347.4; ④丁产品期望损益值=620×0.2+326×0.5+206×0.3=348.8;
3
根据期望损益法,应该选择最优的方案,即期望值最大的甲方案,故选择 A 选项。
公式 2:不确定型决策方法 不确定型决策
方法 具体内容 决策原则
(1)乐观原则 步骤,在各方案的最大损益值中取最大值作为标准 大中取大
(2)悲观原则 步骤,先在各方案中取出最小值,再在最小值里面取出最大值 小中取大
(3)折中原则
方法:先乘后加;如果给出一个最大值系数α=0.85,另一个最小值系数就是 1- α=1-0.85=0.25,然后 XX*α+XXX*(1-α)是求某一个方案的值。加权平均是 找最折中的方案。 公式:折中损益值 = ɑ×最大损益值 +(1 - ɑ)×最小损益值 式中:“ɑ”表示乐观系数,即最优自然状态发生的概率,“1- ɑ”即最差自然状 态发生的概率。
加权平均取大
(4)后悔值原 则
计算步骤: ①计算期望损益值的后悔值矩阵(用各状态下的最大期望损益值分别减去该状态 下所有方案的期望损益值,从而得到对应的后悔值) ②确定各方案的最大后悔值 ③选择最大后悔值最小的方案为最优的方案。
最大后悔值取 小
(5)等概率原 则
(等概率算期望) 公式:平均值=∑损益值×1/n
(假定每一种市场状态具有相等的概率) 在利润最大化的目标下,将选择平均利润最大的方案。 在成本最小化的目标下,将选择平均成本最小的方案。
取平均值进行 方案选择
案例一: D 公司是国内知名动力电池制造商,专注于新能源汽车的 动力电池系统和储能系统的研发、生产和销售。D 公司强 化战略管理,建设了完善的采购系统、生产系统、营销系 统。通过高效的运营管理系统推动,公司不断发展壮大, 形成特有的核心竞争力,市场占有率不断提高。2022 年, D 公司与国内 M 汽车制造公司采用联合生产的形式建立战 略联盟,生产新能源汽车,共有甲车型、乙车型、丙车型、 丁车型四种产品方案可供选择,每种产品均存在着市场需 求高、市场需求一般、市场需求低三种市场状态,对应的 损益表(单位:百万元)如下表所示。
产品方案决策损益表
市场状况损益值 市场需求高 市场需求一般 市场需求低
甲方案 887 650 495
乙方案 917 607 305
丙方案 849 771 317
【提示,解题思路分析】 1、在做案例分析题时,首先要去卡慢问题,带着 问题读题目材料,不要一开始就读材料,可节约 考试时间。
2、通过高效的运营管理系统推动,公司不断发展 壮大,形成特有的核心竞争力,市场占有率不断 提高,这属于能力竞争力
3、D 公司与国内 M 汽车制造公司采用联合生产 的形式建立战略联盟,生产新能源汽车,属于产 品联盟
4、“D 公司与国内 M 汽车制造公司采用联合生产 的形式建立战略联盟,生产新能源汽车”说明 D 公司作为一家生产新能源汽车配件的企业,与制 造成品即制造汽车的 M 公司联合,因此 D 公司实 施的是前向一体化战略。 5、用折中原则计算公司为: 折中损益值 = ɑ×最大损益值 +(1 - ɑ)×最小 损益值
3
根据期望损益法,应该选择最优的方案,即期望值最大的甲方案,故选择 A 选项。
公式 2:不确定型决策方法 不确定型决策
方法 具体内容 决策原则
(1)乐观原则 步骤,在各方案的最大损益值中取最大值作为标准 大中取大
(2)悲观原则 步骤,先在各方案中取出最小值,再在最小值里面取出最大值 小中取大
(3)折中原则
方法:先乘后加;如果给出一个最大值系数α=0.85,另一个最小值系数就是 1- α=1-0.85=0.25,然后 XX*α+XXX*(1-α)是求某一个方案的值。加权平均是 找最折中的方案。 公式:折中损益值 = ɑ×最大损益值 +(1 - ɑ)×最小损益值 式中:“ɑ”表示乐观系数,即最优自然状态发生的概率,“1- ɑ”即最差自然状 态发生的概率。
加权平均取大
(4)后悔值原 则
计算步骤: ①计算期望损益值的后悔值矩阵(用各状态下的最大期望损益值分别减去该状态 下所有方案的期望损益值,从而得到对应的后悔值) ②确定各方案的最大后悔值 ③选择最大后悔值最小的方案为最优的方案。
最大后悔值取 小
(5)等概率原 则
(等概率算期望) 公式:平均值=∑损益值×1/n
(假定每一种市场状态具有相等的概率) 在利润最大化的目标下,将选择平均利润最大的方案。 在成本最小化的目标下,将选择平均成本最小的方案。
取平均值进行 方案选择
案例一: D 公司是国内知名动力电池制造商,专注于新能源汽车的 动力电池系统和储能系统的研发、生产和销售。D 公司强 化战略管理,建设了完善的采购系统、生产系统、营销系 统。通过高效的运营管理系统推动,公司不断发展壮大, 形成特有的核心竞争力,市场占有率不断提高。2022 年, D 公司与国内 M 汽车制造公司采用联合生产的形式建立战 略联盟,生产新能源汽车,共有甲车型、乙车型、丙车型、 丁车型四种产品方案可供选择,每种产品均存在着市场需 求高、市场需求一般、市场需求低三种市场状态,对应的 损益表(单位:百万元)如下表所示。
产品方案决策损益表
市场状况损益值 市场需求高 市场需求一般 市场需求低
甲方案 887 650 495
乙方案 917 607 305
丙方案 849 771 317
【提示,解题思路分析】 1、在做案例分析题时,首先要去卡慢问题,带着 问题读题目材料,不要一开始就读材料,可节约 考试时间。
2、通过高效的运营管理系统推动,公司不断发展 壮大,形成特有的核心竞争力,市场占有率不断 提高,这属于能力竞争力
3、D 公司与国内 M 汽车制造公司采用联合生产 的形式建立战略联盟,生产新能源汽车,属于产 品联盟
4、“D 公司与国内 M 汽车制造公司采用联合生产 的形式建立战略联盟,生产新能源汽车”说明 D 公司作为一家生产新能源汽车配件的企业,与制 造成品即制造汽车的 M 公司联合,因此 D 公司实 施的是前向一体化战略。 5、用折中原则计算公司为: 折中损益值 = ɑ×最大损益值 +(1 - ɑ)×最小 损益值
4
丁方案 900 645 510 取加权平均值最大值
根据以上材料,回答下列问题: 1.D 公司实施的战略为( )。 A. 密集型成长战略 B. 国际化战略 C. 后向一体化战略 D. 前向一体化战略 【答案】D 【解析】前向一体化战略是指通过资产纽带或契约方式,企业与输出端企业联合形成一个统一的经济组织,从 而达到降低交易费用及其他成本,提高经济效益目的的战略。企业产品由于在原材料及半成品方面在市场上有 优势,为获取更大的经济效益,决定由自己制造成品或与制造成品的企业联合,形成统一的经济组织,促进企 业更高速地成长和发展。 本案例中“D 公司与国内 M 汽车制造公司采用联合生产的形式建立战略联盟,生产新能源汽车”说明 D 公司 作为一家生产新能源汽车配件的企业,与制造成品即制造汽车的 M 公司联合,因此 D 公司实施的是前向一体 化战略。 2.D 公司因高效的运营管理系统所形成的核心竞争力有( )。 A. 关系竞争力 B. 资源竞争力 C. 能力竞争力 D. 人才竞争力 【答案】C 【解析】选项 A 错误:关系竞争力指的是企业在竞争过程中所发生的或者可以形成的各种关系。比如本企业 与相关企业的关系、企业活动与国家的关系等。 选项 B 错误:资源竞争力的是企业所拥有的或者可以获得的各种资源,包括外部资源和内部资源,如人力资 源、原材料资源等。 选项 C 正确:能力竞争力指的是能够保证企业生存和发展以及实施战略的能力。对企业能力的研究更强调企 业自身的素质,即企业的战略、体制、机制、经营管理、商业模式、团队默契、对环境的适应性、对资源开发 控制的能动性以及创新性等。本案例中 D 公司因高效的运营管理系统所形成的核心竞争力属于能力竞争力。 选项 D 人才竞争力为干扰选项。 3.若采用折中原则进行决策,最大值系数为 0.8,则 D 公司应选择( )。 A. 丙车型 B. 乙车型 C. 甲车型 D. 丁车型 【答案】D 【解析】采用折中原则进行决策, 甲车型的加权平均值=887×0.8+495×(1-0.8)=808.6 乙车型的加权平均值=917×0.8+305×(1-0.8)=794.6 丙车型的加权平均值=849×0.8+317×(1-0.8)=742.6 丁车型的加权平均值=900×0.8+510×(1-0.8)=822 丁车型的加权平均值最大,因此应选择丁车型。 4.D 公司与 M 公司建立的战略联盟属于( )。 A. 营销联盟 B. 产品联盟
4
丁方案 900 645 510 取加权平均值最大值
根据以上材料,回答下列问题: 1.D 公司实施的战略为( )。 A. 密集型成长战略 B. 国际化战略 C. 后向一体化战略 D. 前向一体化战略 【答案】D 【解析】前向一体化战略是指通过资产纽带或契约方式,企业与输出端企业联合形成一个统一的经济组织,从 而达到降低交易费用及其他成本,提高经济效益目的的战略。企业产品由于在原材料及半成品方面在市场上有 优势,为获取更大的经济效益,决定由自己制造成品或与制造成品的企业联合,形成统一的经济组织,促进企 业更高速地成长和发展。 本案例中“D 公司与国内 M 汽车制造公司采用联合生产的形式建立战略联盟,生产新能源汽车”说明 D 公司 作为一家生产新能源汽车配件的企业,与制造成品即制造汽车的 M 公司联合,因此 D 公司实施的是前向一体 化战略。 2.D 公司因高效的运营管理系统所形成的核心竞争力有( )。 A. 关系竞争力 B. 资源竞争力 C. 能力竞争力 D. 人才竞争力 【答案】C 【解析】选项 A 错误:关系竞争力指的是企业在竞争过程中所发生的或者可以形成的各种关系。比如本企业 与相关企业的关系、企业活动与国家的关系等。 选项 B 错误:资源竞争力的是企业所拥有的或者可以获得的各种资源,包括外部资源和内部资源,如人力资 源、原材料资源等。 选项 C 正确:能力竞争力指的是能够保证企业生存和发展以及实施战略的能力。对企业能力的研究更强调企 业自身的素质,即企业的战略、体制、机制、经营管理、商业模式、团队默契、对环境的适应性、对资源开发 控制的能动性以及创新性等。本案例中 D 公司因高效的运营管理系统所形成的核心竞争力属于能力竞争力。 选项 D 人才竞争力为干扰选项。 3.若采用折中原则进行决策,最大值系数为 0.8,则 D 公司应选择( )。 A. 丙车型 B. 乙车型 C. 甲车型 D. 丁车型 【答案】D 【解析】采用折中原则进行决策, 甲车型的加权平均值=887×0.8+495×(1-0.8)=808.6 乙车型的加权平均值=917×0.8+305×(1-0.8)=794.6 丙车型的加权平均值=849×0.8+317×(1-0.8)=742.6 丁车型的加权平均值=900×0.8+510×(1-0.8)=822 丁车型的加权平均值最大,因此应选择丁车型。 4.D 公司与 M 公司建立的战略联盟属于( )。 A. 营销联盟 B. 产品联盟
5
C. 产业协调联盟 D. 技术开发与研究联盟 【答案】B 【解析】选项 A 错误:营销联盟的具体形式包括特许经营、连锁加盟、品牌营销、销售渠道共享等。本案例 不涉及营销联盟。 选项 B 正确:产品联盟指两个或两个以上企业为了增强企业的生产和经营实力,通过联合生产、贴牌生产、 供求联盟、生产业务外包等形式扩大生产规模、降低生产成本、提高产品价值。本案例中“D 公司与国内 M 汽车制造公司采用联合生产的形式建立战略联盟”属于产品联盟。 选项 C 错误:产业协调联盟是指联盟成员建立全面协调和分工的产业联盟体系,避免恶性竞争和资源浪费, 一般多见于高新技术企业。 选项 D 错误:技术开发与研究联盟是指由于技术开发风险大、耗资多、历时长,许多企业通过联盟获取充分 的资金和自己缺乏的技术,以减少开发新技术或技术应用于生产的风险。这种联盟可以包括大学、研究机构、 企业等在内的众多成员,研究成果归所有参与者共同享有。
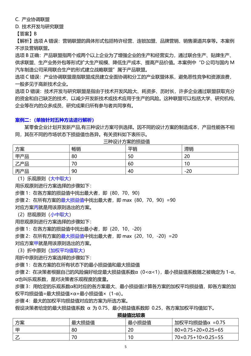
案例二:(单独针对五种方法进行解析) 某零食企业计划开发新产品,有三种设计方案可供选择。因不同的设计方案的制造成本,产品性能各不相
同,其在不同的市场状态下损益值也各异。有关资料如下表所示。 三种设计方案的损益值
方案 畅销 平销 滞销 甲产品 80 50 20 乙产品 70 60 10 丙产品 90 40 -20 (1)乐观原则(大中取大) 用乐观原则进行方案选择的步骤如下: 步骤 1:在各方案的损益值中找出最大者,即{80,70,90} 步骤 2:在所有方案的最大损益值中找出最大者,即 max{80,70,90}=90 对应方案丙就是用该原则选出的方案。 (2)悲观原则(小中取大) 用悲观原则进行方案选择的步骤如下: 步骤 1:在各方案的损益值中找出最小者,即{20,10,-20} 步骤 2:在所有方案的最大损益值中找出最大者,即 max{20,10,-20}=20 对应方案甲就是用该原则选出的方案。 (3)折中原则(加权平均值取大) 用折中原则进行方案选择的步骤如下: 步骤 1:在各方案的在所有状态下的最小损益值和最大损益值 步骤 2:在决策者根据自己的风险偏好给定最大损益值系数α(0<α<1),最小损益值系数随之被确定为 1-α, α也叫乐观系数,是对决策者乐观程度的度量。 步骤 3:用给定的乐观系数α和对应的各方案最大、最小损益值计算各方案的加权平均损益值,即各方案的加 权平均损益值=最大损益值×α+最小损益值×(1-α)。 步骤 4:最大的加权平均损益值对应的方案为所选方案。 假设决策者给定的最大损益值系数 α 为 0.75,最小损益值系数即 0.25,各方案加权平均值如下。
损益值比较表 方案 最大损益值 最小损益值 加权平均损益值α =0.75 甲 80 20 80×0.75+20×0.25=65 乙 70 10 70×0.75+10×0.25=55
5
C. 产业协调联盟 D. 技术开发与研究联盟 【答案】B 【解析】选项 A 错误:营销联盟的具体形式包括特许经营、连锁加盟、品牌营销、销售渠道共享等。本案例 不涉及营销联盟。 选项 B 正确:产品联盟指两个或两个以上企业为了增强企业的生产和经营实力,通过联合生产、贴牌生产、 供求联盟、生产业务外包等形式扩大生产规模、降低生产成本、提高产品价值。本案例中“D 公司与国内 M 汽车制造公司采用联合生产的形式建立战略联盟”属于产品联盟。 选项 C 错误:产业协调联盟是指联盟成员建立全面协调和分工的产业联盟体系,避免恶性竞争和资源浪费, 一般多见于高新技术企业。 选项 D 错误:技术开发与研究联盟是指由于技术开发风险大、耗资多、历时长,许多企业通过联盟获取充分 的资金和自己缺乏的技术,以减少开发新技术或技术应用于生产的风险。这种联盟可以包括大学、研究机构、 企业等在内的众多成员,研究成果归所有参与者共同享有。
案例二:(单独针对五种方法进行解析) 某零食企业计划开发新产品,有三种设计方案可供选择。因不同的设计方案的制造成本,产品性能各不相
同,其在不同的市场状态下损益值也各异。有关资料如下表所示。 三种设计方案的损益值
方案 畅销 平销 滞销 甲产品 80 50 20 乙产品 70 60 10 丙产品 90 40 -20 (1)乐观原则(大中取大) 用乐观原则进行方案选择的步骤如下: 步骤 1:在各方案的损益值中找出最大者,即{80,70,90} 步骤 2:在所有方案的最大损益值中找出最大者,即 max{80,70,90}=90 对应方案丙就是用该原则选出的方案。 (2)悲观原则(小中取大) 用悲观原则进行方案选择的步骤如下: 步骤 1:在各方案的损益值中找出最小者,即{20,10,-20} 步骤 2:在所有方案的最大损益值中找出最大者,即 max{20,10,-20}=20 对应方案甲就是用该原则选出的方案。 (3)折中原则(加权平均值取大) 用折中原则进行方案选择的步骤如下: 步骤 1:在各方案的在所有状态下的最小损益值和最大损益值 步骤 2:在决策者根据自己的风险偏好给定最大损益值系数α(0<α<1),最小损益值系数随之被确定为 1-α, α也叫乐观系数,是对决策者乐观程度的度量。 步骤 3:用给定的乐观系数α和对应的各方案最大、最小损益值计算各方案的加权平均损益值,即各方案的加 权平均损益值=最大损益值×α+最小损益值×(1-α)。 步骤 4:最大的加权平均损益值对应的方案为所选方案。 假设决策者给定的最大损益值系数 α 为 0.75,最小损益值系数即 0.25,各方案加权平均值如下。
损益值比较表 方案 最大损益值 最小损益值 加权平均损益值α =0.75 甲 80 20 80×0.75+20×0.25=65 乙 70 10 70×0.75+10×0.25=55
6
丙 90 -20 90×0.75+(-20)×0.25=62.5 取加权平均损益值最大者,即 max{65,55,62.5}=65,对应的方案甲即最大损益值系数α =0.75 时用该 原则选出的方案。 (4)后悔值原则(最大后悔值取小) 用后悔值原则进行方案选择的步骤如下: 步骤 1:计算损益值的后悔值矩阵,方法是用各状态(不是各方案)下的最大损益值分别减去该状态下所有方 案的损益值,从而得到对应的后悔值。 步骤 2:从各方案中选取最大后悔值。 步骤 3:在已选出的最大后悔值中选取最小值,对应的方案即用最小后悔值法选取的方案。 根据题中所给资料,计算出的后悔值矩阵见下表。
最大后悔值比较表 方案 畅销 平销 滞销 最大后悔值 甲 90-80=10 60-50=10 20-20=0 10 乙 90-70=20 60-60=0 20-10=10 20 丙 90-90=0 60-40=20 20-(-20)=40 40 各方案的最大后悔值为{10,20,40},取其最小值 min{10,20,40}=10,对应的方案甲即该原则选取 的方案。 (5)等概率原则 用后悔值原则进行方案选择的步骤如下: 根据题中所给资料,各方案有 3 种状态,每种状态的发生概率为 1/3,各方案的平均值如下。 甲:80×(1/3)+50×(1/3)+20×(1/3)=50 乙:70×(1/3)+60×(1/3)+10×(1/3)=46.66 丙:90×(1/3)+40×(1/3)+(-20)×(1/3)=36.66 max{50,46.66,36.66}=50 应选方案甲。
第三章 市场营销与品牌管理 公式 1:规定企业目标 常用的衡量财务、经营目标的指标有以下三种: (1)投资收益率 计算公式为:投资收益率=利润额/投入资本总额 * 100%
(2)市场占有率 市场占有率是指一定时期内一家企业某种产品的销售量(销售额)在同一市场上的同类 产品销售总量(销售总额)中所占的比重。
(3)销售增长率 指计划期产品销售增加额与基期产品销售额的比值。 销售增长率=(本期销售额-上期销售额)/上期销售额 * 100%
公式 2:产品策略 1、产品组合的长度 产品组合中所包含的产品项目的总数
2、产品组合的宽度 企业所经营的不同产品线的数量
公式 3: 产品定价方法---成本导向定价法 含义 包括两种以下方法:
1.成本加成定价法 定价介绍 在产品成本的基础上加上一定比例的加成后所制定出来的产品价格。
公式: 产品价格=单位成本×(1+加成率) 单位成本=单位固定成本+固定成本÷销售量
2.目标利润定价法 定价介绍 根据期望达到的投资收益率,确定目标利润;再结合总成本和估计的总销售 量,推算价格。
6
丙 90 -20 90×0.75+(-20)×0.25=62.5 取加权平均损益值最大者,即 max{65,55,62.5}=65,对应的方案甲即最大损益值系数α =0.75 时用该 原则选出的方案。 (4)后悔值原则(最大后悔值取小) 用后悔值原则进行方案选择的步骤如下: 步骤 1:计算损益值的后悔值矩阵,方法是用各状态(不是各方案)下的最大损益值分别减去该状态下所有方 案的损益值,从而得到对应的后悔值。 步骤 2:从各方案中选取最大后悔值。 步骤 3:在已选出的最大后悔值中选取最小值,对应的方案即用最小后悔值法选取的方案。 根据题中所给资料,计算出的后悔值矩阵见下表。
最大后悔值比较表 方案 畅销 平销 滞销 最大后悔值 甲 90-80=10 60-50=10 20-20=0 10 乙 90-70=20 60-60=0 20-10=10 20 丙 90-90=0 60-40=20 20-(-20)=40 40 各方案的最大后悔值为{10,20,40},取其最小值 min{10,20,40}=10,对应的方案甲即该原则选取 的方案。 (5)等概率原则 用后悔值原则进行方案选择的步骤如下: 根据题中所给资料,各方案有 3 种状态,每种状态的发生概率为 1/3,各方案的平均值如下。 甲:80×(1/3)+50×(1/3)+20×(1/3)=50 乙:70×(1/3)+60×(1/3)+10×(1/3)=46.66 丙:90×(1/3)+40×(1/3)+(-20)×(1/3)=36.66 max{50,46.66,36.66}=50 应选方案甲。
第三章 市场营销与品牌管理 公式 1:规定企业目标 常用的衡量财务、经营目标的指标有以下三种: (1)投资收益率 计算公式为:投资收益率=利润额/投入资本总额 * 100%
(2)市场占有率 市场占有率是指一定时期内一家企业某种产品的销售量(销售额)在同一市场上的同类 产品销售总量(销售总额)中所占的比重。
(3)销售增长率 指计划期产品销售增加额与基期产品销售额的比值。 销售增长率=(本期销售额-上期销售额)/上期销售额 * 100%
公式 2:产品策略 1、产品组合的长度 产品组合中所包含的产品项目的总数
2、产品组合的宽度 企业所经营的不同产品线的数量
公式 3: 产品定价方法---成本导向定价法 含义 包括两种以下方法:
1.成本加成定价法 定价介绍 在产品成本的基础上加上一定比例的加成后所制定出来的产品价格。
公式: 产品价格=单位成本×(1+加成率) 单位成本=单位固定成本+固定成本÷销售量
2.目标利润定价法 定价介绍 根据期望达到的投资收益率,确定目标利润;再结合总成本和估计的总销售 量,推算价格。
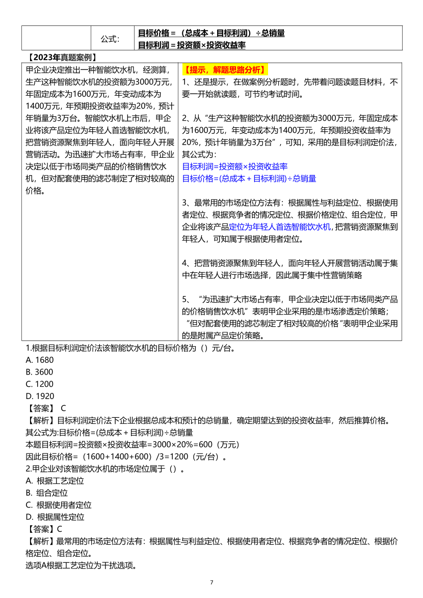
7
公式: 目标价格=(总成本+目标利润)÷总销量 目标利润=投资额×投资收益率
【2023年真题案例】 甲企业决定推出一种智能饮水机,经测算, 生产这种智能饮水机的投资额为3000万元, 年固定成本为1600万元,年变动成本为 1400万元,年预期投资收益率为20%,预计 年销量为3万台。智能饮水机上市后,甲企 业将该产品定位为年轻人首选智能饮水机, 把营销资源聚焦到年轻人,面向年轻人开展 营销活动。为迅速扩大市场占有率,甲企业 决定以低于市场同类产品的价格销售饮水 机,但对配套使用的滤芯制定了相对较高的 价格。
【提示,解题思路分析】 1、还是提示,在做案例分析题时,先带着问题读题目材料,不 要一开始就读题,可节约考试时间。
2、从“生产这种智能饮水机的投资额为3000万元,年固定成本 为1600万元,年变动成本为1400万元,年预期投资收益率为 20%,预计年销量为3万台”,可知,采用的是目标利润定价法, 其公式为: 目标利润=投资额×投资收益率 目标价格=(总成本+目标利润)÷总销量
3、最常用的市场定位方法有:根据属性与利益定位、根据使用 者定位、根据竞争者的情况定位、根据价格定位、组合定位,甲 企业将该产品定位为年轻人首选智能饮水机,把营销资源聚焦到 年轻人,可知属于根据使用者定位。
4、把营销资源聚焦到年轻人,面向年轻人开展营销活动属于集 中在年轻人进行市场选择,因此属于集中性营销策略
5、“为迅速扩大市场占有率,甲企业决定以低于市场同类产品 的价格销售饮水机”表明甲企业采用的是市场渗透定价策略; “但对配套使用的滤芯制定了相对较高的价格“表明甲企业采用 的是附属产品定价策略。
1.根据目标利润定价法该智能饮水机的目标价格为()元/台。 A. 1680 B. 3600 C. 1200 D. 1920 【答案】 C 【解析】目标利润定价法下企业根据总成本和预计的总销量,确定期望达到的投资收益率,然后推算价格。 其公式为:目标价格=(总成本+目标利润)÷总销量 本题目标利润=投资额×投资收益率=3000×20%=600(万元) 因此目标价格=(1600+1400+600)/3=1200(元/台)。 2.甲企业对该智能饮水机的市场定位属于()。 A. 根据工艺定位 B. 组合定位 C. 根据使用者定位 D. 根据属性定位 【答案】C 【解析】最常用的市场定位方法有:根据属性与利益定位、根据使用者定位、根据竞争者的情况定位、根据价 格定位、组合定位。 选项A根据工艺定位为干扰选项。
查看全文,请先下载后再阅读
*本资料内容来自233网校,仅供学习使用,严禁任何形式的转载

免费领精品资料
掌握考情信息
知晓资料更新进度