资料中心 > 注册安全工程师 > 安全生产技术基础 > 【临考】李天宇安全生产技术总结.pdf

专享 【临考】李天宇安全生产技术总结.pdf

2.62MB 下载数:7835 第56批 更新时间:2024-01-31
  • 【临考】李天宇安全生产技术总结.pdf-图片1

    李天宇-安全生产技术基础

    高频考点&应试总结

    高频考点一、危险部位及其安全防护措施

    转动

    转动轴(无凸起部分) 松散的护套、12mm 净距

    转动轴(有凸起部分) 全面封闭的防护罩

    辊式输送机 交替驱动的辊式输送机在主动轴的下游

    旋转的有辐轮 盘片填充、弹簧式离合器

    直线运动

    机械工作台和滑枕 达到极限位置时与固定结构间距≥500mm

    剪刀式升降机 操作中—帘布、维修中—障碍物

    砂带机 远离操作者,止逆装置

    转动和直线运动 皮带转动

    金属骨架防护网,与皮带间距≥50mm

    2m 以下应设置防护罩

    2m 以上:①皮带轮距离 3m 以上;②皮带宽度

    15cm 以上;③皮带转速大于 9m/min

    上述考点在 2018 年之前有特定考试陷阱,需要各位考生重点关注下机械设备的运动方

    式,类似于下列例题题干问询的是转动部位的安全防护措施

    【2023 考点押题—单项选择题】机械设备的运动部分是最危险的部位,也就是人们通

    常所说的设备的加工作业区。转动部位常伴随缠绕、转入和挤压伤,针对转动部位的

    防护措施下列说法正确的是( )。

    A.齿轮传动机构可采用局部封闭型的防护装置

    B.砂带机的砂带应向远离操作者的方向运动并具止逆装置

    C.从属于转动轴的有辐轮可设置弹簧离合器使轴自由转动

    D.光滑裸露的转动轴设置紧凑的护套

    【答案】C

  • 【临考】李天宇安全生产技术总结.pdf-图片2

    李天宇-安全生产技术基础

    高频考点&应试总结

    高频考点一、危险部位及其安全防护措施

    转动

    转动轴(无凸起部分) 松散的护套、12mm 净距

    转动轴(有凸起部分) 全面封闭的防护罩

    辊式输送机 交替驱动的辊式输送机在主动轴的下游

    旋转的有辐轮 盘片填充、弹簧式离合器

    直线运动

    机械工作台和滑枕 达到极限位置时与固定结构间距≥500mm

    剪刀式升降机 操作中—帘布、维修中—障碍物

    砂带机 远离操作者,止逆装置

    转动和直线运动 皮带转动

    金属骨架防护网,与皮带间距≥50mm

    2m 以下应设置防护罩

    2m 以上:①皮带轮距离 3m 以上;②皮带宽度

    15cm 以上;③皮带转速大于 9m/min

    上述考点在 2018 年之前有特定考试陷阱,需要各位考生重点关注下机械设备的运动方

    式,类似于下列例题题干问询的是转动部位的安全防护措施

    【2023 考点押题—单项选择题】机械设备的运动部分是最危险的部位,也就是人们通

    常所说的设备的加工作业区。转动部位常伴随缠绕、转入和挤压伤,针对转动部位的

    防护措施下列说法正确的是( )。

    A.齿轮传动机构可采用局部封闭型的防护装置

    B.砂带机的砂带应向远离操作者的方向运动并具止逆装置

    C.从属于转动轴的有辐轮可设置弹簧离合器使轴自由转动

    D.光滑裸露的转动轴设置紧凑的护套

    【答案】C

    【解析】齿轮传动机构必须设置全封闭型的防护装置;光滑裸露的转动轴设置松散的

    护套。此外,砂带机的运动方式属于直线运动。

    上述考点存在关键词类考点:2.0m(成年人的身高和臂展所触及的最高高度)和 0.5m

    (中国成年男性的肩宽)

    逻辑对比类考点:2.0m—对比记忆法

    (1)皮带传动装置防护罩可采用金属骨架的防护网,与皮带的距离不应小于 50mm。

    一般传动机构离地面 2m 以下,应设防护罩。

    (2)安全阀可放空,室内的设备,如蒸馆塔、可燃气体压缩机的安全阀、放空口宜引

    出房顶,并高于房顶 2m 以上。

    (3)锅炉烟道和炉膛设置安全泄压用防爆门,防爆门的安装位置不应正对操作平台和

    工作人员,并设置在高于 2m 以上的不易触及的位置。

    逻辑对比类考点:500mm—对比记忆法

    (1)当其运动平板(或者滑枕)达到极限位置时,平板的端面距离应和固定结构的间

    距不能小于 500mm。

    (2)运动部件与运动部件之间、运动部件与静止部件之间,不应存在挤压危险和剪切

    危险,否则应限定最小安全距离。

    身体部位 最小间距 身体部位 最小间距 身体部位 最小间距

    身体 500 臂 120 腿 180

    头部 300 手指 25 脚趾 50

    (3)轨道式起重机运行机构,应在每个运行方向装设行程限位开关,保证起重机在驶

    入轨道末端时或与同一轨道上其他起重机相距在不小于 0.5m 范围内时能自动停车。

    (4)起重机与其他设备或固定建筑物的最小距离是否在 0.5m 以上。

    高频考点二、安全技术措施选择顺序:“三步法”(同时属于案例考点)

  • 【临考】李天宇安全生产技术总结.pdf-图片3

    【解析】齿轮传动机构必须设置全封闭型的防护装置;光滑裸露的转动轴设置松散的

    护套。此外,砂带机的运动方式属于直线运动。

    上述考点存在关键词类考点:2.0m(成年人的身高和臂展所触及的最高高度)和 0.5m

    (中国成年男性的肩宽)

    逻辑对比类考点:2.0m—对比记忆法

    (1)皮带传动装置防护罩可采用金属骨架的防护网,与皮带的距离不应小于 50mm。

    一般传动机构离地面 2m 以下,应设防护罩。

    (2)安全阀可放空,室内的设备,如蒸馆塔、可燃气体压缩机的安全阀、放空口宜引

    出房顶,并高于房顶 2m 以上。

    (3)锅炉烟道和炉膛设置安全泄压用防爆门,防爆门的安装位置不应正对操作平台和

    工作人员,并设置在高于 2m 以上的不易触及的位置。

    逻辑对比类考点:500mm—对比记忆法

    (1)当其运动平板(或者滑枕)达到极限位置时,平板的端面距离应和固定结构的间

    距不能小于 500mm。

    (2)运动部件与运动部件之间、运动部件与静止部件之间,不应存在挤压危险和剪切

    危险,否则应限定最小安全距离。

    身体部位 最小间距 身体部位 最小间距 身体部位 最小间距

    身体 500 臂 120 腿 180

    头部 300 手指 25 脚趾 50

    (3)轨道式起重机运行机构,应在每个运行方向装设行程限位开关,保证起重机在驶

    入轨道末端时或与同一轨道上其他起重机相距在不小于 0.5m 范围内时能自动停车。

    (4)起重机与其他设备或固定建筑物的最小距离是否在 0.5m 以上。

    高频考点二、安全技术措施选择顺序:“三步法”(同时属于案例考点)

    第 1 步:本质安全设计措施,也称直接安全技术措施

    可靠性设计

    关键点:少出错

    使用可靠性已知的安全相关组件

    关键组件或子系统加倍(冗余)和多样化设计

    操作的机械化或自动化设计

    可维修性设计

    关键点:好修

    维护、润滑和维修设定点放在危险区之外

    安装场所可达性、设备外部的可达性、设备内部的可达

    零、组部件的标准化与互换性

    维修人员的安全

    上述考点的本质安全化设计,一定烦请考生注意和管理的本质安全的差异性。安全技

    术的本质安全通常指的是设计阶段的本质安全、安全管理的本质安全通常指的是使用

    阶段的本质安全,类似于下列试题的问答方式。

    【2023 考点押题—单项选择题】依据严格的规范定义,机械的本质化安全可分为机械

    安全和使用安全两个层级。在企业安全管理工作中通常要求实现机械设施的使用安全,

    但是在安全技术措施中往往更关注机械安全。下列选项中,( )属于严格定义的机

    械本质安全设计。

    A.设置故障-安全型设施,例如联锁保护装置、紧急停车装置

    B.设置失误-安全型设施,例如双手操作装置、光电保护装置

    C.设置安全-限制型动力源,例如防爆型动力装置、安全电源

    D.设置点动型控制设施,例如紧急切断按钮

    【答案】C

    【解析】A、B 选项属于使用中的本质安全设计,但在严格的机械本质安全设计领域属

    于保护措施;设置点动型控制设施,例如紧急切断按钮在严格的机械本质安全设计领

    域属于补充的保护装置。

  • 【临考】李天宇安全生产技术总结.pdf-图片4

    第 1 步:本质安全设计措施,也称直接安全技术措施

    可靠性设计

    关键点:少出错

    使用可靠性已知的安全相关组件

    关键组件或子系统加倍(冗余)和多样化设计

    操作的机械化或自动化设计

    可维修性设计

    关键点:好修

    维护、润滑和维修设定点放在危险区之外

    安装场所可达性、设备外部的可达性、设备内部的可达

    零、组部件的标准化与互换性

    维修人员的安全

    上述考点的本质安全化设计,一定烦请考生注意和管理的本质安全的差异性。安全技

    术的本质安全通常指的是设计阶段的本质安全、安全管理的本质安全通常指的是使用

    阶段的本质安全,类似于下列试题的问答方式。

    【2023 考点押题—单项选择题】依据严格的规范定义,机械的本质化安全可分为机械

    安全和使用安全两个层级。在企业安全管理工作中通常要求实现机械设施的使用安全,

    但是在安全技术措施中往往更关注机械安全。下列选项中,( )属于严格定义的机

    械本质安全设计。

    A.设置故障-安全型设施,例如联锁保护装置、紧急停车装置

    B.设置失误-安全型设施,例如双手操作装置、光电保护装置

    C.设置安全-限制型动力源,例如防爆型动力装置、安全电源

    D.设置点动型控制设施,例如紧急切断按钮

    【答案】C

    【解析】A、B 选项属于使用中的本质安全设计,但在严格的机械本质安全设计领域属

    于保护措施;设置点动型控制设施,例如紧急切断按钮在严格的机械本质安全设计领

    域属于补充的保护装置。

    第 2 步:安全防护措施,也称间接安全技术措施

    安全防护措施

    固定式防护装置

    活动式防护装置

    活动式防护装置,防护装置和保护装置的组合型式

    保护装置

    联锁装置,防止危险机器功能在特定条件下运行的装置

    双手操纵装置,需要双手同时操作

    能动装置,附加手动操纵装置,与启动控制一起使用

    保持—运行控制装置

    敏感保护设备

    有源光电保护装置

    机械抑制装置,依靠关键附件的强度防止运动机械障碍

    限制装置,防止机器或危险机器状态超过设计限度

    有限运动控制装置,也称行程限制装置,限制极限位置

    补充保护措施 紧急停止按钮,红色掌揿或蘑菇式开关;急停装置被启动后应

    保持接合状态,在用手动重调之前应不可能恢复电路。

    第 3 步:使用安全信息,也称提示性安全技术措施

    【2023 考点押题—单项选择题】辊式输送机指利用按一定间距架设在固定支架上的若

    干个辊子来输送成件物品的输送机。交替驱动的辊式输送机于主动轴的下游存在缠绕、

    卷入的危险性。为保证作业过程的安全有效性,以下措施中,属于本质安全技术措施

    的是( )。

    A.设有当心机械伤人、禁止跨越等安全标志

    B.减少机械的运转时间并在主动轴下游设置防护条

    C.改变供能方式,将全部辊轴设立为主动轴

    D.增设紧急自动停机系统

  • 【临考】李天宇安全生产技术总结.pdf-图片5

    第 2 步:安全防护措施,也称间接安全技术措施

    安全防护措施

    固定式防护装置

    活动式防护装置

    活动式防护装置,防护装置和保护装置的组合型式

    保护装置

    联锁装置,防止危险机器功能在特定条件下运行的装置

    双手操纵装置,需要双手同时操作

    能动装置,附加手动操纵装置,与启动控制一起使用

    保持—运行控制装置

    敏感保护设备

    有源光电保护装置

    机械抑制装置,依靠关键附件的强度防止运动机械障碍

    限制装置,防止机器或危险机器状态超过设计限度

    有限运动控制装置,也称行程限制装置,限制极限位置

    补充保护措施 紧急停止按钮,红色掌揿或蘑菇式开关;急停装置被启动后应

    保持接合状态,在用手动重调之前应不可能恢复电路。

    第 3 步:使用安全信息,也称提示性安全技术措施

    【2023 考点押题—单项选择题】辊式输送机指利用按一定间距架设在固定支架上的若

    干个辊子来输送成件物品的输送机。交替驱动的辊式输送机于主动轴的下游存在缠绕、

    卷入的危险性。为保证作业过程的安全有效性,以下措施中,属于本质安全技术措施

    的是( )。

    A.设有当心机械伤人、禁止跨越等安全标志

    B.减少机械的运转时间并在主动轴下游设置防护条

    C.改变供能方式,将全部辊轴设立为主动轴

    D.增设紧急自动停机系统

    【答案】C

    【解析】设有当心机械伤人、禁止跨越等安全标志属于安全信息;在主动轴下游设置

    防护条属于保护措施;增设紧急自动停机系统属于补充的保护装置。

    高频考点三、机床布置的最小距离的设定(记忆类考点)

    机床的布置的安全距离,应考虑机床活动机件达到的极限位置和端墙、结构梁、正面

    和侧面的距离。

    项目 小型机床 中型机床 大型机床 特大型机床

    机床操作面 1.1 1.3 1.5 1.8

    机床侧面、后面离墙柱间距 0.8 1.0 1.0 1.0

    机床操作面离墙柱间距 1.3 1.5 1.8 2.0

    上述考点,2023 年大概率会考,请考生重点关注数字。

    高频考点四、金属切削机床及砂轮机安全技术

    机动夹持装置

    夹紧过程的结束与机床运转的开始相联锁

    夹持装置的放松应与机床运转的结束相联锁

    机床运转时,工件夹紧装置不应动作

    未达到预期安全预紧力时,工件驱动装置不应动作

    夹紧力低于安全值或超过允许值时,驱动装置应自动停止

    移动式平衡配置 移动范围内采取防护措施

    排屑防喷溅措施,应提供手用工具,严禁手扣嘴吹

    考点易错点分析:上述机动夹持装置在设备运转期间确实在监测夹紧力,一旦不具备

    足够夹紧力动作一定是自动停止,不是自动调整

    【2023 考点押题—单项选择题】金属切削机床存在的主要危险有机械危险、电气危险、

    热危险和噪声危险。以下针对其安全要求和技术措施的说法正确的是( )。

  • 【临考】李天宇安全生产技术总结.pdf-图片6

    【答案】C

    【解析】设有当心机械伤人、禁止跨越等安全标志属于安全信息;在主动轴下游设置

    防护条属于保护措施;增设紧急自动停机系统属于补充的保护装置。

    高频考点三、机床布置的最小距离的设定(记忆类考点)

    机床的布置的安全距离,应考虑机床活动机件达到的极限位置和端墙、结构梁、正面

    和侧面的距离。

    项目 小型机床 中型机床 大型机床 特大型机床

    机床操作面 1.1 1.3 1.5 1.8

    机床侧面、后面离墙柱间距 0.8 1.0 1.0 1.0

    机床操作面离墙柱间距 1.3 1.5 1.8 2.0

    上述考点,2023 年大概率会考,请考生重点关注数字。

    高频考点四、金属切削机床及砂轮机安全技术

    机动夹持装置

    夹紧过程的结束与机床运转的开始相联锁

    夹持装置的放松应与机床运转的结束相联锁

    机床运转时,工件夹紧装置不应动作

    未达到预期安全预紧力时,工件驱动装置不应动作

    夹紧力低于安全值或超过允许值时,驱动装置应自动停止

    移动式平衡配置 移动范围内采取防护措施

    排屑防喷溅措施,应提供手用工具,严禁手扣嘴吹

    考点易错点分析:上述机动夹持装置在设备运转期间确实在监测夹紧力,一旦不具备

    足够夹紧力动作一定是自动停止,不是自动调整

    【2023 考点押题—单项选择题】金属切削机床存在的主要危险有机械危险、电气危险、

    热危险和噪声危险。以下针对其安全要求和技术措施的说法正确的是( )。

    A.机件夹紧力不足,机动夹持装置应执行夹紧动作

    B.移动式平衡配重,应在特定范围内采取防护措施

    C.机件夹持装置的夹紧状态应和设备启停控制相联锁

    D.手工清除碎屑应有专用工具,难以清理的手抠嘴吹加以辅助

    【答案】C

    【解析】工件夹紧力低于安全值或超过允许值时,工件驱动装置应自动停止;移动式

    平衡配重,应在移动范围内采取防护措施;手工清除碎屑应有专用工具,严禁手抠嘴

    吹。

    主轴螺纹 相反,不得超过砂轮内孔长度 1/2

    砂轮卡盘:砂轮直径 一般≥1/3;切断用砂轮≥1/4

    卡盘 砂轮非接触间距 ≥1.5mm

    砂轮防护罩间距 ≤15mm

    砂轮防护罩开口角度

    砂轮水平面以上≤65°

    一般用途砂轮开口总角度≤90°

    水平面以下加工总角度≤125°

    可调护板与砂轮圆周间隙 <6mm

    加工托架与砂轮圆周间隙 <3mm

    可调护板与砂轮圆周间隙 <1.6mm(使用规范,使用中,补偿砂轮磨损)

    加工托架与砂轮圆周间隙 <2mm(使用规范,使用中,补偿砂轮磨损)

    关键词:不得使用 没有标记或标记不清,无法核对特性

    关键词:平衡试验 新砂轮、经修整的砂轮、运转不平衡

  • 【临考】李天宇安全生产技术总结.pdf-图片7

    A.机件夹紧力不足,机动夹持装置应执行夹紧动作

    B.移动式平衡配重,应在特定范围内采取防护措施

    C.机件夹持装置的夹紧状态应和设备启停控制相联锁

    D.手工清除碎屑应有专用工具,难以清理的手抠嘴吹加以辅助

    【答案】C

    【解析】工件夹紧力低于安全值或超过允许值时,工件驱动装置应自动停止;移动式

    平衡配重,应在移动范围内采取防护措施;手工清除碎屑应有专用工具,严禁手抠嘴

    吹。

    主轴螺纹 相反,不得超过砂轮内孔长度 1/2

    砂轮卡盘:砂轮直径 一般≥1/3;切断用砂轮≥1/4

    卡盘 砂轮非接触间距 ≥1.5mm

    砂轮防护罩间距 ≤15mm

    砂轮防护罩开口角度

    砂轮水平面以上≤65°

    一般用途砂轮开口总角度≤90°

    水平面以下加工总角度≤125°

    可调护板与砂轮圆周间隙 <6mm

    加工托架与砂轮圆周间隙 <3mm

    可调护板与砂轮圆周间隙 <1.6mm(使用规范,使用中,补偿砂轮磨损)

    加工托架与砂轮圆周间隙 <2mm(使用规范,使用中,补偿砂轮磨损)

    关键词:不得使用 没有标记或标记不清,无法核对特性

    关键词:平衡试验 新砂轮、经修整的砂轮、运转不平衡

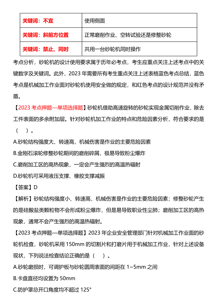
    关键词:不宜 使用侧面

    关键词:斜前方位置 正常磨削作业、空转试验还是修整砂轮

    关键词:禁止、同时 共用一台砂轮机同时操作

    考点分析,砂轮机的设计使用要求属于历年必考点,考生应重点关注上述考点中的关

    键数字及关键词。此外,2023 年需要所有考生重点关注上述表格蓝色考点总结,蓝色

    考点是机械加工作业面对砂轮机使用安全做的规定,和红色考点的设计规范并没有矛

    盾。

    【2023 考点押题—单项选择题】砂轮机借助高速旋转的砂轮实现金属切削作业,除去

    工件表面的多余附加层。针对砂轮机加工作业的特点和危险因素分析,符合要求的是

    ( )。

    A.砂轮结构强度大、转速高,机械伤害是作业的主要危险因素

    B.金刚石滚轮修整砂轮期间的磨削碎屑,极易导致粉尘爆炸

    C.磨削加工区的高热现象,一定会产生强烈的高温热辐射

    D.砂轮机可采用液压支撑、橡胶支撑减振

    【答案】D

    【解析】砂轮结构强度小、转速高,机械伤害是作业的主要危险因素;修整砂轮产生

    的是硅酸盐类颗粒物不会形成粉尘爆炸,但是易导致职业性尘肺;磨削加工区的高热

    现象,通常不会产生强烈的高温热辐射。

    【2023 考点押题—单项选择题】2023 年企业安全管理部门针对机械加工作业面的砂

    轮机检查,砂轮机采用 150mm 的切割片和打磨片用于机械加工作业,针对上述设备

    现状,下列说法检查结论正确的是( )。

    A.砂轮磨损时,可调护板与砂轮圆周表面的间距在 1~5mm 之间

    B.卡盘直径均设置为 50mm

    C.防护罩总开口角度均不超过 125°

  • 【临考】李天宇安全生产技术总结.pdf-图片8

    关键词:不宜 使用侧面

    关键词:斜前方位置 正常磨削作业、空转试验还是修整砂轮

    关键词:禁止、同时 共用一台砂轮机同时操作

    考点分析,砂轮机的设计使用要求属于历年必考点,考生应重点关注上述考点中的关

    键数字及关键词。此外,2023 年需要所有考生重点关注上述表格蓝色考点总结,蓝色

    考点是机械加工作业面对砂轮机使用安全做的规定,和红色考点的设计规范并没有矛

    盾。

    【2023 考点押题—单项选择题】砂轮机借助高速旋转的砂轮实现金属切削作业,除去

    工件表面的多余附加层。针对砂轮机加工作业的特点和危险因素分析,符合要求的是

    ( )。

    A.砂轮结构强度大、转速高,机械伤害是作业的主要危险因素

    B.金刚石滚轮修整砂轮期间的磨削碎屑,极易导致粉尘爆炸

    C.磨削加工区的高热现象,一定会产生强烈的高温热辐射

    D.砂轮机可采用液压支撑、橡胶支撑减振

    【答案】D

    【解析】砂轮结构强度小、转速高,机械伤害是作业的主要危险因素;修整砂轮产生

    的是硅酸盐类颗粒物不会形成粉尘爆炸,但是易导致职业性尘肺;磨削加工区的高热

    现象,通常不会产生强烈的高温热辐射。

    【2023 考点押题—单项选择题】2023 年企业安全管理部门针对机械加工作业面的砂

    轮机检查,砂轮机采用 150mm 的切割片和打磨片用于机械加工作业,针对上述设备

    现状,下列说法检查结论正确的是( )。

    A.砂轮磨损时,可调护板与砂轮圆周表面的间距在 1~5mm 之间

    B.卡盘直径均设置为 50mm

    C.防护罩总开口角度均不超过 125°

    D.主轴螺纹部分延伸至紧固螺母的压紧面内并超过砂轮厚度内径长度的 1/2

    【答案】B

    【解析】选项 A 在使用规范中不满足要求,应在 1.6mm 以下。

    高频考点五、压力机操作控制系统

    压力机操作控制系统 功能设计要求

    离合器 刚性离合器 上死点、制动速度但是噪声大

    摩擦离合器 任意位置、制动动作和缓噪声小

    离合制动系统

    减少二者同时结合的可能性

    任一零件的失效,不能产生联锁失效

    离合器立即脱开,制动器立即制动

    急停按钮—优先,离合器立即脱开、制动器立即接合

    带式制动器 禁止

    脚踏操作与双手操作 联锁控制

    如果压力机工作过程中需要从多个侧面接触危险区域,应为各侧面安装提供相同等级

    的安全防护装置。

    危险区开口小于 6mm 的压力机可不配置安全防护装置

    【2023 考点押题—单项选择题】冲床属于典型的冲压剪切机械,为保证冲压作业的操

    作安全,以下冲压剪切机械的操纵控制系统的设置要求中正确的是( )。

    A.离合制动系统中,控制系统的动作应优先于紧急停止按钮

    B.在动力失控情况下,离合器立即结合、制动器立即制动

    C.离合-制动系统、控制系统和紧急停止系统不得联锁失效

    D.优先使用带式制动器停止滑块

  • 【临考】李天宇安全生产技术总结.pdf-图片9

    D.主轴螺纹部分延伸至紧固螺母的压紧面内并超过砂轮厚度内径长度的 1/2

    【答案】B

    【解析】选项 A 在使用规范中不满足要求,应在 1.6mm 以下。

    高频考点五、压力机操作控制系统

    压力机操作控制系统 功能设计要求

    离合器 刚性离合器 上死点、制动速度但是噪声大

    摩擦离合器 任意位置、制动动作和缓噪声小

    离合制动系统

    减少二者同时结合的可能性

    任一零件的失效,不能产生联锁失效

    离合器立即脱开,制动器立即制动

    急停按钮—优先,离合器立即脱开、制动器立即接合

    带式制动器 禁止

    脚踏操作与双手操作 联锁控制

    如果压力机工作过程中需要从多个侧面接触危险区域,应为各侧面安装提供相同等级

    的安全防护装置。

    危险区开口小于 6mm 的压力机可不配置安全防护装置

    【2023 考点押题—单项选择题】冲床属于典型的冲压剪切机械,为保证冲压作业的操

    作安全,以下冲压剪切机械的操纵控制系统的设置要求中正确的是( )。

    A.离合制动系统中,控制系统的动作应优先于紧急停止按钮

    B.在动力失控情况下,离合器立即结合、制动器立即制动

    C.离合-制动系统、控制系统和紧急停止系统不得联锁失效

    D.优先使用带式制动器停止滑块

    【答案】C

    【解析】离合制动系统中,紧急停止按钮的动作应优先于控制系统;在动力失控情况

    下,离合器立即脱开、制动器立即制动;禁止使用带式制动器停止滑块。

    高频考点六、双手操作装置和光电保护装置

    双手操作式

    同时推按操纵器,离合器才能接合滑块下行程

    过程中,松开任一按钮,滑块立即停止下行程或超过下死点

    应先松开全部按钮后再次双手按压后才能恢复

    两个操纵器的内缘装配距离至少相隔 260mm

    按钮不得凸出台面或加以遮盖

    每位操作者都配置双手操纵装置

    光电保护装置

    保护高度不低于滑块最大行程与装模高度调节量之和,保护

    度应能覆盖操作危险区

    保护幕被遮挡,滑块停止运动

    恢复通光时装置仍保持遮光状态不能恢复运行

    必须按动“复位”按钮,滑块才能再次启动

    自检功能

    装置响应时间不得超过 20ms

    抗干扰性

    【2023 考点押题—多项选择题】压力机常用的安全保护控制类型有双手操作式、光电

    感应保护装置,针对上述保护控制类装置的设置要求正确的是( )。

    A.光电感应装置,在滑块全行程期间起保护作业

    B.双手操作装置和光电感应装置,应设有自动复位功能

    C.双手操作装置属于单人保护装置,应为主要操作者配置

    D.双手操作装置的按钮不得突出台面,否则应加以遮盖

  • 【临考】李天宇安全生产技术总结.pdf-图片10

    【答案】C

    【解析】离合制动系统中,紧急停止按钮的动作应优先于控制系统;在动力失控情况

    下,离合器立即脱开、制动器立即制动;禁止使用带式制动器停止滑块。

    高频考点六、双手操作装置和光电保护装置

    双手操作式

    同时推按操纵器,离合器才能接合滑块下行程

    过程中,松开任一按钮,滑块立即停止下行程或超过下死点

    应先松开全部按钮后再次双手按压后才能恢复

    两个操纵器的内缘装配距离至少相隔 260mm

    按钮不得凸出台面或加以遮盖

    每位操作者都配置双手操纵装置

    光电保护装置

    保护高度不低于滑块最大行程与装模高度调节量之和,保护

    度应能覆盖操作危险区

    保护幕被遮挡,滑块停止运动

    恢复通光时装置仍保持遮光状态不能恢复运行

    必须按动“复位”按钮,滑块才能再次启动

    自检功能

    装置响应时间不得超过 20ms

    抗干扰性

    【2023 考点押题—多项选择题】压力机常用的安全保护控制类型有双手操作式、光电

    感应保护装置,针对上述保护控制类装置的设置要求正确的是( )。

    A.光电感应装置,在滑块全行程期间起保护作业

    B.双手操作装置和光电感应装置,应设有自动复位功能

    C.双手操作装置属于单人保护装置,应为主要操作者配置

    D.双手操作装置的按钮不得突出台面,否则应加以遮盖

    E.光电感应装置应具有抗干扰功能、自保功能和自检功能

    【答案】DE

    【解析】光电感应装置,在滑块上行程期间不起保护作业方便操作者的出入作业;双

    手操作装置和光电感应装置的复位功能应设立为手动复位模式;双手操作装置属于单

    人保护装置,应为所有操作者配置。

    此外,建议考生适当关注剪板机安全技术。剪板机实质上属于冲压剪切设备的典型应

    用方式,利用闭合刀具完成加工件的剪裁作业。因此,剪板机的设计要求和冲压机械

    的安全设计要求基本一致,以下几条特殊规定请考生单独理解记忆

    设置有单次循环模式,只能完成一个行程

    压料装置应确保剪切作业前将材料压紧

    安装在刀架上的刀片,不能仅依靠摩擦固定

    后挡料和前托料不能调整到刀口下方不允许将后挡料调整到刀口之间

    剪板机的前面后面分别设置紧急停止按钮

    光电保护装置的复位装置,每个检测区严禁设置多个复位装置

    【2023 考点押题—多项选择题】剪板机借助固定在刀架上的上刀具进行的往复直线运

    动完成加工加工剪切作业。针对剪板机的说法及要求中,正确的是( )。

    A.剪板机用于冲剪作业属于压力机械

    B.除特殊情况外,压紧后的板料可以进行微小调整

    C.剪切作业后,压料装置应确保将剪切材料压紧、压实

    D.一般在剪板机的前面或后面设置紧急停止按钮

    E.剪板机应具有单次循环模式,只能完成一个工作行程

    【答案】AE

    【解析】压紧后的板料不能进行微小调整;剪切作业前,压料装置应确保将剪切材料

    压紧、压实;一般在剪板机的前面和后面设置紧急停止按钮。

  • 【临考】李天宇安全生产技术总结.pdf-图片11

    E.光电感应装置应具有抗干扰功能、自保功能和自检功能

    【答案】DE

    【解析】光电感应装置,在滑块上行程期间不起保护作业方便操作者的出入作业;双

    手操作装置和光电感应装置的复位功能应设立为手动复位模式;双手操作装置属于单

    人保护装置,应为所有操作者配置。

    此外,建议考生适当关注剪板机安全技术。剪板机实质上属于冲压剪切设备的典型应

    用方式,利用闭合刀具完成加工件的剪裁作业。因此,剪板机的设计要求和冲压机械

    的安全设计要求基本一致,以下几条特殊规定请考生单独理解记忆

    设置有单次循环模式,只能完成一个行程

    压料装置应确保剪切作业前将材料压紧

    安装在刀架上的刀片,不能仅依靠摩擦固定

    后挡料和前托料不能调整到刀口下方不允许将后挡料调整到刀口之间

    剪板机的前面后面分别设置紧急停止按钮

    光电保护装置的复位装置,每个检测区严禁设置多个复位装置

    【2023 考点押题—多项选择题】剪板机借助固定在刀架上的上刀具进行的往复直线运

    动完成加工加工剪切作业。针对剪板机的说法及要求中,正确的是( )。

    A.剪板机用于冲剪作业属于压力机械

    B.除特殊情况外,压紧后的板料可以进行微小调整

    C.剪切作业后,压料装置应确保将剪切材料压紧、压实

    D.一般在剪板机的前面或后面设置紧急停止按钮

    E.剪板机应具有单次循环模式,只能完成一个工作行程

    【答案】AE

    【解析】压紧后的板料不能进行微小调整;剪切作业前,压料装置应确保将剪切材料

    压紧、压实;一般在剪板机的前面和后面设置紧急停止按钮。

    高频考点七、木材加工特点和危险因素

    机械危险 刀具切割伤、木料反弹冲击伤、锯条断裂或刨刀片飞出以及木屑

    碎片抛射飞出伤人—最典型、最常见的伤害类型

    生物效应 皮肤症状、视力失调、呼吸道黏膜刺激病变、过敏

    化学危害 粘结剂、修饰剂、涂料带来的非机械性伤害

    木粉尘伤害 职业性尘肺

    火灾和爆炸 堆积粉尘的固体火灾、扬尘的粉尘爆炸

    噪声和振动 噪声聋和手臂振动病,听力损伤

    上述考点,请考生一定注意两条易错点:

    (1)生物效应和化学危害的表现形式及其类似,但是生物效应一般是由于木材本身的

    毒性所引发、化学危害主要由于喷涂料的毒性所致。

    (2)堆积的粉尘导致的只有固体类火灾,只有可燃性扬尘才会发生粉尘爆炸。

    【2023 考点押题—单项选择题】木材加工是指通过刀具切割破坏木材纤维之间的联

    系,从而改变木料形状、尺寸和表面质量的加工工艺过程。下列关于木工加工作业的

    危险因素的说法,正确的是( )。

    A.视力损伤、听力损伤和皮肤症状通常由木材的生物效应引发

    B.呼吸道黏膜刺激、过敏和肺部纤维化通常由木粉尘伤害引发

    C.诸多危险因素中,刀具切割、反弹冲击导致的机械伤害最常见

    D.通过机械设备的本质化安全设计,可彻底杜绝机械危险

    【答案】C

    【解析】听力损伤通常由噪声振动引发;肺部纤维化通常由木粉尘伤害导致;通过机

    械设备的本质化安全设计,能在一定程度上减轻机械危险。

    高频考点八、木工机械设备安全技术—木工平刨床

    平刨床 工作台面高度 750~800mm

  • 【临考】李天宇安全生产技术总结.pdf-图片12

    高频考点七、木材加工特点和危险因素

    机械危险 刀具切割伤、木料反弹冲击伤、锯条断裂或刨刀片飞出以及木屑

    碎片抛射飞出伤人—最典型、最常见的伤害类型

    生物效应 皮肤症状、视力失调、呼吸道黏膜刺激病变、过敏

    化学危害 粘结剂、修饰剂、涂料带来的非机械性伤害

    木粉尘伤害 职业性尘肺

    火灾和爆炸 堆积粉尘的固体火灾、扬尘的粉尘爆炸

    噪声和振动 噪声聋和手臂振动病,听力损伤

    上述考点,请考生一定注意两条易错点:

    (1)生物效应和化学危害的表现形式及其类似,但是生物效应一般是由于木材本身的

    毒性所引发、化学危害主要由于喷涂料的毒性所致。

    (2)堆积的粉尘导致的只有固体类火灾,只有可燃性扬尘才会发生粉尘爆炸。

    【2023 考点押题—单项选择题】木材加工是指通过刀具切割破坏木材纤维之间的联

    系,从而改变木料形状、尺寸和表面质量的加工工艺过程。下列关于木工加工作业的

    危险因素的说法,正确的是( )。

    A.视力损伤、听力损伤和皮肤症状通常由木材的生物效应引发

    B.呼吸道黏膜刺激、过敏和肺部纤维化通常由木粉尘伤害引发

    C.诸多危险因素中,刀具切割、反弹冲击导致的机械伤害最常见

    D.通过机械设备的本质化安全设计,可彻底杜绝机械危险

    【答案】C

    【解析】听力损伤通常由噪声振动引发;肺部纤维化通常由木粉尘伤害导致;通过机

    械设备的本质化安全设计,能在一定程度上减轻机械危险。

    高频考点八、木工机械设备安全技术—木工平刨床

    平刨床 工作台面高度 750~800mm

    工作台唇板与切削圆距离 (3±2)mm

    刨刀径向伸出量 1.1mm

    爪型护指键间距 <8mm

    刀轴必须是装配式圆柱形结构,严禁使用方形刀轴

    梯形刀槽、封闭半封闭刀槽

    护指键(或防护罩)必须在工作台面全宽度上盖住刀轴

    刨削时仅打开与工件等宽的相应刀轴部分

    护指键装置不得涂耀眼颜色,不得反射光泽

    应承受 1kN 径向压力,位移后与刀刃的剩余间隙要大于 0.5mm

    制动装置的制动之间不应大于设计规定值

    护指键安全装置的回弹时间不应大于设计规定值

    【2023 考点押题—多项选择题】木工平刨床的设计应符合人机工程学的相关要求,既

    要保证作业者的安全也要考虑操作的便利。下列设计要求中,正确的是( )。

    A.除特殊情况外,应使用装配式圆柱形刀轴

    B.通过矩形刀槽、刀具的结构和形状特点,保证运动中的刀具不会发生相对滑移

    C.护指键属于部分封闭式遮盖防护装置

    D.作业时护指键仅打开和工件等宽的部分,未打开的护指键必须能自锁或锁紧

    E.组装后的刨刀片径向伸出量不得大于 1.1mm

    【答案】DE

    【解析】刀轴必须是装配式圆柱形结构,严禁使用方形刀轴;梯形刀槽、封闭半封闭

    刀槽;护指键(或防护罩)必须在工作台面全宽度上盖住刀轴。

    高频考点九、木工机械设备安全技术—带锯机

    带锯机 带锯条齿深:齿宽 1/4

    锯条 接头≤3 个;接头间距>1/5 总长

  • 【临考】李天宇安全生产技术总结.pdf-图片13

    工作台唇板与切削圆距离 (3±2)mm

    刨刀径向伸出量 1.1mm

    爪型护指键间距 <8mm

    刀轴必须是装配式圆柱形结构,严禁使用方形刀轴

    梯形刀槽、封闭半封闭刀槽

    护指键(或防护罩)必须在工作台面全宽度上盖住刀轴

    刨削时仅打开与工件等宽的相应刀轴部分

    护指键装置不得涂耀眼颜色,不得反射光泽

    应承受 1kN 径向压力,位移后与刀刃的剩余间隙要大于 0.5mm

    制动装置的制动之间不应大于设计规定值

    护指键安全装置的回弹时间不应大于设计规定值

    【2023 考点押题—多项选择题】木工平刨床的设计应符合人机工程学的相关要求,既

    要保证作业者的安全也要考虑操作的便利。下列设计要求中,正确的是( )。

    A.除特殊情况外,应使用装配式圆柱形刀轴

    B.通过矩形刀槽、刀具的结构和形状特点,保证运动中的刀具不会发生相对滑移

    C.护指键属于部分封闭式遮盖防护装置

    D.作业时护指键仅打开和工件等宽的部分,未打开的护指键必须能自锁或锁紧

    E.组装后的刨刀片径向伸出量不得大于 1.1mm

    【答案】DE

    【解析】刀轴必须是装配式圆柱形结构,严禁使用方形刀轴;梯形刀槽、封闭半封闭

    刀槽;护指键(或防护罩)必须在工作台面全宽度上盖住刀轴。

    高频考点九、木工机械设备安全技术—带锯机

    带锯机 带锯条齿深:齿宽 1/4

    锯条 接头≤3 个;接头间距>1/5 总长

    防护罩应罩住上锯轮 3/4 以上

    上锯轮与内衬间隙 ≥100mm

    关键词:上锯轮—联锁;下锯轮—制动(上锁下动)

    横向裂纹,裂纹超长应切断重新焊接

    必须设置急停控制按钮

    锯轮、主运动的带轮应作平衡试验

    关键数字类考点:1/4

    (1)一般用途的砂轮卡盘直径不得小于砂轮直径的 1/3,切断用砂轮的卡盘直径不得

    小于砂轮直径的 1/4;

    (2)带锯条的锯齿应锋利,齿深不得超过锯宽的 1/4;

    (3)良好的通风标志是混合物中危险物质的浓度被稀释到爆炸下限的 1/4 以下。

    (4)运输车辆应具有固定气瓶的相应装置,散装直立气瓶高出栏板部分不应大于气瓶

    高度的 1/4。

    【2023 考点押题—单项选择题】以上下结构型式特点的带锯机为例,利用锯条的高速

    线速度完成加工件的切割作业。针对上述结构的带锯机而言,下列结论错误的是( )。

    A.锯条严禁修复使用

    B.上锯轮升降机构和启动控制机构相联锁

    C.下锯轮应设立有效的制动装置

    D.切削边的锯齿防护罩应保证非工作齿不外露

    E.锯条连续断裂两齿或出现裂纹时,应停止使用

    【答案】AE

    【解析】带锯机设置锯齿防护罩和锯轮防护罩的作用时防止机械设备运行中的机械伤

    害,例如锯条切割伤、锯轮缠绕剪切伤。

    高频考点十、木工机械设备安全技术—圆锯机

查看全文,请先下载后再阅读

*本资料内容来自233网校,仅供学习使用,严禁任何形式的转载