简介:
2026黄明峰《消防安全技术综合能力》教材精讲班-第一篇
2026黄明峰《消防安全技术综合能力》教材精讲班-第一篇
第一篇 消防法及相关法律法规与消防职业道德
第一篇 2021 2022 2023 2024 2025 第一章 消防法及相关法律法规 12 7 12 9 7
第二章 注册消防工程师执业 0 4 2 3 4
第一章 消防法及相关法律法规
第一节 中华人民共和国消防法
一、消防工作的方针、原则和责任制
方针 预防为主、防消结合。
原则 政府统一领导、部门依法监管、单位全面负责、公民积极参与。
责任制 实行消防安全责任制,建立健全社会化的消防工作网络。
二、单位的消防安全责任
任何单位都有维护消防安全、保护消防设施、预防火灾、报告火警的义务;任何单位(任何成年人)都
有参加有组织的灭火工作的义务;应当加强对本单位人员的消防宣传教育。
任何单位都应当无偿为报警提供便利,不得阻拦报警;严禁谎报火警;发生火灾,必须立即组织力量扑
救,邻近单位应当给予支援;火灾扑灭后,发生火灾的单位和相关人员应当按照消防救援机构的要求保
护现场,接受事故调查,如实提供与火灾有关的情况。
人员密集场所发生火灾,该场所的现场工作人员应当立即组织、引导在场人员疏散。
233网校(www.233.com):面向建筑工程、消防安全、金融经济、社工等考证人群
提供视频课程+AI智能题库+品质教辅+答疑带学+报考指导“五位一体”的一站式考试培训服务。
1 / 25
2026黄明峰《消防安全技术综合能力》教材精讲班-第一篇
第一篇 消防法及相关法律法规与消防职业道德
第一篇 2021 2022 2023 2024 2025 第一章 消防法及相关法律法规 12 7 12 9 7
第二章 注册消防工程师执业 0 4 2 3 4
第一章 消防法及相关法律法规
第一节 中华人民共和国消防法
一、消防工作的方针、原则和责任制
方针 预防为主、防消结合。
原则 政府统一领导、部门依法监管、单位全面负责、公民积极参与。
责任制 实行消防安全责任制,建立健全社会化的消防工作网络。
二、单位的消防安全责任
任何单位都有维护消防安全、保护消防设施、预防火灾、报告火警的义务;任何单位(任何成年人)都
有参加有组织的灭火工作的义务;应当加强对本单位人员的消防宣传教育。
任何单位都应当无偿为报警提供便利,不得阻拦报警;严禁谎报火警;发生火灾,必须立即组织力量扑
救,邻近单位应当给予支援;火灾扑灭后,发生火灾的单位和相关人员应当按照消防救援机构的要求保
护现场,接受事故调查,如实提供与火灾有关的情况。
人员密集场所发生火灾,该场所的现场工作人员应当立即组织、引导在场人员疏散。
233网校(www.233.com):面向建筑工程、消防安全、金融经济、社工等考证人群
提供视频课程+AI智能题库+品质教辅+答疑带学+报考指导“五位一体”的一站式考试培训服务。
1 / 25
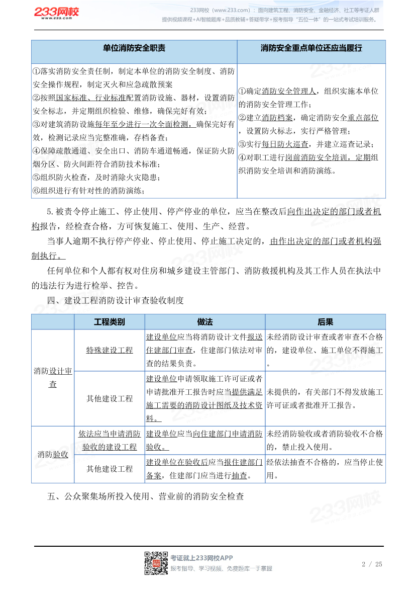
单位消防安全职责 消防安全重点单位还应当履行
①落实消防安全责任制,制定本单位的消防安全制度、消防
安全操作规程,制定灭火和应急疏散预案
②按照国家标准、行业标准配置消防设施、器材,设置消防
安全标志,并定期组织检验、维修,确保完好有效;
③对建筑消防设施每年至少进行一次全面检测,确保完好有
效,检测记录应当完整准确,存档备查;
④保障疏散通道、安全出口、消防车通道畅通,保证防火防
烟分区、防火间距符合消防技术标准;
⑤组织防火检查,及时消除火灾隐患;
⑥组织进行有针对性的消防演练;
①确定消防安全管理人,组织实施本单位
的消防安全管理工作;
②建立消防档案,确定消防安全重点部位
,设置防火标志,实行严格管理;
③实行每日防火巡查,并建立巡查记录;
④对职工进行岗前消防安全培训,定期组
织消防安全培训和消防演练。
5.被责令停止施工、停止使用、停产停业的单位,应当在整改后向作出决定的部门或者机
构报告,经检查合格,方可恢复施工、使用、生产、经营。
当事人逾期不执行停产停业、停止使用、停止施工决定的,由作出决定的部门或者机构强
制执行。
任何单位和个人都有权对住房和城乡建设主管部门、消防救援机构及其工作人员在执法中
的违法行为进行检举、控告。
四、建设工程消防设计审查验收制度
工程类别 做法 后果
消防设计审
查
特殊建设工程
建设单位应当将消防设计文件报送
住建部门审查,住建部门依法对审
查的结果负责。
未经消防设计审查或者审查不合格
的,建设单位、施工单位不得施工
。
其他建设工程
建设单位申请领取施工许可证或者
申请批准开工报告时应当提供满足
施工需要的消防设计图纸及技术资
料。
未提供的,有关部门不得发放施工
许可证或者批准开工报告。
消防验收
依法应当申请消防
验收的建设工程
建设单位应当向住建部门申请消防
验收。
未经消防验收或者消防验收不合格
的,禁止投入使用。
其他建设工程 建设单位在验收后应当报住建部门
备案,住建部门应当进行抽查。
经依法抽查不合格的,应当停止使
用。
五、公众聚集场所投入使用、营业前的消防安全检查
233网校(www.233.com):面向建筑工程、消防安全、金融经济、社工等考证人群
提供视频课程+AI智能题库+品质教辅+答疑带学+报考指导“五位一体”的一站式考试培训服务。
2 / 25
单位消防安全职责 消防安全重点单位还应当履行
①落实消防安全责任制,制定本单位的消防安全制度、消防
安全操作规程,制定灭火和应急疏散预案
②按照国家标准、行业标准配置消防设施、器材,设置消防
安全标志,并定期组织检验、维修,确保完好有效;
③对建筑消防设施每年至少进行一次全面检测,确保完好有
效,检测记录应当完整准确,存档备查;
④保障疏散通道、安全出口、消防车通道畅通,保证防火防
烟分区、防火间距符合消防技术标准;
⑤组织防火检查,及时消除火灾隐患;
⑥组织进行有针对性的消防演练;
①确定消防安全管理人,组织实施本单位
的消防安全管理工作;
②建立消防档案,确定消防安全重点部位
,设置防火标志,实行严格管理;
③实行每日防火巡查,并建立巡查记录;
④对职工进行岗前消防安全培训,定期组
织消防安全培训和消防演练。
5.被责令停止施工、停止使用、停产停业的单位,应当在整改后向作出决定的部门或者机
构报告,经检查合格,方可恢复施工、使用、生产、经营。
当事人逾期不执行停产停业、停止使用、停止施工决定的,由作出决定的部门或者机构强
制执行。
任何单位和个人都有权对住房和城乡建设主管部门、消防救援机构及其工作人员在执法中
的违法行为进行检举、控告。
四、建设工程消防设计审查验收制度
工程类别 做法 后果
消防设计审
查
特殊建设工程
建设单位应当将消防设计文件报送
住建部门审查,住建部门依法对审
查的结果负责。
未经消防设计审查或者审查不合格
的,建设单位、施工单位不得施工
。
其他建设工程
建设单位申请领取施工许可证或者
申请批准开工报告时应当提供满足
施工需要的消防设计图纸及技术资
料。
未提供的,有关部门不得发放施工
许可证或者批准开工报告。
消防验收
依法应当申请消防
验收的建设工程
建设单位应当向住建部门申请消防
验收。
未经消防验收或者消防验收不合格
的,禁止投入使用。
其他建设工程 建设单位在验收后应当报住建部门
备案,住建部门应当进行抽查。
经依法抽查不合格的,应当停止使
用。
五、公众聚集场所投入使用、营业前的消防安全检查
233网校(www.233.com):面向建筑工程、消防安全、金融经济、社工等考证人群
提供视频课程+AI智能题库+品质教辅+答疑带学+报考指导“五位一体”的一站式考试培训服务。
2 / 25
1、公众聚集场所投入使用、营业前消防安全检查实行告知承诺管理。建设单位或者使用单位应当向场
所所在地的县级以上地方人民政府消防救援机构申请消防安全检查,作出场所符合消防技术标准和管理
规定的承诺,提交规定的材料,并对其承诺和材料的真实性负责。
2、消防救援机构对申请人提交的材料进行审查;申请材料齐全、符合法定形式的,应当予以许可。消
防救援机构应当根据消防技术标准和管理规定,及时对作出承诺的公众聚集场所进行核查。
3、申请人选择不采用告知承诺方式办理的,消防救援机构应当自受理申请之日起十个工作日内,根据
消防技术标准和管理规定,对该场所进行检查。经检查符合消防安全要求的,应当予以许可。
4、公众聚集场所未经消防救援机构许可的,不得投入使用、营业。
七、消防产品的管理制度
1、消防产品必须符合国家标准;没有国家标准的,必须符合行业标准。禁止生产、销售或者使用不合
格的消防产品以及国家明令淘汰的消防产品。
2、依法实行强制性产品认证的消防产品,由具有法定资质的认证机构按照国家标准、行业标准的强制
性要求认证合格后,方可生产、销售、使用。
3、新研制的尚未制定国家标准、行业标准的消防产品,应当按照国务院产品质量监督部门会同国务院
应急管理部门规定的办法,经技术鉴定符合消防安全要求的,方可投入生产、销售和使用。
4、产品质量监督部门、工商行政管理部门、消防救援机构应当按照各自职责加强对消防产品质量的监
督检查。
86.某会展中心工程按照现行国家标准设计了火灾自动报警系统、自动喷水灭火系统、防
排烟系统和消火栓系统等消防设施。根据《中华人民共和国消防法》,下列选择使用消防产品
的要求正确的有( )。 (2018)
A.有国家标准的消防产品必须符合国家标准
B.优先选用专业消防设备生产厂生产的消防产品
C.没有国家标准的消防产品,必须符合行业标准
D.优先选用经技术鉴定的消防产品
E.禁止使用不合格的消防产品以及国家明令淘汰的消防产品
【答案】ACE
十、消防组织
建立主体 建立要求 建立的消防组织
县级以上地方人民政府 应当按照国家规定
国家综合性消防救援队、专职消防
队。
乡镇人民政府 根据当地经济发展和消防工作的需
要 专职消防队、志愿消防队。
233网校(www.233.com):面向建筑工程、消防安全、金融经济、社工等考证人群
提供视频课程+AI智能题库+品质教辅+答疑带学+报考指导“五位一体”的一站式考试培训服务。
3 / 25
1、公众聚集场所投入使用、营业前消防安全检查实行告知承诺管理。建设单位或者使用单位应当向场
所所在地的县级以上地方人民政府消防救援机构申请消防安全检查,作出场所符合消防技术标准和管理
规定的承诺,提交规定的材料,并对其承诺和材料的真实性负责。
2、消防救援机构对申请人提交的材料进行审查;申请材料齐全、符合法定形式的,应当予以许可。消
防救援机构应当根据消防技术标准和管理规定,及时对作出承诺的公众聚集场所进行核查。
3、申请人选择不采用告知承诺方式办理的,消防救援机构应当自受理申请之日起十个工作日内,根据
消防技术标准和管理规定,对该场所进行检查。经检查符合消防安全要求的,应当予以许可。
4、公众聚集场所未经消防救援机构许可的,不得投入使用、营业。
七、消防产品的管理制度
1、消防产品必须符合国家标准;没有国家标准的,必须符合行业标准。禁止生产、销售或者使用不合
格的消防产品以及国家明令淘汰的消防产品。
2、依法实行强制性产品认证的消防产品,由具有法定资质的认证机构按照国家标准、行业标准的强制
性要求认证合格后,方可生产、销售、使用。
3、新研制的尚未制定国家标准、行业标准的消防产品,应当按照国务院产品质量监督部门会同国务院
应急管理部门规定的办法,经技术鉴定符合消防安全要求的,方可投入生产、销售和使用。
4、产品质量监督部门、工商行政管理部门、消防救援机构应当按照各自职责加强对消防产品质量的监
督检查。
86.某会展中心工程按照现行国家标准设计了火灾自动报警系统、自动喷水灭火系统、防
排烟系统和消火栓系统等消防设施。根据《中华人民共和国消防法》,下列选择使用消防产品
的要求正确的有( )。 (2018)
A.有国家标准的消防产品必须符合国家标准
B.优先选用专业消防设备生产厂生产的消防产品
C.没有国家标准的消防产品,必须符合行业标准
D.优先选用经技术鉴定的消防产品
E.禁止使用不合格的消防产品以及国家明令淘汰的消防产品
【答案】ACE
十、消防组织
建立主体 建立要求 建立的消防组织
县级以上地方人民政府 应当按照国家规定
国家综合性消防救援队、专职消防
队。
乡镇人民政府 根据当地经济发展和消防工作的需
要 专职消防队、志愿消防队。
233网校(www.233.com):面向建筑工程、消防安全、金融经济、社工等考证人群
提供视频课程+AI智能题库+品质教辅+答疑带学+报考指导“五位一体”的一站式考试培训服务。
3 / 25
机关、团体、企业、事业单位及
村民委员会、居民委员会 根据需要
志愿消防队,开展群众性自防自救
。
建立主体 建立要求 建立的消防组织
下列单位应当建立单位专职消防队,承担本单位的火灾扑救工作
第一类是大型核设施单位、大型发电厂、民用机场、主要港口。
第二类是生产、储存易燃易爆危险品的大型企业。
第三类是储备可燃的重要物资的大型仓库、基地。
第四类是除前三以外的火灾危险性大、距离国家综合性消防救援队远的其他大型企业。
第五类是距离国家综合性消防救援队较远、被列为全国重点文物保护单位的古建筑群的管理单位。
1、国家综合性消防救援队、专职消防队应当充分发挥火灾扑救和应急救援专业力量的骨干作用;按照
国家规定,组织实施专业技能训练,配备并维护保养装备器材,提高火灾扑救和应急救援的能力。
2、消防救援机构应当对专职消防队、志愿消防队等消防组织进行业务指导;根据扑救火灾的需要,可
以调动指挥专职消防队参加火灾扑救工作。
十一、灭火救援
职责
县级以上地方人民政府应当组织有关部门针对本行政区域内的火灾特点制定应急预案,建
立应急反应和处置机制,为火灾扑救和应急救援工作提供人员、装备等保障。
国家综合性消防救援队、专职消防队参加火灾以外的其他重大灾害事故的应急救援工作,
由县级以上人民政府统一领导。
火灾现场总
指挥的权利
消防救援机构统一组织和指挥火灾现场扑救,应当优先保障遇险人员的生命安全。根据扑
救火灾的紧急需要,有关地方人民政府应当组织人员、调集所需物资支援灭火。
火灾现场总指挥根据扑救火灾的需要,有权决定下列事项:
(一)使用各种水源;
(二)截断电力、可燃气体和可燃液体的输送,限制用火用电;
(三)划定警戒区,实行局部交通管制;
(四)利用临近建筑物和有关设施;
(五)为了抢救人员和重要物资,防止火势蔓延,拆除或者破损毗邻火灾现场的建筑物、
构筑物或者设施等;
(六)调动供水、供电、供气、通信、医疗救护、交通运输、环境保护等有关单位协助灭
火救援。
费用和补偿
国家综合性消防救援队、专职消防队扑救火灾、应急救援不得收取任何费用。 承担火灾扑
救和应急救援任务是由其性质决定的,是其职责所在,不是经营行为,不得收取费用
233网校(www.233.com):面向建筑工程、消防安全、金融经济、社工等考证人群
提供视频课程+AI智能题库+品质教辅+答疑带学+报考指导“五位一体”的一站式考试培训服务。
4 / 25
机关、团体、企业、事业单位及
村民委员会、居民委员会 根据需要
志愿消防队,开展群众性自防自救
。
建立主体 建立要求 建立的消防组织
下列单位应当建立单位专职消防队,承担本单位的火灾扑救工作
第一类是大型核设施单位、大型发电厂、民用机场、主要港口。
第二类是生产、储存易燃易爆危险品的大型企业。
第三类是储备可燃的重要物资的大型仓库、基地。
第四类是除前三以外的火灾危险性大、距离国家综合性消防救援队远的其他大型企业。
第五类是距离国家综合性消防救援队较远、被列为全国重点文物保护单位的古建筑群的管理单位。
1、国家综合性消防救援队、专职消防队应当充分发挥火灾扑救和应急救援专业力量的骨干作用;按照
国家规定,组织实施专业技能训练,配备并维护保养装备器材,提高火灾扑救和应急救援的能力。
2、消防救援机构应当对专职消防队、志愿消防队等消防组织进行业务指导;根据扑救火灾的需要,可
以调动指挥专职消防队参加火灾扑救工作。
十一、灭火救援
职责
县级以上地方人民政府应当组织有关部门针对本行政区域内的火灾特点制定应急预案,建
立应急反应和处置机制,为火灾扑救和应急救援工作提供人员、装备等保障。
国家综合性消防救援队、专职消防队参加火灾以外的其他重大灾害事故的应急救援工作,
由县级以上人民政府统一领导。
火灾现场总
指挥的权利
消防救援机构统一组织和指挥火灾现场扑救,应当优先保障遇险人员的生命安全。根据扑
救火灾的紧急需要,有关地方人民政府应当组织人员、调集所需物资支援灭火。
火灾现场总指挥根据扑救火灾的需要,有权决定下列事项:
(一)使用各种水源;
(二)截断电力、可燃气体和可燃液体的输送,限制用火用电;
(三)划定警戒区,实行局部交通管制;
(四)利用临近建筑物和有关设施;
(五)为了抢救人员和重要物资,防止火势蔓延,拆除或者破损毗邻火灾现场的建筑物、
构筑物或者设施等;
(六)调动供水、供电、供气、通信、医疗救护、交通运输、环境保护等有关单位协助灭
火救援。
费用和补偿
国家综合性消防救援队、专职消防队扑救火灾、应急救援不得收取任何费用。 承担火灾扑
救和应急救援任务是由其性质决定的,是其职责所在,不是经营行为,不得收取费用
233网校(www.233.com):面向建筑工程、消防安全、金融经济、社工等考证人群
提供视频课程+AI智能题库+品质教辅+答疑带学+报考指导“五位一体”的一站式考试培训服务。
4 / 25
A.责令停止营业,并处五万元罚款 B.吊销营业执照,并处五万元罚款
C.责令改正,处两万元罚款 D.对主要负责人处警告
单位专职消防队、志愿消防队参加扑救外单位火灾所损耗的燃料、灭火剂和器材、装备等
,由火灾发生地的人民政府给予补偿。
十三、法律责任
情形 法律责任
依法应当进行消防设计审查的建设工程,未经依法审查或者审查不合格,擅自施工
的; 责令停止施工、停
止使用或者停产停
业,并处3万元以上
30万元以下罚款。
依法应当进行消防验收的建设工程,未经消防验收或者消防验收不合格,擅自投入
使用的;
其他建设工程验收后经依法抽查不合格,不停止使用的;
公众聚集场所未经消防救援机构许可,擅自投入使用、营业的,或者经核查发现场
所使用、营业情况与承诺内容不符的。
建设单位未依照本法规定在验收后报住房和城乡建设主管部门备案的。 责令改正,处五千
元以下罚款。
情形 法律责任
建设单位要求建筑设计单位或者建筑施工企业降低消防技术标准设计、施工的;
责令改正或停止施
工,并处1万元以上
10万元以下罚款。
建筑设计单位不按照消防技术标准强制性要求进行消防设计的;
建筑施工企业不按照消防设计文件和消防技术标准施工,降低消防施工质量的;
工程监理单位与建设单位或者建筑施工企业串通,弄虚作假,降低消防施工质量的
。
1.某宾馆未经许可擅自投入使用营业。根据《中华人民共和国消防法》,该宾馆将面临的行政处罚
是( )。(2023)
A.责令停止使用,并处3万元以上30万元以下罚款
B.责令停止使用,并处以5000元以上3万元以下罚款
C.责令限期改正,并处以5万元以上10万元以下罚款
D.责令限期改正,并处以5000元以上5万元以下罚款
【答案】A
1.某宾馆采用告知承诺制方式申请开业前消防安全检查,消防救援机构现场核查时发现宾馆的使
用、营业情况与承诺内容严重不符。下列处罚决定适用于本案的是( )。(2025)
【答案】A
情形 法律责任
233网校(www.233.com):面向建筑工程、消防安全、金融经济、社工等考证人群
提供视频课程+AI智能题库+品质教辅+答疑带学+报考指导“五位一体”的一站式考试培训服务。
5 / 25
查看全文,请先下载后再阅读
*本资料内容来自233网校,仅供学习使用,严禁任何形式的转载

免费领精品资料
掌握考情信息
知晓资料更新进度