81、对某办公楼设置的火灾自动报警系统检测的下列结果中,符合现行《火灾自动报警系统施工及验收标准》(GB 50166)的有( ) 。
A. 采用减光率为10dB的减光片遮挡中庭线型光束感烟火灾探测器的火灾报警控制器在3s时发出火灾报警信号
B. 在计算机房设置的管路采样式吸气烟感火灾探测器的采样管最末端加入试验烟后110s,火灾报警控制器发出火灾报警信号
C. 按下走廊侧墙上的一只手动火灾报警按钮后30s,火灾报警控制器发出报警信号
D. 采用发烟装置向会议室的一只感烟火灾探测器吹烟,该探测器的火警确点亮后30s,火灾报警控制器发出报警信号
E. 采用发热装置加热配电柜内设置的测温式电气火灾监控探测器至其报警温度:探测器的报警确认灯在20s点亮并保持
B选项正确,4.3.11 应对管路采样式吸气感烟火灾探测器的火灾报警功能、复位功能进行检查并记录,探测器的火灾报警功能、复位功能应符合:应在采样管最末端采样孔加入试验烟,使监测区域的烟雾浓度达到探测器报警设定阈值,探测器或其控制装置的火警确认灯应在120s内点亮并保持。
C、D选项错误,续表E.1—4.3.2火灾探测器、手动火灾报警按钮发出火灾报警信号后,控制器应在10s内发出火灾报警声,光信号,并记录报警时间。
E选项正确,4.8.5 应对测温式电气火灾监控探测器的监控报警功能进行检查并记录,探测器的监控报警功能应符合:应采用发热试验装置给监控探测器加热至设定的报警温度,探测器的报警确认灯应在40s内点亮并保持。
过期考点 82、对某老年人照料设施设置的消防应急照明和疏散指示系统检查的下列结果中,符合现行国家标准《消防应急照明和疏散指示系统技术标准》(GB 51309)的有( ) 。
A. 系统自动应急启动后,应急照明控制器发出自动应急启动信号
B. 系统自动应急启动后,A型应急照明配电箱保持其供电回路输出
C. 应急照明灯具点亮后,防烟楼梯间地面的水平照度为5.1lx
D. 系统内所有灯具光源应急点亮时间为0.2s
E. 系统手动应急启动后,应急照明灯具光源的持续点亮时间为40min
83、某4层商场,每层划分为1个防火分区、3个防烟分区。对该商场消防设施下列检测结果中,符合现行国家标准要求的有() 。
A. 按下消防联动控制器上的三层某排烟口的开启按钮,相应的排烟口开启
B. 按下四层的一只手动火灾报警按钮,四层的加压送风口打开,加压送风机开启
C. 使三层同一防烟分区内的两只独立的感烟火灾探测器发出火灾报警,三层的所有排烟口打开,相应排烟风机启动
D. 使四层同一防烟分区内的一只感烟火灾探测器和一只手动火灾报警器火灾报警信号,相应的防烟分区内的电动挡烟垂壁下降
E. 关闭排烟风机进口总管上的280℃排烟防火阀,相应的排烟风机停止
B选项错误,4.18.5-1应使报警区域内符合联动控制触发条件的两只火灾探测器,或一只火灾探测器和一只手动火灾报警按钮发出火灾报警信号;
C选项错误,7.2.2-2模拟火灾,相应区域火灾报警后,同一防火分区的常闭送风口和同一防烟分区内的排烟阀或排烟口应联动开启;
D选项错误,4.18.8电动挡烟垂壁、排烟系统的联动控制逻辑如下: (1) 由同一防烟分区内且位于电动挡烟垂壁附近的两只独立的感烟火灾探测器的报警信号(“与”逻辑)作为电动挡烟垂壁降落的联动触发信号,消防联动控制器在接收到满足逻辑关系的联动触发信号后,联动控制电动挡烟垂壁降落。
E选项正确,5.2.2排烟风机、补风机的控制方式应符合: 排烟防火阀在280℃时应自行关闭,并应连锁关闭排烟风机和补风机。
84、某公共建筑,建筑高度为34m,总建筑面积为83000m²。地上7层,使用功能为商场;地下2层,使用功能为机械式汽车库。建筑商业营业厅采用不燃材料装修,一至三层设有中庭,建筑内设有火灾自动报警系统和自动灭火系统。对该建筑进行防火检查,下列检查结果中,符合现行国家标准要求的有( ) 。
A. 汽车库最大防火分区建筑面积为3650m²
B. 商场最大防火分区建筑面积为3850m²
C. 与中庭相连通的门为乙级防火门
D. 汽车库采用防火墙和耐火极限为1.50h的不燃性楼板与其他部位分隔
E. 中庭与周围连通空间采用耐火极限为1.00h的防火隔墙分隔
85、某消防技术服务机构对某建筑内设置的防烟排烟系统下列检查结果中,符合标准《建筑防烟排烟系统技术标准》(GB51251)的有( ) 。
A. 吊顶内的排烟管道采用玻璃棉隔热,与可燃物的最小距离为200mm
B. 房间内排烟口距可燃物的最小距离为1.1m
C. 风管穿越隔墙处,风管与隔墙之间的空隙采用水泥砂浆封堵
D. 排烟风机直接安装在混凝土基础上,未设置减振装置
E. 排烟风机安装在专用房间内,排烟风机外壳与墙壁之间的距离为0.5m
6. 当风管穿越隔墙或楼板时,风管与隔墙之间的空隙应采用水泥砂浆等不燃材料严密填塞,C选项正确。
7. 吊顶内的排烟管道应采用不燃材料隔热,并应与可燃物保持不小于150mm的距离,A选项正确。
6.4.2 送风口、排烟阀或排烟口的安装位置应符合标准和设计要求,并应固定牢靠,表面平整、不变形,调节灵活;排烟口距可燃物或可燃构件的距离不应小于1.5m,B选项错误。
6.5.3 风机应设在混凝土或钢架基础上,且不应设置减振装置;若排烟系统与通风空调系统共用且需要设置减振装置时,不应使用橡胶减振装置,D选项正确。
6.5.2 风机外壳至墙壁或其他设备的距离不应小于600mm,E选项错误。
86、某大型制鞋厂为消防安全重点单位,厂长李某为该单位的消防安全责任人,副厂长朱某为该单位消防安全管理人。该单位下列日常消防安全管理行为中,符合"谁主管、谁负责"原则的有()。
A. 厂长李某批准实施年度消防工作计划
B. 副厂长朱某拟定年度消防安全预算方案
C. 保安队长组建义务消防队
D. 车间主任带队开展本车间防火巡查
E. 办公室主任组织制定灭火和应急疏散预案

D选项正确:“谁主管,谁负责”即一个地区、一个系统、一个单位的消防安全工作要由本地区、本系统、本单位负责;单位的法定代表人或主要负责人要对本单位的消防安全管理全面负责,是单位的消防安全责任人;分管其他工作的领导和各业务部门,要对分管业务范围内的消防安全工作负责;车间、班级领导,要对本车间、班组的消防安全工作负责。
87、某历史博物馆有1幢博物馆楼和1幢木结构历史保护建筑。根据《机关、团体、企业、事业单位消防安全管理规定》(公安部令第61号),该博物馆的下列部位中,应确定为消防安全重点部位的有()。
A. 消防水泵房
B. 文物藏品库
C. 消防控制室
D. 总配电室
E. 馆长办公室
1. 容易发生火灾的部位。如化工生产车间、油漆、烘烤、熬炼、杠、电焊气割操作间,化验室、汽车库、化学危险品仓库,易燃、可燃液体储罐,可燃、助燃气体钢瓶仓库和储罐,液化石油气瓶或储罐,氧气站,乙炔站,氢气站,易燃的建筑群等。
2. 发生火灾后对消防安全有重大影响的部位,如与火灾扑救密切相关的变配电室、消防控制室、消防水泵房等。AC选项正确;
3. 性质重要、发生事故影响全局的部位,如发电站、变配电站(室), 通信设备机房、生产总控制室,电子计算机房,锅炉房,档案室、资料、贵重物品和重要历史文献收藏室等。BD选项正确;
4. 财产集中的部位,如储存大量原料、成品的仓库、货场,使用或存放先进技术设备的实验室、车间、仓库等。
5. 人员集中的部位,如单位内部的礼堂(俱乐部) 、托儿所、集体宿舍、医院病房等。
过期考点 88、某消防技术服务机构对某高层建筑进行消防安全评估,下列检查结果中符合现行国家标准要求的有()。
A. 油浸变压器室开向建筑内的门采用乙级防火门
B. 开向相邻防火分区的门采用乙级防火门
C. 避难层内设备间开向避难层区的门采用乙级防火门
D. 电梯候梯厅通往地下汽车库的出口采用乙级防火门
E. 消防控制室开向建筑内的门采用乙级防火门
根据《建筑设计防火规范》根据有关规范规定 油浸变压器室开向建筑内的门采用甲级防火门,所以A错误; 开向相邻防火分区的门采用甲级防火门,所以B错误。
5.5.6 直通建筑内附设汽车库的电梯,应在汽车库部分设置电梯候梯厅,并应采用耐火极限不低于2.00h的防火隔墙和乙级防火门与汽车库分隔。D正确。
5.5.23 建筑高度大于100m的公共建筑,应设置避难层(间)。避难层(间)应符合下列规定:
4. 管道井和设备间应采用耐火极限不低于2.00h的防火隔墙与避难区分隔,管道井和设备间的门不应直接开向避难区;确需直接开向避难区时,与避难层区出入口的距离不应小于5m,且应采用甲级防火门。C错误。
6.2.7 通风、空气调节机房和变配电室开向建筑内的门应采用甲级防火门,消防控制室和其他设备房开向建筑内的门应采用乙级防火门。E正确。
89、某消防技术服务机构对某大学综合楼设置的湿式自动喷水灭火系统进行维护保养。根据现行国家标准《自动喷水灭火系统施工及验收规范》(GB50261),下列消防设施维护保养的做法中,符合规范要求的有()。
A. 每月用手动、自动方式分别启动一次消防水泵,完成后将水泵控制位设置在手动挡
B. 每天手动切换消防水泵房内双电源互投柜的主、备电源,完成后恢复到主电源供电
C. 每季度打开报警阀组的放水阀,检查系统启动、报警功能,完成后关闭放水阀
D. 每月打开消防水箱玻璃水位计两端的角阀,观察水箱水位情况,完成后关闭角阀
E. 每季度打开末端试水装置的试水阀检查水流指示器的动作情况,完成后关闭试水阀
B选项正确,9.0.3每年应对水源的供水能力进行一次测定,每日应对电源进行检查。
C选项正确,9.0.6每个季度应对系统所有的末端试水阀和报警阀旁的放水试验阀进行一次放水试验,检查系统启动、报警功能以及出水情况是否正常。
D选项正确,14.0.3-4每月应对消防水池、高位消防水池、高位消防水箱等消防水源设施的水位等进行一次检测;消防水池(箱)玻璃水位计两端的角阀在不进行水位观察时应关闭。
E选项错误,9.0.17每月应利用末端试水装置对水流指示器进行试验。
90、某老年人照料设施,建筑面积为1500㎡,设置在耐火等级为二级的多层公共建筑的首层和二层,下列防火检查结果中,符合现行国家标准要求的有()。
A. 吊顶采用耐火极限0.25h的不燃材料
B. 房间隔墙采用耐火极限0.2h的不燃材料
C. 与建筑其他功能区域采用耐火极限2.00h的防火隔墙和1.00h的楼板分隔
D. 位于走道尽端的房间疏散门至最近安全出口的距离为20m
E. 首层的老年人餐厅建筑面积为300㎡,疏散门外1.40m范围内设置坡道
B选项错误,5.1.2 民用建筑的耐火等级可分为一、二、三、四级。除本规范另有规定外,不同耐火等级建筑相应构件的燃烧性能和耐火极限不应低于表5.1.2的规定。查表5.1.2可知,房间隔墙应采用耐火极限不低于0.50h的不燃材料;
C选项正确,6.2.2 老年人照料设施,应采用耐火极限不低于2.00h的防火隔墙和1.00h的楼板与其他场所或部位分隔,墙上必须设置的门、窗应采用乙级防火门、窗;
D选项正确,5.5.17 公共建筑的安全疏散距离应符合:直通疏散走道的房间疏散门至最近安全出口的直线距离不应大于表5.5.17的规定。查表5.5.17可知,老年人照料设施位于走道尽端的房间疏散门至最近安全出口的距离不应大于20m;
E选项正确,5.5.19 人员密集的公共场所、观众厅的疏散门不应设置门槛,其净宽度不应小于1.40m,且紧靠门口内外各1.40m范围内不应设置踏步。老年照料设施设置在首层时,无面积要求,疏散门外1.40m范围内不应设置踏步,一般设置坡道。
91、某物业管理公司承接了某新建大型商业综合体的物业管理工作,该公司编制了公司员工的消防安全培训方案,方案中下列关于该综合体火灾风险的说法,正确的有()。
A. 易燃易爆物品储存量大,火灾荷载大
B. 电气设施多,用电负荷大
C. 内部商户经营主体变更频繁,管理难度大
D. 人流量大,疏散相对困难
E. 体量大,功能复杂,灭火救援难度大
1. 体量大、空间贯通,引发消防安全难题。
2. 可燃物多、火灾荷载大,增加火灾风险。
3. 电气设施设备种类多、数量大,易发电气火灾隐患。
4. 人员多、车流星大,带来消防安全风险。
5. 使用性质复杂、商户多,增大消防安全管理难度:
(1) 不同商户呈现出不同火灾风险特征。
(2) 内部商户经营主体变更频繁。
(3) 不同单位之间消防安全主体责任难以划清。
故选项B、C、D、E正确。
92、某高层酒店设有火灾自动报警系统和火自动喷水灭火系统的,该建筑室内装修的下列做法中,不符合现行国家标准要求的有()。
A. 消防控制室墙面采用防火塑料装饰板装修
B. 厨房顶棚采用铝箔玻璃钢复合材料装修
C. 地下一层的家具库房地面采用硬PVC塑料地板装修
D. 空调机房吊顶采用硅酸钙板装修
E. 配电室墙面采用矿棉板装修
选项B错误,建筑物内厨房的顶棚、墙面和地面应采用A级装修材料,铝箔玻璃钢复合材料为B1。故B错误。
选项C正确,4.0.13民用建筑内的库房或贮藏间,其内部所有装修除应符合相应场所规定外,且应采用不低于B1级的装修材料。硬PVC塑料地板为B1。
选项D正确,通风和空调机房等,其内部所有装修均应采用A级装修材料。
选项E错误,配电室装修应采用全A,矿棉板为B1。
93、某建筑高度为36m、耐火等级为二级的商场,设有自动喷水灭火系统和火灾自动报警系统,该商场建筑外墙外保温和外墙装饰的下列做法中,不符合现行国家标准的有( )。
A. 选用燃烧性能为B1级的燃材料作为外墙外保温材料
B. 电气线路穿金属管保护后直接敷设在燃烧性能为B1级的外保温材料中
C. 选用燃烧性能为B1级的材料作为外墙装饰材料
D. 选用燃烧性能为B1级的材料作为屋面外保温材料。
E. 二层外墙外保温系统不燃材料防护层厚度为10mm
选项B错误,电气线路不应穿越或敷设在燃烧性能为B1或B2级的保温材料中;确需穿越或敷设时,应采取穿金属管并在金属管周围采用不燃隔热材料进行防火隔离等防火保护措施。
选项C正确,建筑高度不超过50m,可以采用B1级的材料作为外墙装饰材料。
选项D正确,建筑的屋面外保温系统,当屋面板的耐火极限不低于1.00h时,保温材料的燃烧性能不应低于B2级;当屋面板的耐火极限低于1.00h时,不应低于B1级。不管屋面板是否满足1.00h的耐火极限,B1级都足够。
选项E正确,首层不燃材料防护层厚度≥15mm,其他楼层防护层厚度≥5mm。
94、某高层建筑,建筑高度为36米,总建筑面积为15000平方米,设置临时高压消防给水系统,对该消防给水系统检查的下列结果中,符合现行国家标准《消防给水及消火栓系统技术规范》的有()。
A. 消防水泵控制柜设有机械应急启动装置,机械应急启动消防水泵,时间为30s
B. 消防控制室设有消防水池水位显示装置,并具有高低水位报警功能,消防水池未设置现场就地水位显示装置
C. 打开系统试水管道阀门后,68s消防水泵自动启动
D. 两台消防水泵共用一条吸水管道,该条吸水管可通过两倍的系统设置流量
E. 测试屋顶消火栓,出水压力栓口动压为0.35MPa
B选项错误,4.3.9-2消防水池应设置就地水位显示装置,并应在消防控制中心或值班室等地点设置显示消防水池水位的装置,同时应有最高和最低报警水位。
C选项正确,11.0.3 消防水泵应确保从接到启泵信号到水泵正常运转的自动启动时间不应大于2min。
D选项错误,5.1.13 离心式消防水泵吸水管、出水管和阀门等,应符合: 一组消防水泵,吸水管不应少于两条,当其中一条损坏或检修时,其余吸水管应仍能通过全部消防给水设计流量 。
E选项正确,7.4.12-2高层建筑、厂房、库房和室内净空高度超过8m的民用建筑等场所,消火栓栓口动压不应小于0.35MPa,且消防水枪充实水柱应按13m计算;其他场所,消火栓栓口动压不应小于0.25MPa,且消防水枪充实水柱应按10m计算。
95、某医院综合楼地上各层设置湿式自动喷水灭火系统,地下1层设置预作用自动喷水灭火系统。对该自动喷水灭火系统检测的下列结果中,符合现行国家标准《自动喷水灭火系统施工及验收规范》的有()。
A. 打开第2层的末端试水装置,在距离水力警铃3米远处测得的声强为65dB
B. 打开第4层的末端试水装置后,120秒消防水泵自动启动
C. 使地下1层的一只感烟火灾探测器,发出报警信号预作用报警阀组启动
D. 手动开启预作用阀组后90s,预作用系统处于开启状态的末端试水装置出水
E. 打开消防水泵出水管上的试水阀,手动启泵后切换备用电源,消防水泵在50s时开启
8.0.6消防水泵验收应符合下列要求:
3.分别开启系统中的每一个末端试水装置和试水阀,水流指示器、压力开关等信号装置的功能应均符合设计要求。湿式自动喷水灭火系统的最不利点做末端放水试验时,自放水开始至水泵启动时间不应超过5min,B正确;
4.打开消防水泵出水管上试水阀,当采用主电源启动消防水泵时,消防水泵应启动正常;关掉主电源,主、备电源应能正常切换。备用电源切换时,消防水泵应在1min或2min内投入正常运行。自动或手动启动消防泵时应在55s内投入正常运行,E正确;
4.16.8应根据系统联动控制逻辑设计文件的规定,对预作用式灭火系统的联动控制功能进行检查并记录,预作用式灭火系统的联动控制功能应符合下列规定:
1.应使报警阀防护区域内符合联动控制触发条件的两只火灾探测器,或一只火灾探测器和一只手动火灾报警按钮发出火灾报警信号,C错误;
D选项不建议选,因为从题干上推断不出设置的是何种预作用,也就无法确定充水时间。
96、某高层建筑内的高低压配电室采用七氟丙烷气体灭火系统进行防护,最大防护区灭火剂设计用量为705kg,储瓶间内设置6个150L灭火剂瓶,灭火剂充装密度为800kg/m³。根据现行国家标准《气体灭火系统施工及验收规范》(GB50263),对该气体灭火系统进行系统功能验收时,应做的试验项目有()
A. 模拟启动实验
B. 模拟喷气实验
C. 主用备用电源切换试验
D. 主用备用灭火器触屏模拟切换操作试验
E. 手动应急启动装置动作试验
B选项正确,7.4.2 系统功能验收时,应进行模拟喷气试验,并合格。
7.4.3 系统功能验收时,应对设有灭火剂备用量的系统进行模拟切换操作试验,并合格。
C选项正确,7.4.4 系统功能验收时,应对主用、备用电源进行切换试验,并合格。
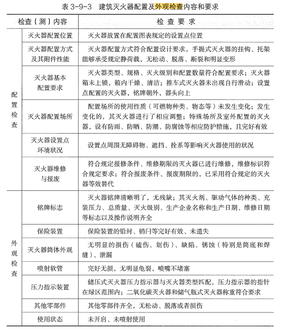
97、某消防安全重点单位开展消防设施和器材检查,根据现行国家标准《建筑灭火器配置验收及检查规范》(GB 50444),下列检查内容中,属于建筑灭火器外观检查内容和要求的有( )。
A. 灭火器的铅封销闩等保险装置是否完好有效
B. 灭火器周围是否存在有障碍物遮挡栓系等影响取用的现象
C. 灭火器箱是否上锁,箱内是否干净
D. 灭火器的铭牌是否残缺并清晰明了
E. 灭火器的零部件是否齐全无松动脱落或损伤
13. 灭火器铭牌上关于灭火剂、驱动气体的种类、充装压力、总质量、灭火级别、制造厂名和生产日期或维修日期等标志及操作说明是否齐全,
14. 灭火器的铅封、销闩等保险装置是否未损坏或遗失,A正确;
15. 灭火器的筒体是否无明显的损伤(磕伤、划伤)、缺陷、锈蚀(特别是筒底和焊缝)、泄露,
16. 灭火器喷射软管是否完好、无明显龟裂,喷嘴不堵塞,
17. 灭火器的驱动气体压力是否在工作压力范围内(贮存式灭火器查看压力指示器是否指示在绿区范围内,二氧化碳灭火器和储气瓶式灭火器可用称重法检查),
18. 灭火器的零部件是否齐全,并且无松动、脱落或损伤现象,E正确;
19. 灭火器是否未开启、喷射过。

98、消防救援机构对某技术服务机构的违法行为作出了二万元罚款的行政处罚,该技术服务机构收到处罚决定书后,对该行政处罚不服。根据《中华人民共和国行政处罚法》,该服务机构有权依法()。
A. 申请行政复议
B. 申请仲裁
C. 进行申辩
D. 提起行政诉讼
E. 要求举行听证
第六条 公民、法人或者其他组织对行政机关所给予的行政处罚,享有陈述权、申辩权;对行政处罚不服的,有权依法申请行政复议或者提起行政诉讼。公民、法人或者其他组织因行政机关违法给予行政处罚受到损害的,有权依法提出赔偿要求。故选项AD正确。
99、某宾馆,地上12层,地下3层,建筑高度为40m,每层建筑面积为3500m²。根据现行国家标准《重大火灾隐患判定方法》( GB 35181),检查发现的下列问题中,不属于重大火灾隐患判定要素中直接判定项的有()。
A. 未设置火灾自动报警系统
B. 地上二层未划分防火分区
C. 消防车登高操作场地被占用
D. 消防电梯无法正常运行
E. 自动喷水灭火系统无法正常运行
7 综合判定要素
7.2.1 原有防火分区被改变并导致实际防火分区的建筑面积大于国家工程建设消防技术标准规定值的50%。B不属于直接判定要素,也不属于综合判定要素。
7.3.11 高层建筑的消防车道、救援场地设置不符合要求或被占用,影响火灾扑救。 C属于综合判定要素。
7.3.12 消防电梯无法正常运行。 D属于综合判定要素。
7.4.6 已设置的自动喷水灭火系统或其他固定灭火设施不能正常使用或运行。E属于综合判定要素。 综上,本题答案为BCDE。
100、2020年8月,某酒店拟采购一批消防产品。下列拟采购的消防产品,应获取强制性产品认证证书的有()。
A. 感烟火灾探测器
B. 消防水带
C. 消防应急灯具
D. 干粉灭火器
E. 防火门



























