社工考试紧张倒计时中,你是否还在为海量的知识点焦头烂额?是否在深夜辗转反侧,担心遗漏任何一个关键考点?别怕!这份社工全科考前15页纸,就是你考前熬夜也要背的“通关秘籍”!

2026社工考前急救!《考前15页纸》资料亮点:
1、抓大放小,直击核心考点
抛弃教材3-400页的冗余废话!教研团队深耕近年真题,利用大数据分析,浓缩到15页!把那些年年反反复复考的高频考点、易错点、核心得分点单拎出来,低频偏难直接砍掉,你背的每一个字,都有可能在考卷上以考题形式再现!你可以对照这份资料,快速梳理自己的知识体系,发现知识短板。例如《初级综合》“人类行为与社会环境”部分,“人生发展各阶段的主要特征”也是年年考的重点。考前15页从婴幼儿期、儿童期、青少年期到成年早期、中年期和老年期,每个阶段在生理、心理和社会方面的发展特征都有详细阐述。

2、聚焦新增要考考点,抢占高分先机
社工考试每年都会根据行业发展和政策变化新增一些考点,这些新增内容往往是当年考试的热点和难点。考前15页纸根据2026年考纲变化,新增考点、修订重点也有重要概括,这些地方大概率今年要考,例如《初级实务》第四章 新就业群体社会工作服务,其考察将聚焦于该群体的类型识别、服务需求、服务内容及方法应用,且更注重结合实际案例进行综合分析。

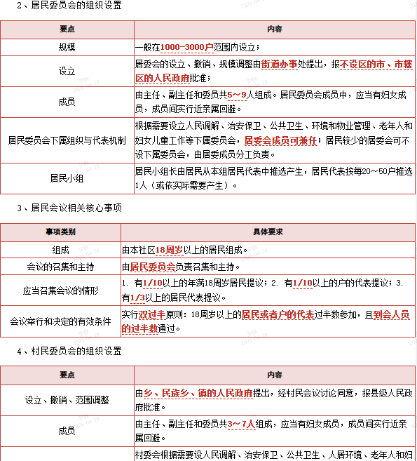
3、图表结合,专治“记不住”
面对繁杂的知识点,你是否常常感到无从下手?这份考前15页纸采用多色标记重点,关键内容清晰划线,同时搭配直观的图表,让重点一目了然。表格化的信息呈现方式,使知识点之间的逻辑关系更加清晰,帮助你快速记忆关键考点。比如,中级法规 第三章 基层治理和基层政权建设的法规与政策中通过表格对比居民委员会的组织设置,居民会议相关核心事项、村民委员会的组织设置 让你一目了然,记忆深刻。

26社工考前15页免费领取步骤
2026社工考前急救!就用这套《考前15页纸》!只背“年年考”的,只看“新增要考”的,背的都是分!考场上没有人在乎你看了多少页书,只在乎你答对了多少道题。所以,最后这段时间,你必须从“广撒网”切换到“精准打击”,把所有精力留给最有可能考、考了就得分的内容。下方海报扫码领取考前15页!

1、扫二维码生成个人头像专属海报;
2、分享专属海报,发给好友;
3、仅需5个好友扫码加学霸君,即可领取2026社工考前15页全套PDF资料
邀请者再次扫码或者通过小程序进入活动页面,即可查看邀请记录和兑换奖品。
请注意!好友助力后不能删除学霸君,否则邀请记录会失效哦!





























