第三节 建筑安装工程人工、材料及机械台班定额消耗量
【教材解读】
1.工人工作时间消耗的分类(图2-1)

2.机器工作时间消耗的分类(图2-2)

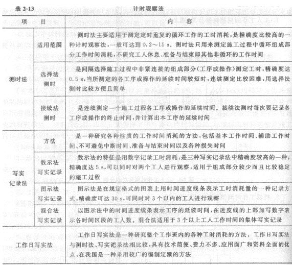
3.计时观察法(表2-13)

最近更新:2014年造价工程师各科考试教材变化对比汇总 教材修订
2014报考信息:2014造价工程师报名专题 报考条件 报考答疑 如何备考
点击收藏233网校造价工程师站点,第一时间掌握造价工程师考试动态。
或者您还可以加入233网校造价工程师QQ群:347368558(群号),或者添加新浪微博:造价工程师-233(微博用户名)。我们将会第一时间为广大考生、学员送上最新的资讯、考试辅导、备考资料!


























