第三节 施工图预算的编制
【教材解读】
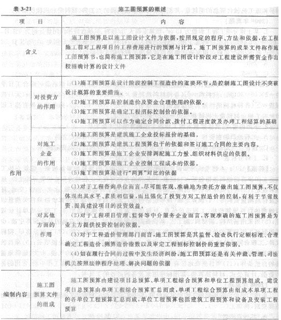
1.施工图预算的概述(表3-21)


2.施工图预算的编制依据、要求和步骤(表3—22)


3.单位工程施工图预算的编制(表3-23)

最近更新:2014年造价工程师各科考试教材变化对比汇总 教材修订
2014报考信息:2014造价工程师报名专题 报考条件 报考答疑 如何备考
点击收藏233网校造价工程师站点,第一时间掌握造价工程师考试动态。
或者您还可以加入233网校造价工程师QQ群:347368558(群号),或者添加新浪微博:造价工程师-233(微博用户名)。我们将会第一时间为广大考生、学员送上最新的资讯、考试辅导、备考资料!


























