2017年初级会计职称考试《经济法基础》考试真题及解析(1)
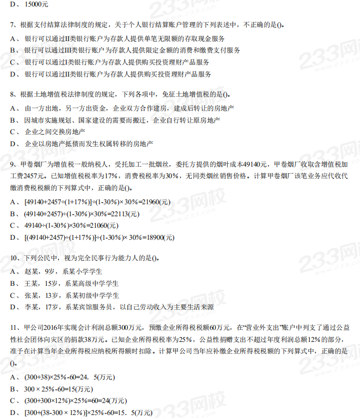
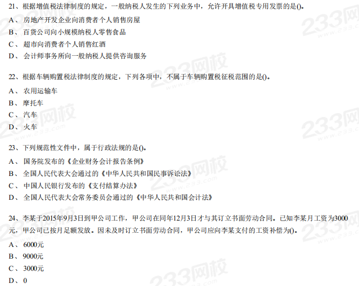
第1题单项选择题(每题1.5分, 共24题,共36分)下列每小题 的四个选项中,只有一项是最符合题意的正确答案,多选、错选或不选均不得分。







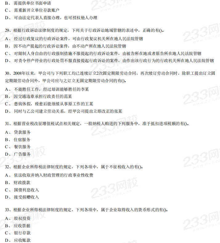
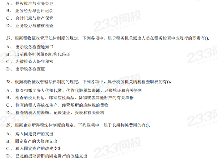
第2题多项选择题(每题2分, 共16题,共32分)下列每小题的备选答案中, 有两个或两个以上符合题意的正 确答案,多选、少选、错选、不选均不得分。




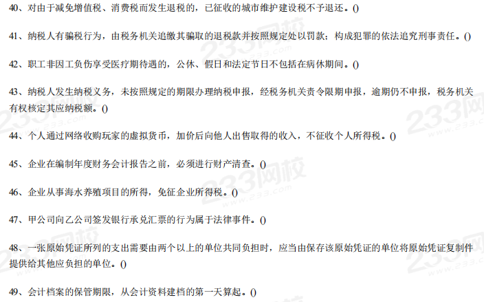
第3题判断题(每题1分, 共10题,共10分)请判断每小题的表述是否正确,认为表述正确的选V;认为表述错误的选x;每小题答题正确的得1分,答题错误的扣0.5分,不答题的不得分也不扣分。本类题最低得分为零。

第4题不定项选择题(每题2分, 共11题,共22分)下列每小题的备 选答案中,有一个或一个以上符合题意的正确答案。每小题全部选对得满分,少选,所选的每个选项得0.5分,多选、错选、不选均不得分。




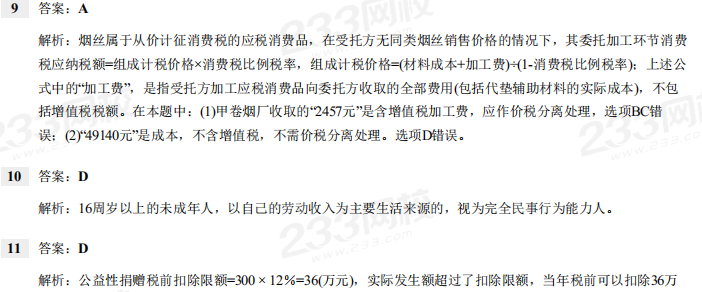
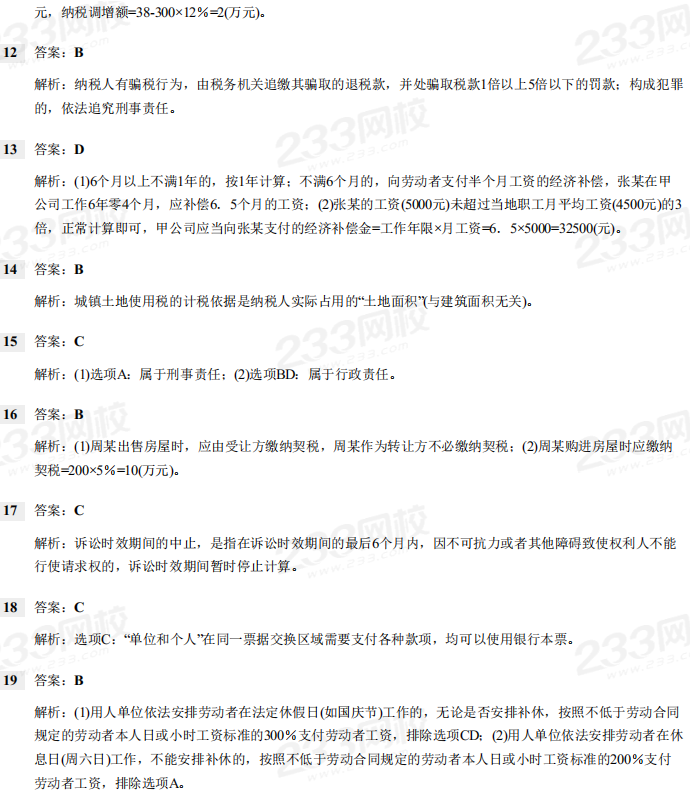
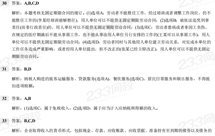
2017年《经济法基础》真题答案解析(1)












重点:2020经济法基础真题及答案 | 经济法基础历年真题及答案
备考时间已经不多,有疑问没解答,初级会计师取证班直播密训,讲师带你划重点,面对面与讲师交流,赶紧来看>>

