2020年初级经济师考试大纲已经由中国人事出版社公布。其中,2020年初级经济师《建筑与房地产经济专业知识与实务》大纲内容变动了一部分。下面,233网校小编整理了新旧大纲变动对比情况,以供大家参考!
2020年初级经济师《建筑与房地产专业知识与实务》新旧大纲变化对比解读
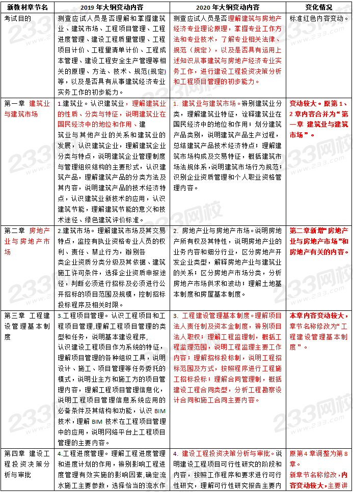
注:以下为2019年建筑专业大纲和2020年建筑与房地产专业大纲变化对比。



【233网校总结】从总体上来看,2020年初级建筑与房地产专业大纲变动范围较大,主要以原建筑专业大纲内容为主,房地产专业仅保留了部分考点。因此,在新教材未出版前,考生可以先利用2019年考试建筑专业考试教材备考无变化及有小部分变化的章节,也就是原第1、2、4、5、9章的内容,原第7、8章有部分部分,可以酌情进行参考性复习。
答疑互助:添加233网校学霸君微信号【ks233wx2】, 加入2020年经济师微信群,或搜QQ群【417097327】与大家一起备考学习!




























