2020年注册会计师备考已经开始,233网校学霸君已经为大家提供了预习阶段的学习计划,大家跟着学霸君争取在新版教材出来之前完成第一轮的预习吧!本章内容提供注册会计师《经济法》知识点第四章内容,一起来学习吧!
下载APP>>获取注会辅导笔记/学习计划表
注册会计师《经济法》知识点总结:买卖合同
一、买卖合同
1、交付的法律效力
(1)所有权
买卖合同标的物的所有权自标的物交付时转移,但法律另有规定的除外。
【注意】不动产的买卖,所有权自登记时转移;动产的买卖,所有权自交付时转移,但当事人约定了所有权保留条款的除外。
(2)孳息
标的物在交付之前产生的孳息归出卖人所有,交付之后产生的孳息归买受人所有。
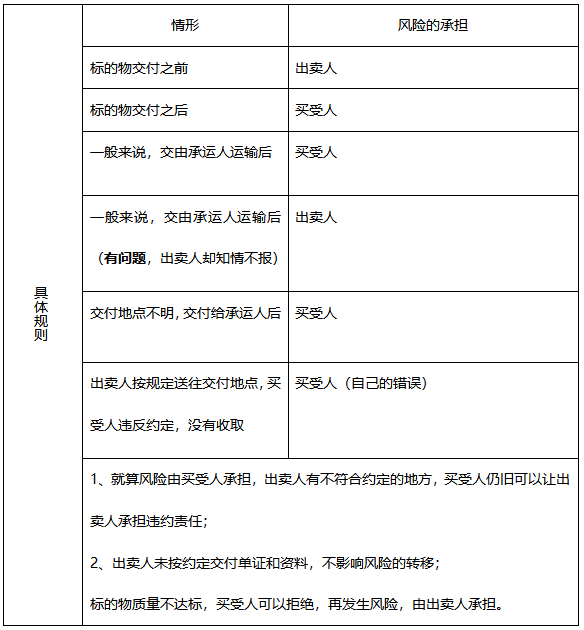
2、标的物的风险负担(前提:发生非因可归责于双方当事人的原因)

3、试用买卖合同
(1)试用买卖的当事人可以约定标的物的试用期间。对试用期间没有约定或者约定不明确,依照《合同法》的有关规定仍不能确定的,由出卖人确定。
(2)试用期届满,买受人对是否购买标的物未作出表示的视为购买。
(3)买受人已支付部分或全部价款,对标的物实施了出卖、出租、设定担保物权等非试用行为的,应视为同意购买。

4、商品房买卖合同
(1)销售广告的性质认定
①商品房的销售广告和宣传资料为要约邀请;
②出卖人就商品房开发规划范围内的房屋及相关设施所作的说明和允诺具体确定,并对合同的订立以及房屋价格的确定有重大影响的,视为要约;该说明和允诺即使未载入商品房买卖合同,仍属于合同的组成部分,当事人违反这些内容的,应当承担违约责任。
(2)商品房预售合同的效力
商品房预售,属于法律规定的特许经营范围,因此出卖人必须申领商品房预售许可证明。出卖人未取得预售许可而与买受人订立预售合同的,合同无效,但是在起诉前取得预售许可的,合同有效。商品房预售合同应当办理登记备案手续,但该登记备案手续并非合同生效条件,当事人另有约定的除外。
(3)被拆迁人的优先权
拆迁人与被拆迁人按照所有权调换形武订立拆迁补偿安置协议,明确约定拆迁人以位置、用途特定的房屋对被拆迁人予以补偿安置,如果拆迁人将该补偿安置房屋另行出卖给第三人,被拆迁人请求优先取得补偿安置房屋的,应予支持。
(4)法定解除权的行使
商品房买卖合同中当事人可以行使解除权的情形有:
①因房屋主体结构质量不合格不能交付使用,或者房屋交付使用后,房屋主体结构质量经核验确属不合格的;
②因房屋质量问题严重影响正常居住使用的;
③房屋套内建筑面积或者建筑面积与合同约定的面积误差比绝对值超过3%的;
④出卖人迟延交付房屋或者买受人迟延支付购房款,经催告后在3个月的合理期限内仍未履行的;
⑤约定或者法定的办理房屋所有权登记的期限届满后超过1年,因出卖人的原因导致买受人无法办理房屋所有权登记的。
(5)适用惩罚性赔偿金的情形
在下列情形下,由于出卖人行为构成了欺诈,因此买受人可以在解除合同并赔偿损失的前提下,还可以要求出卖人承担不超过已付房款1倍的惩罚性赔偿金:
①商品房买卖合同订立后,出卖人未告知买受人又将该房屋抵押给第三人;
②商品房买卖合同订立后,出卖人又将该房屋出卖给第三人;
③故意隐瞒没有取得商品房预售许可证明的事实或者提供虚假商品房预售许可证明;
④故意隐瞒所售房屋已经抵押的事实;
⑤故意隐瞒所售房屋已经出卖给第三人或者为拆迁补偿安置房屋的事实。

点击进入课后练习:注册会计师考试[模拟试题]、[历年真题]、[章节试题]多种免费试题在线测试,各科真题试卷实战演练。
| 点击注册 >>领取注册会计师新人礼包(购课优惠券+精讲班视频+考试真题)>> |
热点关注
注会刷题太费脑?听完老师讲讲考点和答题技巧,你会豁然开朗!刘胜花老师重磅回归,带你读薄教材,解决会计难题!【2020年零基础入门新课抢先试听>>】




