不同基金组织形式的比较考点解析
不同基金组织形式的比较介绍

1.00MB
下载
543.65KB
下载
770.17KB
下载
352.18KB
下载
249.14KB
下载
240.21KB
下载
248.30KB
下载
245.70KB
下载
253.67KB
下载
259.97KB
下载
279.88KB
下载
正确答案: D
答案解析: 对于信托(契约)型基金,投资者不得超过200人。故A项错误。对于合伙型基金,除法律另有规定的特殊情形外,有限合伙企业应由2个以上50个以下合伙人设立.且有限合伙企业至少应当有一个普通合伙人。故B项错误。对于公司型基金,以有限责任公司形式设立的,股东人数应在50人以下;以股份有限公司形式设立的,股东人数不超过200人,且应当有1个以上发起人,其中须有半数以上的发起人在中国境内有住所。故C项错误,D项正确。
正确答案: A
答案解析: 公司型股权投资基金采用公司的组织形式,投资者是公司股东,依法享有股东权利,并以其投资额为限对公司债务承担有限责任。公司型基金可自行或委托专业基金管理人进行基金管理。公司型基金是企业法人实体,是独立的企业法人。
信托(契约)型股权投资基金是指通过订立信托契约的形式设立的股权投资基金。信托(契约)型基金不具有独立的法人地位。
合伙型股权投资基金采用有限合伙企业的组织形式,投资者作为合伙人参与投资,依法享有合伙企业财产权,由普通合伙人对合伙债务承担无限连带责任,由基金管理人具体负责投资运作。合伙型基金不具有独立的法人地位。
正确答案: A
答案解析: 公司型股权投资基金的股权/股份转让,是指原有股东依法将自己持有的股权/股份让渡给他人,使他人成为新股东或者增加股东权益的行为。
A正确,B错误。根据受让人的不同,转让可以分成内部转让和外部转让。内部转让即股东之间的转让,是指股东将自己持有的股权/股份全部或部分转让给公司的其他股东。外部转让,是指股东将自己持有的股权/股份全部或部分转让给股东以外的第三人。
C、D错误。有限责任公司有一定的人合性特征,股东之间可以相互转让其持有的股权,有限责任公司股权的外部转让需要将股权转让的数量、价格、支付方式和期限等事项书面通知其他股东
正确答案: C
答案解析: 信托(契约)型股权投资基金是指通过订立信托契约的形式设立的股权投资基金。信托(契约)型基金不具有独立的法人地位,选项C错误。

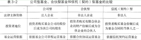
根据组织形式不同,股权投资基金可以分为公司型基金、合伙型基金和信托(契约)型基金。
公司型基金的概念
公司型股权投资基金采用公司的组织形式,投资者是公司股东,依法享有股东权利,并以其投资额为限对公司债务承担有限责任。公司型基金可自行或委托专业基金管理人进行基金管理。公司型基金是企业法人实体。
在我国,公司型基金可采取有限责任公司或股份有限公司的形式。
公司型基金的参与主体主要为投资者和基金管理人。投资者既是基金份额持有者又是公司股东,按照公司章程行使相应权利、承担相应义务和责任。从投资者权利的角度看,投资者作为公司的股东,可通过股东大会(股东会)和董事会(执行董事)委任并监督基金管理人。
公司型基金的特点
1.公司在很多国家比合伙企业、契约结构有着更悠久的历史和更为健全的法律环境,进而使这些国家的公司有着更完整的组织结构和更规范的管理系统,可以有效降低运作风险。
2.公司型基金是独立的企业法人,可以通过借款来筹集资金,这在合伙型基金和信托(契约)型基金中往往不可行。
3.公司的有限责任,意味着全体股东承担有限责任。
合伙型基金的概念
合伙型股权投资基金采用有限合伙企业的组织形式,投资者作为合伙人参与投资,依法享有合伙企业财产权,由普通合伙人对合伙债务承担无限连带责任,由基金管理人具体负责投资运作。合伙型基金不具有独立的法人地位。
合伙型基金的参与主体主要为普通合伙人、有限合伙人及基金管理人。
1.普通合伙人对基金(合伙企业)债务承担无限连带责任。
2.有限合伙人以其认缴的出资额为限对基金(合伙企业)债务承担责任。有限合伙人不参与投资决策。
3.普通合伙人可自行担任基金管理人或者委托专业的基金管理机构担任基金管理人。
合伙型基金的特点
1.合伙型基金本质上是一种合伙关系。
合伙型基金常以有限合伙形式设立。有限合伙人承担有限责任,因此仅需按照有限合伙协议的约定按期、足额缴纳认缴出资;普通合伙人对合伙企业债务承担无限连带责任,受普通合伙人委托的基金管理人或自任基金管理人的普通合伙人负责基金投资等重大事项的管理与决策,对有限合伙企业的责任是执行合伙事务。
2.有利于避免双重纳税。
按照我国税法,有限合伙企业不是企业所得税的纳税主体,而是由合伙人承担纳税义务,有利于避免双重征税问题。
信托(契约)型基金的概念
信托(契约)型股权投资基金是指通过订立信托契约的形式设立的股权投资基金。信托(契约)型基金不具有独立的法人地位。
信托(契约)型基金的参与主体主要为基金投资者、基金管理人及基金托管人。基金投资者通过购买基金份额,享有基金投资收益。基金管理人依据基金合同负责基金的经营和管理操作。基金托管人负责保管基金资产,执行管理人的有关指令,办理基金名下的资金往来。
信托(契约)型基金的特点
1.信托(契约)型基金本质上是一种信托关系,因此,契约各方可通过信托契约进行相关约定,运作比较灵活。
2.信托(契约)型基金不是企业所得税的纳税主体,不需要缴纳所得税,只有基金投资者需要对取得的投资收益缴纳所得税,避免了双重纳税。
3.信托(契约)型基金中,除非基金合同另有约定,基金投资者以其出资为限对基金的债务承担有限责任。
拒绝盲目备考,加学习群领资料共同进步!

免费听
赵聪
AFP持证人,经济师
主讲:证券投资基金基础知识,中级个人理财
原某985高校金融讲师,CFP持证人, 中国工商银行、中信银行、中国人寿保险公司、中泰证券、中国邮政集团等多家机构特聘内训讲师。

免费听
王佳荣
金融圈达人
主讲:金融市场基础知识,期货基础知识,基金法律法规,中级金融
从事金融类考试培训多年,知名金融培训师、金融机构中层管理、清华大学出版社金融教材副主编、上海人才培训市场促进中心特聘讲师。人称金融类培训界的“一哥”。

免费听
李楠
多家银行内训讲师
主讲:私募股权投资基金基础知识,中级银行管理,初级银行管理,上岗实训
233网校签约网课老师,专业从事AFP/CFP、银行从业、基金从业、中级经济师、银行校园招聘等课程的研究和授课,曾在四大行及华夏银行、天津银行、渤海银行等机进行金融类培训工作。

免费听
赵聪
AFP持证人,经济师
主讲:证券投资基金基础知识,中级个人理财
原某985高校金融讲师,CFP持证人, 中国工商银行、中信银行、中国人寿保险公司、中泰证券、中国邮政集团等多家机构特聘内训讲师。
专业智能,高效提分
章节练习
章节专项突破
进入做题
精选试题
省时高效精选
进入做题
模拟考场
海量题免费做
进入做题
考前点题
高效锁分72小时
进入做题
每日一练
每天进步一点点
进入做题
历年真题
真题实战演练
进入做题
易错题
精选高频易错题
进入做题
模考大赛
同场闯关做题
进入做题
APP刷题神器
模考大赛
考点打卡
做题闯关

扫描二维码 下载233网校APP刷题
微信扫码关注公众号
获取更多考试资料