小组工作的类型考点解析
小组工作的类型介绍
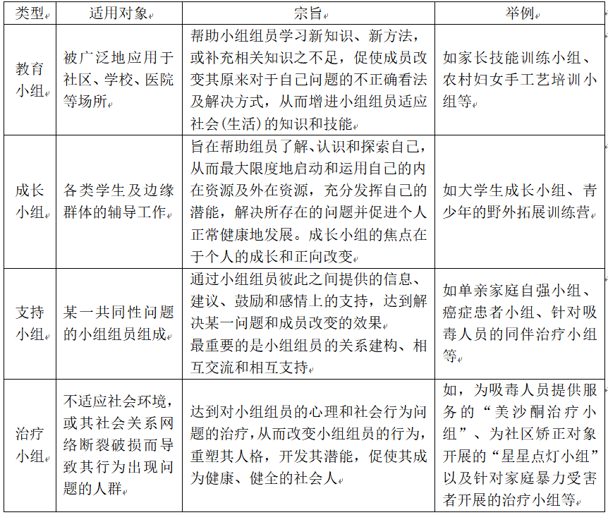
(一)教育小组
主要目标是帮助成员学习新的知识与技巧。通常是由专家介绍知识和技巧,采用结构式的小组过程,小组成员分享感受并获得相关知识与技能。通常是指心理治疗小组。心理治疗小组对工作者的专业能力要求比较高,侧重于协助成员改变问题行为或生理、心理、社会创伤后的治疗。在心理治疗小组中,工作者被视为专家、权威,他们与成员一起诊断问题,制定治疗目标。例如:为染上毒瘾的青少年而设立的小组、对施虐者的治疗小组、抑郁病人小组等。
出题情况:
本考点每年均考核1 道单选题,主要是以案例形式考核小组工作的类型。考生要重点理解不同小组的内涵,区分教育小组是帮组员更新或掌握知识、方法的;支持小组是协助组员分享经验;成长小组是帮助组员自我认识和探索并挖掘组员潜能;治疗小组是针对行为问题组员的治疗。
955.28KB
下载
941.90KB
下载
725.95KB
下载
349.31KB
下载
379.38KB
下载
378.01KB
下载
321.66KB
下载
361.66KB
下载
337.99KB
下载
426.02KB
下载
281.36KB
下载
273.51KB
下载
正确答案: B
答案解析: 支持小组一般是具有某种共同性问题的小组组员组成的,通过小组组员彼此之间提供信息、建议、鼓励和情感支持,达到解决某一问题和成员改变的效果。支持小组中,最重要的是小组组员的关系建构、相互交流和相互支持。支持小组要充分发挥小组组员的自主性,鼓励成员分享经验并协助解决彼此的问题。故选B选项。
教育小组(A选项):强调学习新知识和新方法,帮助组员改变原有认知和解决方式。题干中没有明确提到学习新知识,因此不符合。
支持小组(B选项):组员具有共同性问题,通过提供信息、建议、鼓励和情感支持,达到解决问题的效果。题干中的活动内容与支持小组的特点完全吻合。
成长小组(C选项):旨在帮助组员了解、认识和探索自己,发挥潜能,促进正向改变。题干中的活动并未强调自我探索和潜能发挥,因此不符合。
治疗小组(D选项):针对心理和社会行为问题,目的是通过治疗改变行为或重塑人格。题干中没有涉及治疗或行为改变,因此不符合。
根据题干描述,该小组的类型属于支持小组,因此正确答案是 B。

正确答案: B
答案解析: A. 治疗小组:通常针对有心理或行为问题的成员,侧重于通过专业干预来改变问题行为或心理状态,不符合题目中的“相互支持”特点。
B. 支持小组:符合题目描述,支持小组的成员通常有共同的问题或经历,通过彼此提供信息、建议和情感支持,达到解决问题的效果。
C. 教育小组:侧重于通过学习新知识或技能来改变成员的行为或认知,不符合“相互支持”的描述。
D. 成长小组:关注成员的自我探索和潜能发展,虽然可能涉及支持,但重点不在于解决共同的问题。
题目描述的是支持小组的特点,因此正确答案是 B. 支持小组。
正确答案: C
答案解析: 本题考查小组工作类型。
C.治疗小组的组员一般来自那些不适应社会环境,或因社会关系网络断裂破损而导致其行为出现问题的人群。治疗小组对社会工作者的素质要求比较高。不仅要求具有社会工作知识,还应当掌握心理学、医学等方面的学术训练和临床经验。
A.教育小组的宗旨在于,通过帮助小组组员学习新知识、新方法,或补充相关知识之不足,促使成员改变其原来对于自己问题的不正确看法及解决方式,从而实现小组组员的发展目标。
B.成长小组大多运用于各类学生及边缘群体的辅导工作,旨在帮助组员了解、认识和探索自己,从而最大限度地启动和运用自己的内在资源及外在资源,充分发挥自己的潜能,解决所存在的问题并促进个人正常健康地发展。该小组的焦点在于个人能力的成长和正向改变。
D.支持小组:一般是由具有某一共同性问题的小组组员组成的。通过小组组员彼此之间提供的信息、建议、鼓励和感情支持,达到解决某一问题和成员改变的效果。在支持小组中,最重要的是小组组员的关系建构、相互交流和相互支持。 如,单亲家庭自强小组、癌症患者小组、针对吸毒人员的“同伴治疗小组” 。
根据本题情境, 小组服务对象是上网依赖较为严重,导致学业和行为出现问题的学生,故应选C。
正确答案: A
答案解析: 教育小组在工作过程中,首先要帮助小组组员能够认识到自我存在的问题并有自我解决问题的需要;其次,促使小组组员能够确立新观念、新视野,从而改变看问题的角度;再次,开展干预服务,降低小组组员的问题行为特征,以达到改变自我的目的。在指导教育小组的活动时,社会工作者除了要重视成员的自助外,也应重视成员间的互助,鼓励小组组员通过讨论与经验分享,互相学习,互相促进。故ACE选项正确。
B项属于社会工作者在支持小组工作中的任务;
D项,社会工作者要帮助小组组员能够认识到自我存在的问题并有自我解决问题的需要。
正确答案: B
答案解析: B正确。教育小组的宗旨在于,通过帮助小组组员学习新知识、新方法,或补充相关知识不足,促使成员改变其原来对于自己问题的不正确看法及解决方式,从而实现小组组员的发展目标。教育小组在工作过程中,首先,要帮助小组组员能够认识到自我存在的问题并有自我解决问题的需要,其次,促使小组组员能够确立新观念、新视野,从而改变看问题的角度,最后,开展干预服务,降低小组组员的问题行为特征, 以达到改变自我的目的。题干中“让准妈妈们了解到孕中、孕后可能产生的各种需求,并学习新的知识和解决问题的办法”可以看出小组类型是教育小组,故选B。
A.成长小组:了解、认识和探索自己,不符合题意。
C.支持小组:小组组员的关系建构、相互交流和相互支持,不符合题意。
D.治疗小组:心理和社会行为问题的治疗,行为的改变,不符合题意。
(1)柯义尔(2)克那普卡(3)美国社工协会(4)内森(5)法利五种定义
涉及四要素:
1)是一种社会工作专业方法
2)是社会工作者按照既定目标带领和引导的一个过程
3)小组组员在小组过程中面对面互动,互相影响,共同解决所面对的问题
4)组员之间经验的相互影响和分享,达到改善案件的社会功能,促进个人或群体健康成长的社会目标。
综合性定义:小组工作是社会工作的基本方法之一,经由社会工作者的策划与指导,通过小组活动过程及组员之间的互动和经验分享,帮助小组组员改善其社会功能方面,促进其转变和成长,以达到预防和解决有关社会问题的目标。
拒绝盲目备考,加学习群领资料共同进步!

免费听
刘晓晨
社工女神
主讲:初级社会工作综合能力,初级社会工作实务,中级社会工作综合能力,中级社会工作实务,高级社会工作实务
中国人民大学硕士,社会工作师、心理咨询师,曾四次担任Ja(国际青年成就)大学生事业起航课程团队队长,在《社会福利》、《中国社会报》、《中国妇女报》、《中国发展简报》等报刊杂志发表专业文章20余篇。议题包括:儿童权利、社区发展、社会性别、NGO倡导等。

免费听
刘战旗
案例讲解透彻
主讲:中级社会工作实务
社会工作专业硕士,高校社会工作副教授,多年社会工作专业教学、科研经验。

免费听
何平
干货十足
主讲:中级社会工作法规与政策
北京某知名大学副教授、南开大学周恩来政府管理学院社会政策与社会工作专业博士、美国夏威夷大学社会工作学院访问学者。

免费听
马海燕
一听就懂
主讲:初级社会工作综合能力
高校高级教师,社会工作师,多家社工机构督导,发表专业论文近30篇。参与北京市级、区级政府购买服务项目二十余项,近年来每年均参与北京市社工师资格考试辅导与各类社工项目评审、社区社工入职培训以及社区后备干部招录的笔试面试工作。

免费听
徐龙超
技巧好记实用
主讲:初级社会工作实务,初级社会工作综合能力,中级社会工作综合能力
暨南国际大学社会工作博士、中级社会工作师,心理咨询师。曾任某高校社区管理与服务专业教研室主任,曾荣获民政部职业院校社工职业技能竞赛优秀指导老师,广东百名社工督导团成员,惠州市社会组织评估专家库成员。

免费听
杨立伟
人帅课精彩
主讲:公共基础知识,中级社会工作法规与政策,公共基础知识
233网校独家授课老师,曾任职多家公考类教育机构从事专职讲师,主讲社工、公共基础知识,政法干警文综等课程。
专业智能,高效提分
章节练习
章节专项突破
进入做题
精选试题
省时高效精选
进入做题
模拟考场
大量题免费做
进入做题
考前点题
高效锁分72小时
进入做题
每日一练
每天进步一点点
进入做题
历年真题
真题实战演练
进入做题
易错题
精选高频易错题
进入做题
模考大赛
同场闯关做题
进入做题
APP刷题神器
模考大赛
考点打卡
做题闯关

扫描二维码 下载233网校APP刷题
微信扫码关注公众号
获取更多考试资料