2020年中级经济师《旅游》考试大纲已由中国人事考试网公布,对比2019版大纲,2020年中级经济师《旅游》大纲变动了一部分。下面,233网校整理了新大纲变动对比,详情如下:【2020年经济师重大改革,轻松考证>>】
2020年中级经济师《旅游》大纲变动对比:










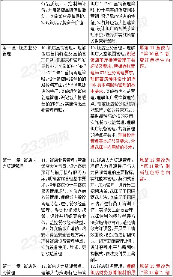
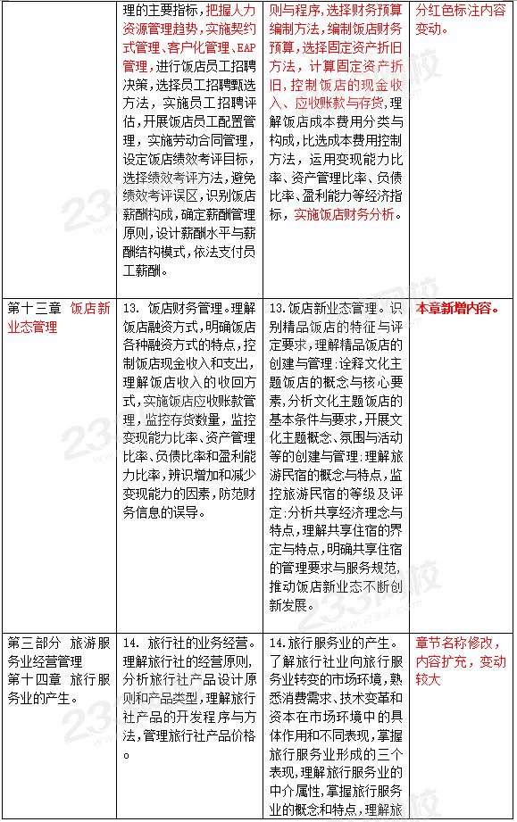
【233网校总结】从总体上来看,2020年中级旅游专业变动非常大,基本上每章内容都有变化,第13、15、16、17、18、19章为新增内容。因此,在新教材未出版前,学霸君建议考生可以等2020年考试教材出来后再备考。
答疑互助:添加233网校学霸君微信号【ks233wx2】, 加入2020年经济师微信群,或搜QQ群【417097327】与大家一起备考学习!






























