2020年中级经济师《农业》考试大纲已由中国人事考试网公布,对比2019版大纲,2020年中级经济师《农业》大纲变动了一部分。下面,233网校整理了新大纲变动对比,详情如下:【2020年经济师重大改革,轻松考证>>】
2020年中级经济师《农业》大纲变动对比:




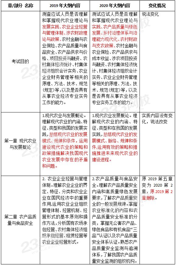
【233网校总结】从总体上来看,2020年中级农业变动较小,主要删除了原第2章农业企业经营与管理体制内容,新增了第3章内容,其余都是章节顺序调整,或者文字表述小变动。因此,在新教材未出版前,考生可以先利用2019年考试教材备考无变化及有小部分变化的章节,也就是原第1、3、4、5、6、7、8、9、10章的内容。
答疑互助:添加233网校学霸君微信号【ks233wx2】, 加入2020年经济师微信群,或搜QQ群【417097327】与大家一起备考学习!






























