人力资源规划概述考点解析
人力资源规划概述介绍
(一)人力资源规划的含义
人力资源规划:指企业根据发展战略、目标和任务的要求,科学地预测与分析企业在不断变化的环境中人力资源的需求和供给状况,并据此制定必要的人力资源政策和措施,以确保企业的人力资源与企业的发展战略、目标和任务在数量、质量、结构等方面保持动态平衡的过程 。
(二)人力资源规划的内容
1、按照规划的时间长短,分为:短期规划、中期规划、长期规划
(1)短期规划:1年或1年内的规划
(2)中期规划:1-5年的规划
(3)长期规划:5年或5年以上的规划
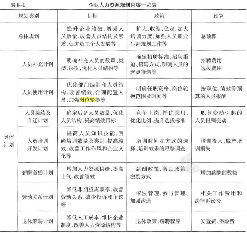
2、按照规划的性质,分为:总体规划、具体计划
(1)总体规划:根据企业发展战略、目标和任务,对规划期内企业人力资源开发和利用的总目标和配套政策的总体谋划与安排。
(2)具体计划:为实现企业人力资源的总体规划,而对企业人力资源各方面具体工作制订工作方案与措施,具体包括:人员补充计划、人员使用计划、人员接续及升迁计划、人员培训开发计划、薪酬激励计划等。
企业人力资源规划内容:
|
计划类别 |
目标 |
|
|
总体规划 (从企业整体出发) |
提升企业绩效,增减人员数量、改善人员结构及素质、促进员工个人发展 |
|
|
具体规划 |
人员补充计划 |
明确补充人员的数量、类型、层次、优化人员结构 |
|
人员使用计划 |
优化部门编制和人员结构、改善绩效、合理配置人员、加强岗位轮换 |
|
|
人员接续及升迁计划 |
确定后备人员数量、优化人员结构,提高绩效目标 |
|
|
人员培训开发计划 |
提高人员知识技能、明确培训数量及类别、提高绩效、改善工作作风和企业文化 |
|
|
薪酬激励计划 |
劳动供给增加、士气提高、绩效改善 |
|
|
劳动关系计划 |
降低非期望离职率、改善劳动关系、减少投诉和争议 |
|
|
退休解聘计划 |
降低人工成本、维护企业规范、改善人力资源结构 |
|
304.33KB
下载
358.65KB
下载
343.39KB
下载
478.12KB
下载
333.13KB
下载
323.05KB
下载
345.82KB
下载
471.77KB
下载
479.68KB
下载
379.37KB
下载
444.41KB
下载正确答案: D
答察解析: 首先根据题目信息可知,2022年至2023年时间跨度为1年以内,属于短期规划,D项正确,B、C两项错误;
其次,总体规划是指根据企业的发展战略、目标和任务,对规划期内企业人力资源开发和利用的总目标和配套政策的总体谋划和安排;
具体计划是指为了实现总体规划而进行的措施,包括人员补充计划、人员使用计划、人员接续及升迁计划、人员培训开发计划、薪酬激励计划等。根据题目信息“人员补充计划”可知属于具体计划,故E项正确。
正确答案: B
答察解析: 本题考查人力资源规划的内容。
B选项正确,劳动关系计划的目标有降低非期望离职率、改善劳动关系、减少投诉和争议等。故选B选项。
A选项错误,退休解聘计划的目标是降低人工成本、维护企业制度、改善人力资源结构等。
C选项错误,人员补充计划的目标是明确补充人员的数量、类型、层次,优化人员结构等。
D选项错误,人员使用计划的目标是优化部门编制和人员结构、改善绩效、合理配置人员、加强岗位轮换等。

正确答案: B
答察解析: 本题考查的是人力资源规划的内容。按照规划时间的长短,企业的人力资源规划可以分为短期规划、中期规划和长期规划,一般来说,短期规划是指1年或1年以内的规划,中期规划一般为1年以上5年以下的,长期规划是指时间跨度为5年或5年以上的规划。在本题当中,该企业集团制定人力资源规划的时间段为2019-2022年,属于1年以上5年以下的中期规划,因此选择B。
正确答案: C
答察解析: 选项A错误:总体规划的目标是提升企业绩效,增减人员数量、改善人员结构及素质、促进员工个人发展等。
选项B错误:人员补充计划的目标是明确补充人员的数量、类型、层次,优化人员结构等。
选项C正确:劳动关系计划的目标是降低非期望离职率、改善劳动关系、减少投诉和争议等。
选项D错误:退休解聘计划的目标是降低人工成本、维护企业制度、改善人力资源结构等。
企业人力资源规划的制定,一般包括以下四个步骤:
(一)收集信息,分析企业经营战略对人力资源的要求
1、人力资源信息
(1)企业内部信息(来自企业内部、企业可控的信息)
企业发展战略、经营计划、人力资源现状(包括:员工数量和构成、员工使用 情况、教育培训情况、离职率和流动性等。)
(2)企业外部信息的内容(来自企业外部,企业不可控的信息)
宏观经济形势和行业经济形势、技术发展趋势、产品市场竞争状况、劳动力市场供求状况、人口和社会发展趋势、政府管制等、
(二)进行人力资源需求与供给预测
1、力资源需求预测:主要是根据企业的发展战略规划和本企业的内外部条件选择预测技术,然后对人力资源需求的数量、质量和结构进行预测。
2、人力资源供给预测:
(1)内部供给预测:根据现有人力资源及其未来变动情况,确定未来所能提供的人员数量和质量。
(2)外部供给预测:对外部人力资源供给进行预测,确定未来可能的各类人员供给状况。
(三)制订人力资源总体规划和各项具体计划
制定人力资源总体规划主要体现在三个方面:人力资源数量规划;人力资源素质规划;人力资源结构规划
(四)人力资源规划实施与效果评价
1、在人力资源规划实施过程中,要加强监督、检查和控制。
2、规划实施后,还要对结果进行汇总和评价,积累经验,以指导将来的人力资源规划工作。
(一)人力资源需求预测
1、人力资源需求预测的影响因素
(1)企业未来某个时期的生产经营任务及其对人力资源的要求;
(2)预期的员工流动率及由此引起的职位空缺规模;
(3)企业生产技术水平的提高和组织管理方式的变革对人力资源需求的影响;
(4)企业提高产品或服务质量或进入新市场的决策对人力资源需求的影响;
(5)企业的财务资源对人力资源需求的约束。
2、人力资源需求预测的方法:
(1)管理人员判断法:由企业的各级管理人员,根据自己工作中的经验和对企业未来业务量增减情况的直觉考虑,自下而上地确定未来所需人员的方法。
适用:短期预测
(2)德尔菲法:由有经验的专家依赖自己的知识、经验和分析判断能力,对企业的人力资源需求进行直觉判断与预测。专家可以是来自基层的管理人员或有经验的员工、中高层管理者,既可以企业内部,也可以是企业外请的。
优点:该方法是在每位专家均不知除自己以外的其他专家的任何情况下进行的,避免了彼此身份地位的差别、人际关系以及群体压力等因素对意见表达的影响,充分发挥了各位专家的作用,集思广益,预测的准确度相对较高,因此应用比较广泛。
(3)转换比率分析法:根据历史数据,把企业未来的业务活动转化为人力资源需求的预测方法。
①根据过去的业务活动量水平,计算出每一业务活动量所需人员的相应增量;
②再根据计算出的比例关系,把未来的业务活动增量折算成总的人员需求增量;
③最后把总的人员需求量按比例折算成各类人员的需求量。
(4)一元回归分析法:根据数学中的回归原理对企业的人力资源需求进行预测。
关键:找出与人力资源需求高度相关的变量
公式:y=a+bx
X:自变量;y:因变量,即要预测的变量;a、b为回归系数。
(二)人力资源供给预测
1、人力资源内部供给预测
|
预测方法 |
内容 |
|
人员核查法 |
通过对现有企业内部人力资源数量、质量、结构和在各职位上的分布状况进行核查,确切掌握人力资源拥有量及其利用潜力,在此基础上,评价当前不同种类员工的供应状况,确定晋升和岗位轮换的人选,确定员工特定的培训或发展项目的需求,帮助员工确定职业开发计划与职业设计。 适用:短期的人力资源拥有量预测。 |
|
管理人员接续计划法 |
主要是对某一职务可能的人员流入量和流出量进行估计。 ①人员流入量:本部门可提升的人员和外部门提升上来人员和新招聘的人员 ②人员流出量:提升、退休、辞职、解聘、降职的人员等。 公式:某职位内部人力资源供给量=现职人员数量+可能的人员流入量+可能的人员流出量 适用:对管理人员和工程技术人员的供给预测 |
|
马尔可夫 模型法 |
指用来预测具有时间间隔(如1年)的时间点上,各类人员分布状况的方法。 基本思路:找出企业过去在某两个职务或岗位之间的人事变动的规律,以此推测未来企业中这些职务或岗位的人员状况。 |
2、人力资源外部供给预测
影响企业外部人力资源供给的因素:
(1)本地区的人口总量与人力资源供给率。
(2)本地区的人力资源的总体构成。
(3)宏观经济形势和失业率预期。
(4)本地区劳动力市场的供求状况。
(5)本行业劳动力市场供求状况,包括:本行业劳动力的平均价格、与外地市场比较的相对价格、当地的物价指数等。
(6)职业市场状况。
人力资源规划:指企业根据发展战略、目标和任务的要求,科学地预测与分析企业在不断变化的环境中人力资源的需求和供给状况,并据此制定必要的人力资源政策和措施,以确保企业的人力资源与企业的发展战略、目标和任务在数量、质量、结构等方面保持动态平衡的过程 。
1、按照规划的时间长短,分为:短期规划、中期规划、长期规划
(1)短期规划:1年或1年内的规划
(2)中期规划:1-5年的规划
(3)长期规划:5年或5年以上的规划
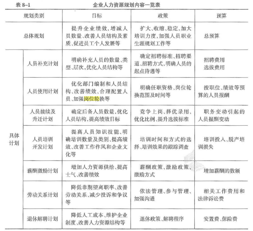
2、按照规划的性质,分为:总体规划、具体计划
(1)总体规划:根据企业发展战略、目标和任务,对规划期内企业人力资源开发和利用的总目标和配套政策的总体谋划与安排。
(2)具体计划:为实现企业人力资源的总体规划,而对企业人力资源各方面具体工作制订工作方案与措施,具体包括:人员补充计划、人员使用计划、人员接续及升迁计划、人员培训开发计划、薪酬激励计划等。
企业人力资源规划内容:
|
计划类别 |
目标 |
|
|
总体规划 (从企业整体出发) |
提升企业绩效,增减人员数量、改善人员结构及素质、促进员工个人发展 |
|
|
具体规划 |
人员补充计划 |
明确补充人员的数量、类型、层次、优化人员结构 |
|
人员使用计划 |
优化部门编制和人员结构、改善绩效、合理配置人员、加强岗位轮换 |
|
|
人员接续及升迁计划 |
确定后备人员数量、优化人员结构,提高绩效目标 |
|
|
人员培训开发计划 |
提高人员知识技能、明确培训数量及类别、提高绩效、改善工作作风和企业文化 |
|
|
薪酬激励计划 |
劳动供给增加、士气提高、绩效改善 |
|
|
劳动关系计划 |
降低非期望离职率、改善劳动关系、减少投诉和争议 |
|
|
退休解聘计划 |
降低人工成本、维护企业规范、改善人力资源结构 |
|
1、人力资源需求预测的影响因素
(1)企业未来某个时期的生产经营任务及其对人力资源的要求;
(2)预期的员工流动率及由此引起的职位空缺规模;
(3)企业生产技术水平的提高和组织管理方式的变革对人力资源需求的影响;
(4)企业提高产品或服务质量或进入新市场的决策对人力资源需求的影响;
(5)企业的财务资源对人力资源需求的约束。
2、人力资源需求预测的方法:
(1)管理人员判断法:由企业的各级管理人员,根据自己工作中的经验和对企业未来业务量增减情况的直觉考虑,自下而上地确定未来所需人员的方法。
适用:短期预测
(2)德尔菲法:由有经验的专家依赖自己的知识、经验和分析判断能力,对企业的人力资源需求进行直觉判断与预测。专家可以是来自基层的管理人员或有经验的员工、中高层管理者,既可以企业内部,也可以是企业外请的。
优点:该方法是在每位专家均不知除自己以外的其他专家的任何情况下进行的,避免了彼此身份地位的差别、人际关系以及群体压力等因素对意见表达的影响,充分发挥了各位专家的作用,集思广益,预测的准确度相对较高,因此应用比较广泛。
(3)转换比率分析法:根据历史数据,把企业未来的业务活动转化为人力资源需求的预测方法。
①根据过去的业务活动量水平,计算出每一业务活动量所需人员的相应增量;
②再根据计算出的比例关系,把未来的业务活动增量折算成总的人员需求增量;
③最后把总的人员需求量按比例折算成各类人员的需求量。
(4)一元回归分析法:根据数学中的回归原理对企业的人力资源需求进行预测。
关键:找出与人力资源需求高度相关的变量
公式:y=a+bx
X:自变量;y:因变量,即要预测的变量;a、b为回归系数。
1、人力资源内部供给预测
|
预测方法 |
内容 |
|
人员核查法 |
通过对现有企业内部人力资源数量、质量、结构和在各职位上的分布状况进行核查,确切掌握人力资源拥有量及其利用潜力,在此基础上,评价当前不同种类员工的供应状况,确定晋升和岗位轮换的人选,确定员工特定的培训或发展项目的需求,帮助员工确定职业开发计划与职业设计。 适用:短期的人力资源拥有量预测。 |
|
管理人员接续计划法 |
主要是对某一职务可能的人员流入量和流出量进行估计。 ①人员流入量:本部门可提升的人员和外部门提升上来人员和新招聘的人员 ②人员流出量:提升、退休、辞职、解聘、降职的人员等。 公式:某职位内部人力资源供给量=现职人员数量+可能的人员流入量+可能的人员流出量 适用:对管理人员和工程技术人员的供给预测 |
|
马尔可夫 模型法 |
指用来预测具有时间间隔(如1年)的时间点上,各类人员分布状况的方法。 基本思路:找出企业过去在某两个职务或岗位之间的人事变动的规律,以此推测未来企业中这些职务或岗位的人员状况。 |
2、人力资源外部供给预测
影响企业外部人力资源供给的因素:
(1)本地区的人口总量与人力资源供给率。
(2)本地区的人力资源的总体构成。
(3)宏观经济形势和失业率预期。
(4)本地区劳动力市场的供求状况。
(5)本行业劳动力市场供求状况,包括:本行业劳动力的平均价格、与外地市场比较的相对价格、当地的物价指数等。
(6)职业市场状况。
拒绝盲目备考,加学习群领资料共同进步!

免费听
槐俊升
应试性强,讲的细,效果好
主讲:中级金融,中级经济基础知识
经济师大神级培训讲师,学员口中YYDS的经济师老师,母题班研究者,培训经验十余年

免费听
葛广宇
记忆魔术师
主讲:初级会计实务,中级财务管理,财务成本管理,中级经济基础知识,初级经济基础知识
副教授,管理学(会计学方向)博士在读、注册会计师,会计师职称。擅长以案例、关键词导向式的教学方法,归纳总结关联考点考点,讲解细致,适合零基础考生,学员称其为“记忆魔术师”。

免费听
郑伟
经济学男神
主讲:中级工商管理,高级经济实务工商管理
德国科隆大学经济学博士,就职于北京外国语大学国际教育学院,双语经济学教师。本人学识渊博,底蕴深厚。课堂富有激情,能带动学员学习思维,幽默风趣的大叔型魅力男神。

免费听
王鑫鑫
资深人力资源管理专家
主讲:中级人力资源管理
山东大学MBA,多年从事人力资源管理师一级培训,丰富专业实践教学经验。

免费听
徐雨光
授课专业,易理解,举例形象
主讲:初级个人理财,中级金融
美国经济学硕士。任职于某高校金融系,主要教学及研究方向为投资理财,教学经验丰富,专业功底深厚,对热点考点把握准确,讲课生动有趣,深入浅出。

免费听
陈肖
主讲:中级人力资源管理
中国人民大学硕士、中级经济师、曾就职于500强企业从事管理相关工作。
专业智能,高效提分
章节练习
章节专项突破
进入做题
精选试题
省时高效精选
进入做题
模拟考场
海量题免费做
进入做题
考前点题
高效锁分72小时
进入做题
每日一练
每天进步一点点
进入做题
历年真题
真题实战演练
进入做题
易错题
精选高频易错题
进入做题
模考大赛
同场闯关做题
进入做题
APP刷题神器
模考大赛
考点打卡
做题闯关

扫描二维码 下载233网校APP刷题
微信扫码关注公众号
获取更多考试资料