资料中心 > 证券从业 > 证券市场基本法律法规 > 2026年《证券市场基本法律法规》数字考点汇总.pdf

2026年《证券市场基本法律法规》数字考点汇总.pdf

1.54MB 下载数:3 更新时间:2026-01-30

简介:

精选近3年真题中重复出现的核心考点,帮助考生掌握命题规律,聚焦高频重点,提升复习效率。

  • 2026年《证券市场基本法律法规》数字考点汇总.pdf-图片1

    2026年《证券市场基本法律法规》数字考点汇总

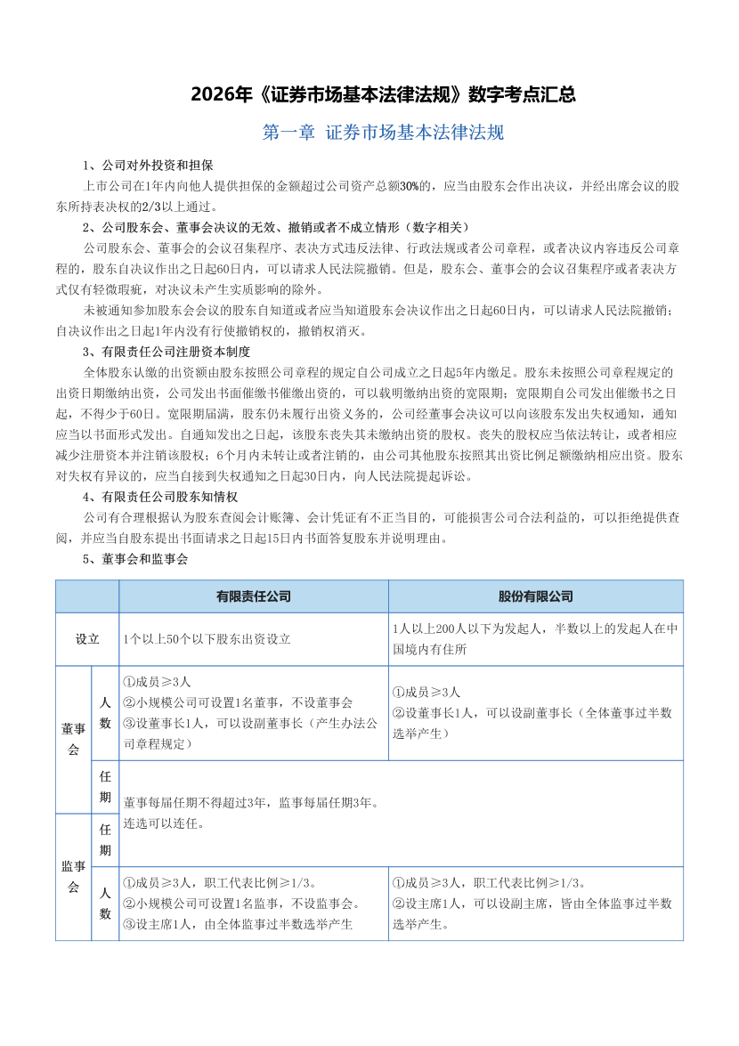
    第一章 证券市场基本法律法规

    1、公司对外投资和担保

    上市公司在1年内向他人提供担保的金额超过公司资产总额30%的,应当由股东会作出决议,并经出席会议的股

    东所持表决权的2/3以上通过。

    2、公司股东会、董事会决议的无效、撤销或者不成立情形(数字相关)

    公司股东会、董事会的会议召集程序、表决方式违反法律、行政法规或者公司章程,或者决议内容违反公司章

    程的,股东自决议作出之日起60日内,可以请求人民法院撤销。但是,股东会、董事会的会议召集程序或者表决方

    式仅有轻微瑕疵,对决议未产生实质影响的除外。

    未被通知参加股东会会议的股东自知道或者应当知道股东会决议作出之日起60日内,可以请求人民法院撤销;

    自决议作出之日起1年内没有行使撤销权的,撤销权消灭。

    3、有限责任公司注册资本制度

    全体股东认缴的出资额由股东按照公司章程的规定自公司成立之日起5年内缴足。股东未按照公司章程规定的

    出资日期缴纳出资,公司发出书面催缴书催缴出资的,可以载明缴纳出资的宽限期;宽限期自公司发出催缴书之日

    起,不得少于60日。宽限期届满,股东仍未履行出资义务的,公司经董事会决议可以向该股东发出失权通知,通知

    应当以书面形式发出。自通知发出之日起,该股东丧失其未缴纳出资的股权。丧失的股权应当依法转让,或者相应

    减少注册资本并注销该股权;6个月内未转让或者注销的,由公司其他股东按照其出资比例足额缴纳相应出资。股东

    对失权有异议的,应当自接到失权通知之日起30日内,向人民法院提起诉讼。

    4、有限责任公司股东知情权

    公司有合理根据认为股东查阅会计账簿、会计凭证有不正当目的,可能损害公司合法利益的,可以拒绝提供查

    阅,并应当自股东提出书面请求之日起15日内书面答复股东并说明理由。

    5、董事会和监事会

    有限责任公司 股份有限公司

    设立 1个以上50个以下股东出资设立 1人以上200人以下为发起人,半数以上的发起人在中

    国境内有住所

    董事

    ①成员≥3人

    ②小规模公司可设置1名董事,不设董事会

    ③设董事长1人,可以设副董事长(产生办法公

    司章程规定)

    ①成员≥3人

    ②设董事长1人,可以设副董事长(全体董事过半数

    选举产生)

    期 董事每届任期不得超过3年,监事每届任期3年。

    连选可以连任。

    监事

    ①成员≥3人,职工代表比例≥1/3。

    ②小规模公司可设置1名监事,不设监事会。

    ③设主席1人,由全体监事过半数选举产生

    ①成员≥3人,职工代表比例≥1/3。

    ②设主席1人,可以设副主席,皆由全体监事过半数

    选举产生。

查看全文,请先下载后再阅读

*本资料内容来自233网校,仅供学习使用,严禁任何形式的转载