中级注册安全工程师管理第一章「安全生产管理基本理论」每年考核3-15分,第三节:安全心理与行为,考核1分。
【试题/真题免费刷】【模考大赛】【免费备考资料】【下载233网校APP】
☟☟ 立即扫码,进注安《管理》新课带学营 ☟☟

1、某企业员工在工作中表现为性情不稳定、易冲动、情绪起伏波动很大,思维、言语、动作都具有很高的灵活性,情感易产生也易变化。在一次工作中该员工对设备的急停按钮产生了强烈的兴趣,在趁班组长不注意时偷偷地按下了急停按钮,最终导致了一起生产安全事故。下列关于这名员工的说法中,正确的是( )。
A.这名员工的性格为攻击型性格
B.这名员工的气质类型在交通事故发生率中排行第二
C.这名员工在导致事故时的心理为侥幸心理
D.这名员工导致事故时的心理状态,在特定的情况下可能表现为争强好胜,大度、不认输
B选项正确:思维、言语、动作都具有很高的灵活性,情感易产生也易变化,这说明该员工的气质类型为多血质,多血质在交通事故发生率中排行第二。
C选项错误:这名员工在导致事故时的心理为好奇心理。
D选项错误:在特定的情况下可能表现为争强好胜,大度、不认输为骄傲好胜心理。
2、周某是一个具有10年工龄的机械工,在日常工作中经常以“老师傅”自居,对公司组织的安全培训也是经常缺席。某天准备进行零件加工时,看到车床上摆放着昨天使用后随手丢弃在此的小锤,而周某看到后心存侥幸,没有处理就操作设备进行工作。班组安全员巡检时发现该情况,要求周某立即停止作业,将小锤放至指定的工具放置区,周某一边操作一边说道“来回太远了耽误时间,我这看着呢,出不了事!”依据周某的行为表现,周某不存在的心理是( )。
A.侥幸心理
B.省能心理
C.凑兴心理
D.骄傲、好胜心理
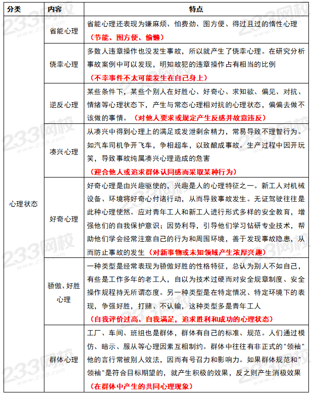
省能心理:来回太远所以不处理,怕费劲、嫌麻烦;
骄傲、好胜心理:自认为技术过硬而对安全规章制度、安全操作规定持无所谓态度。
凑兴心理:凑兴心理是人在社会群体中产生的一种人际关系的心理反应,多见于精力旺盛、能量有余而又缺乏经验的青年人。从凑兴中得到心理上的满足或发泄剩余精力,常易导致不理智行为。如汽车司机争开飞车,争相超车,以致酿成事故的为数不少。题干周某的表现不存在凑兴心理。
故本题C选项错误,选项ABD正确。

3、某公司在加强员工职业心理健康管理的活动中,对员工进行了心理辅导和访谈。访谈过程中员工提出,希望得到表扬和认可,这种行为会使人感到自己有价值、有能力,能够产生积极的工作热情。该公司员工提出的这种想法体现了美国心理学家马斯洛层次需求理论()。
A.第一层次需求
B.第二层次需求
C.第三层次需求
D.第四层次需求
二是安全需要,包括对结构、秩序和可预见性及人身安全等的要求,其主要目的是降低生活中的不确定性;
三是归属与爱的需要,随着生理需要和安全需要的实质性满足,个人以归属与爱的需要作为其主要内驱力;
四是尊严需要,既包括社会对自己能力、成就等的承认,又包括自己对自己的尊重。
五是自我实现需要,最高层需要,实现自身的理想、抱负,发挥个人最大能力等。
本题中希望得到表扬和认可符合尊严需要的内容。
故本题D选项符合题意,选项ABC错误。
4、一运输工在运输中已发现轨道内一松动铁桩碰了他的车子,但他懒于处理,只向别人交代了一下,在他第二次运输作业中因此桩造成翻车事故,恰好伤害了自己。该事件体现了与安全密切相关心理状态中的( )。
A.侥幸心理
B.省能心理
C.好奇心理
D.凑兴心理
5、发生异常时作业人员直接伸手到机器中检查,致使被转轮卷入,此类人为失误属于( )。
A.感知差错
B.行为差错
C.主观差错
D.判断、决策差错
6、在某建筑施工现场,工人李某是一名年轻的架子工。某天,工友们在休息时闲聊,有人提议看谁能在不采取任何安全措施的情况下,最快爬到一个较高的脚手架平台上。李某平时就好面子,为了在工友面前表现自己的勇敢和敏捷,明知高处作业必须系挂安全带和采取其他安全措施,不顾危险贸然接受了挑战。当他快速攀爬时,脚下一滑,瞬间失去平衡,从高处坠落,最终不幸身亡。下列心理状态中( )是诱导上述事故发生的重要因素。
A.逆反心理
B.侥幸心理
C.凑兴心理
D.好奇心理
从凑兴中得到心理上的满足或发泄剩余精力,常易导致不理智行为。
如汽车司机争开飞车,争相超车,以致酿成事故的为数不少。
题干中李某原本清楚安全规定,但在当时的凑兴心理驱使下,做出了极其危险的行为,导致了这起惨痛的事故。
凑兴心理举例:比如在朋友聚会时,有人提议比赛喝酒,一些人可能会为了凑兴而过量饮酒,从而对身体造成严重伤害。
故本题C选项符合题意,选项ABD说法错误。
7、人为失误是导致事故发生的重要原因,人为失误主要表现在人感知环境信息方面的差错、信息刺激人脑,人脑处理信息并作出决策的差错、行为差错等方面。下列关于人为失误的说法中,错误的是()。
A.环境照明、眩光等情况使人产生错觉属于感知差错
B.高空作业由于分辨不出方向或方位发生错误行为属于判断差错
C.在作业中忘记了机器的操作规程导致事故属于判断、决策差错
D.发生异常时作业人员直接伸手到机器中检查导致被转轮卷入属于行为差错
如高空作业、井下作业由于分辨不出方向或方位发生错误行为;
低速和超速运转机器易使人麻痹,发生异常时作业人员直接伸手到机器中检查,致使被转轮卷入等。
故B选项属于行为差错。
选项ACD说法正确。
8、生产过程中因开玩笑,导致事故属于( )造成的危害。
A.省能心理
B.逆反心理
C.好奇心理
D.凑兴心理
A项,省能心理是指人类在同大自然的长期斗争和生活中养成了一种心理习惯,总是希望以最小的能量(或者说付出)获得最大效果。
B项,逆反心理是指在某些条件下,某些个别人在好胜心、好奇心、求知欲、偏见、对抗、情绪等心理状态下,产生与常态心理相对抗的心理状态,偏偏去做不该做的事情。
C项,好奇心理是由兴趣驱使的,兴趣是人的心理特征之一。
D项,凑兴心理是人在社会群体中产生的一种人际关系的心理反应,多见于精力旺盛、能量有余而又缺乏经验的青年人。从凑兴中得到心理上的满足或发泄剩余精力,常易导致不理智行为。如汽车司机争开飞车,争相超车,以致酿成事故的为数不少。生产过程中因开玩笑,导致事故纯属凑兴心理造成的危害。
9、人的心理状态对交通安全隐患的影响非常重要,不同气质类型的司机交通事故发生率不同,下列气质类型被认为是“马路第一杀手”的是( )。
A.多血质
B.黏液质
C.抑郁质
D.胆汁质
故D选项正确,选项ABC错误。

10、某滑石矿运输工人不懂爆破知识,为了紧急出矿,觉得发生事故是小概率事件,便冒险进行爆破作业,结果发生事故,当场被炸死。下列关于该工人的心理状态的描述正确的是( )。
A.省能心理
B.侥幸心理
C.逆反心理
D.群体心理
11、美国心理学家马斯洛将人的需要按其强度的不同排列成5个等级层次,促进社会的发展进步,企业在改造和提升管理方面采取了多样化措施,下列措施中属于满足员工安全需要的有( )
A.为员工提供情绪发泄室
B.完善各车间安全防护设施,提升防护水平
C.定期开展安全生产教育培训,提升员工安全操作技能
D.开展安全生产先进个人评比活动
E.组织全体员工开展火灾逃生应急演练
二是安全需要,包括对结构、秩序和可预见性及人身安全等的要求,其主要目的是降低生活中的不确定性;
三是归属与爱的需要,随着生理需要和安全需要的实质性满足,个人以归属与爱的需要作为其主要内驱力;
四是尊严需要,既包括社会对自己能力、成就等的承认,又包括自己对自己的尊重;
五是自我实现,是指人的潜力、才能和天赋的持续实现。
A选项属于生理需要
B、C、E选项属于安全需要
D选项属于尊严需要
12、某市医药集团组织对人员行为和影响安全绩效的心理状态进行了统计调查,对统计调查出的安全心理状态进行分类汇总,能够用于企业提升安全绩效的心理状态有()。
A.省能心理
B.好奇心理
C.侥幸心理
D.冒险心理
E.群体心理
群体心理。如果群体规范和"领袖"是符合目标期望的,就产生积极的效果,反之则产生消极效果。若使安全作业规程真正成为群体规范,且有"领袖"的积极履行,就会使规程得到贯彻。许多情况下,违反规程的行为无人反对,或有人带头违反规程,这个群体的安全状况就不会好。应该利用群体心理,形成良好的规范,使少数人产生从众行为,养成安全生产的习惯。
故本题选择B、E,选项A、C、D为干扰项。
13、在一个新项目的启动过程中,员工可能会对新的设备、工艺和操作方式感到好奇和兴奋。因此,企业需要采取措施来引导员工的好奇心,确保他们在探索和学习新事物的同时,始终保持对安全规定的遵守。某企业新引进虚拟现实技术,模拟了各种常见的生产安全事故场景,让员工亲身体验并了解事故发生的原因、过程和后果。通过这种方式,员工们对于安全操作规程和设备维护保养有了更深入的了解和认识,同时也激发了他们对于安全生产的好奇心和探索欲望。以下哪些措施是利用好奇心理从而提升企业员工安全生产建设的()。
A.引入新奇的安全生产设备和工具,激发员工的好奇心和兴趣,让他们主动了解和使用这些设备和工具
B.针对新引进技术开展安全生产知识竞赛或趣味活动,利用竞争和娱乐的方式,激发员工对于安全生产知识的兴趣和好奇心
C.强化班组建设和管理,通过班组内部的交流和互动,形成一种相互支持和监督的群体心理模式,提高员工的安全意识和行为规范
D.针对新引进技术提供安全培训和技能提升课程,让员工了解更多关于安全生产的理论和实践知识,满足他们的求知欲
E.加强员工之间的交流和沟通,鼓励员工分享新技术的安全生产的经验和知识,形成一种群体学习和创新的氛围,促进安全生产工作的不断提升
群体心理:许多情况下,违反规程的行为元人反对,或有人带头违反规程,这个群体的安全状况就不会好。应该利用群体心理,形成良好的规范,使少数人产生从众行为,养成安全生产的习惯。
CE选项利用的是群体心理。

更多2026年中级注册安全工程师考试备考资料,可以在233网校免费下载。
别让未知成为拦路虎!中级注册安全工程师模考大赛:一场让命题人“破防”的硬核演练!由233网校助教+授课老师出题(每月模考主题不一样),你的模考,不止于“分数”,这场模考不是普通练习,而是1:1还原真实考试的“战场推演”!
试题不够刷?注安V1题库体验版会员免费领!
1、新用户专属好礼:30天V1体验版题库会员
233网校向新用户开放30天V1题库体验版会员免费领,只要您是233网校的新用户,首次注册即可领取30天V1题库体验版会员,可开放100%章节题库。
【☟☟233网校新用户,注册即可领取30天V1题库体验版会员☟☟】
2、首次登录233网校APP:7天V1体验版题库会员
首次登录233网校APP,即可领取7天V1体验版题库会员。233网校APP题库提供每日一练、章节习题、模拟试题、历年真题、知识点打卡、模考大赛、答题闯关等丰富的刷题活动,欢迎您下载体验!
【☟☟扫码下载安装233网校APP☟☟】
3、活动赠送奖励:1-7天V1体验版题库会员
233网校定期举行丰富的答题活动,每个活动可获得1-7天V1体验版题库会员,累积下来可以获得30天V1体验版题库会员,相当于每个月都免费送您V1体验版题库会员呢。
活动入口>>【模考大赛】【答题闯关(3/7天)】【考点打卡(3/7天)】【组队打卡3/6/9天】





























