系统维护管理考点解析
系统维护管理介绍
一、基本要求
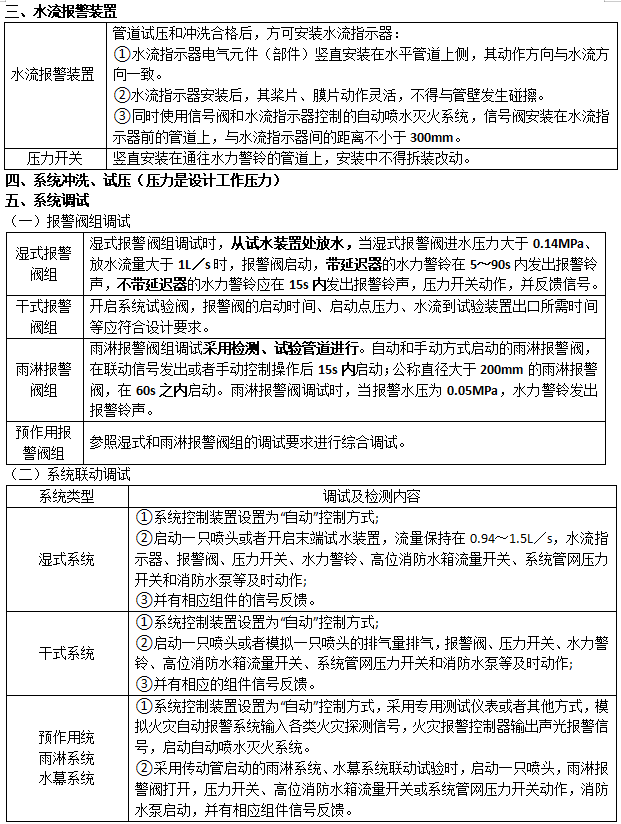
二、每日检查维护内容(水源控制阀、雨淋报警阀外观检查、冬季储水设备的房间检查,室温不低于5℃)
三、每周检查维护内容
每周应对消防水泵和备用动力进行一次启动试验。当消防水泵为自动控制启动时,应每周模拟自动控制的条件启动运转一次。
四、每月检查维护内容【规定的点与自喷基本相同】
五、每季检查维护内容【应对系统进行一次放水试验】
六、每年检查维护内容【规定的点与自喷基本相同】
自动喷水灭火系统周期维护
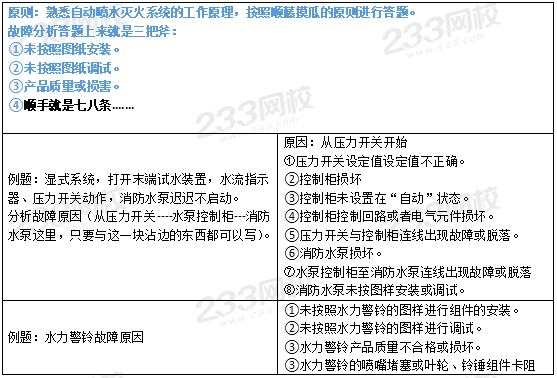
二、自动喷水灭火系统常见故障分析
1.39MB
下载
2.02MB
下载
1.41MB
下载
2.80MB
下载
3.61MB
下载
5.28MB
下载
2.05MB
下载
1.70MB
下载
2.20MB
下载
712.06KB
下载
265.12KB
下载
360.46KB
下载正确答案: A
答察解析: 根据《水喷雾灭火系统技术规范》GB 50219—2014
10.0.6—1,每月应检查电磁阀并进行启动试验,动作失常时应及时更换,A选项正确;
10.0.5,每周应对消防水泵和备用动力进行一次启动试验。当消防水泵为自动控制启动时,应每周模拟自动控制的条件启动运转一次,B选项错误;
10.0.4—1,每日应对水源控制阀、雨淋报警阀进行外观检查,阀门外观应完好,启闭状态应符合设计要求,C选项错误;
10.0.6—2,每月应检查手动控制阀门的铅封、锁链,当有破坏或损坏时应及时修理更换,D选项正确;
10.0.7—1,每季度应对系统进行一次放水试验,检查系统启动、报警功能以及出水情况是否正常,E选项错误。本题答案为AD。
正确答案: C
答察解析: 当采用火灾自动报警系统控制雨淋报警阀时,消防水泵应由火灾自动报警系统、消防水泵出水干管上设置的压力开关、高位消防水箱出水管上的流量开关和报警阀组压力开关直接自动启动。A项是由火灾自动报警系统直接启动。
消防水泵除具有自动控制启动方式外,还应具备:消防控制室(盘)远程控制(要求水泵控制柜在自动状态,C不能启动);消防水泵房现场应急操作(与水泵控制柜状态无关,D可启动)。
正确答案: C
答察解析: 自动滴水阀漏水故障原因分析:①产品存在质量问题;②安装调试或者平时定期试验、实施灭火后,没有将系统侧管内的余水排尽;③雨淋报警阀隔膜球面中线密封处因施工遗留的杂物、不干净消防用水中的杂质等导致球状密封面不能完全密封,故C错误。本题答案为C。
正确答案: B
答察解析: A选项正确,根据《水喷雾灭火系统技术规范》8.3.14 管道的安装应符合:管道支、吊架与末端水雾喷头之间的距离不宜大于0.5m。
B选项错误,4.0.2 水雾喷头的选型应符合: 扑救电气火灾,应选用离心雾化型水雾喷头。
C选项正确,8.3.10 压力开关的引出线应用防水套管锁定。
D选项正确,8.4.8 自动和手动方式启动的雨淋报警阀应在15s之内启动;公称直径大于200mm的雨淋报警阀调试时,应在60s之内启动,雨淋报警阀调试时,当报警水压为0.05MPa时,水力警铃应发出报警铃声。
拒绝盲目备考,加学习群领资料共同进步!

免费听
黄明峰
封“神”级老师
主讲:消防安全技术综合能力,消防安全技术实务,消防安全技术综合能力,消防安全案例分析,安全生产技术基础
主要从事一级消防工程师、中级安全工程师等考试培训。

免费听
程一波
直播女神
主讲:消防安全技术综合能力,消防安全技术实务,消防安全技术综合能力
吉林大学建筑工程技术专业,一级消防工程师,消防安全与管理项目相关负责人。

免费听
侯跃
主讲:消防安全案例分析,消防安全案例分析,基础知识,中级技能,中级实操
国家一级注册消防工程师、一级注册建造师,富有现场施工经验,授课风格化繁为简、深入浅出、通俗易懂!

免费听
黄明峰
封“神”级老师
主讲:消防安全技术综合能力,消防安全技术实务,消防安全技术综合能力,消防安全案例分析,安全生产技术基础
主要从事一级消防工程师、中级安全工程师等考试培训。
专业智能,高效提分
章节练习
章节专项突破
进入做题
精选试题
省时高效精选
进入做题
模拟考场
海量题免费做
进入做题
考前点题
高效锁分72小时
进入做题
每日一练
每天进步一点点
进入做题
历年真题
真题实战演练
进入做题
易错题
精选高频易错题
进入做题
模考大赛
同场闯关做题
进入做题
APP刷题神器
模考大赛
考点打卡
做题闯关

扫描二维码 下载233网校APP刷题
微信扫码关注公众号
获取更多考试资料