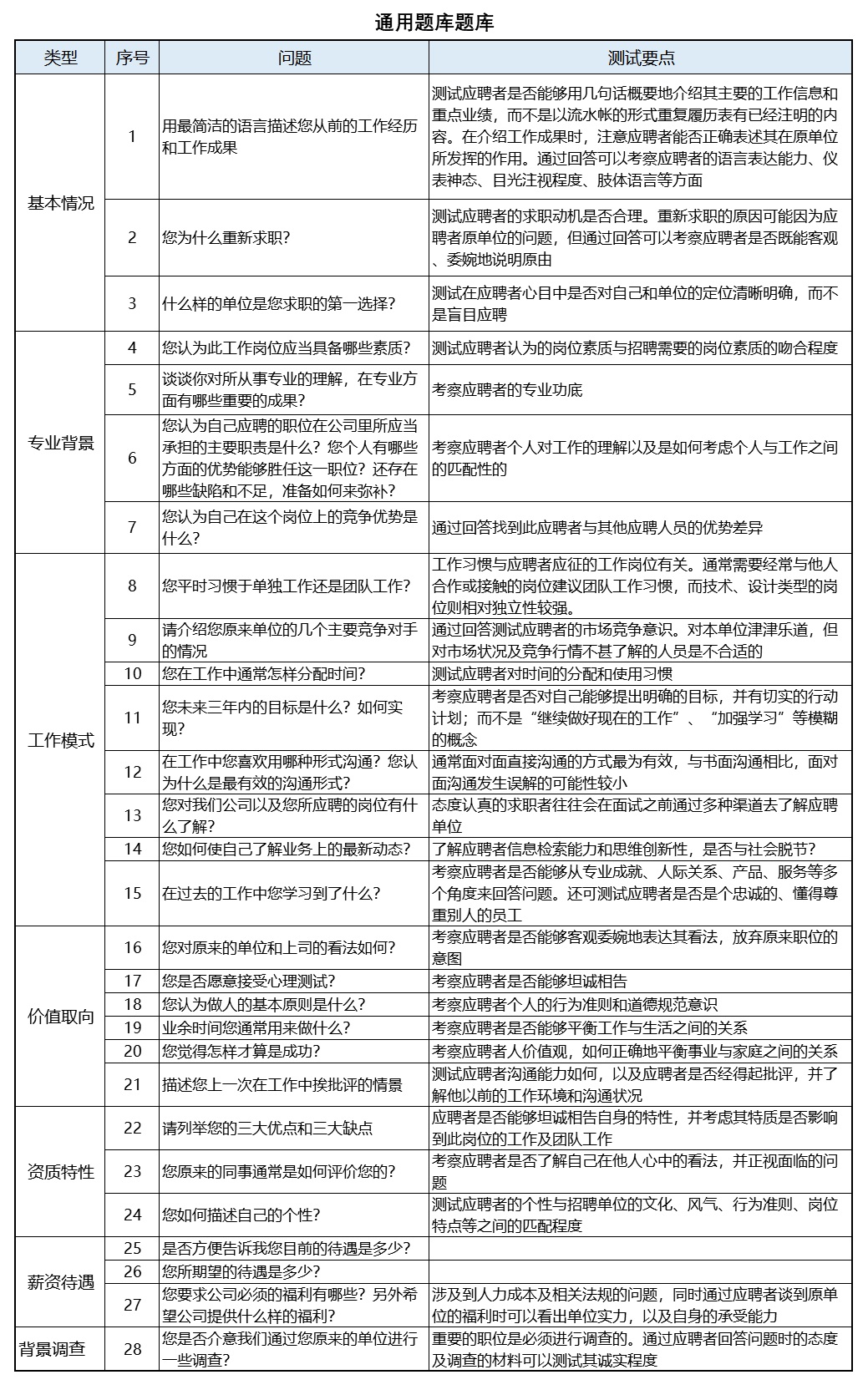
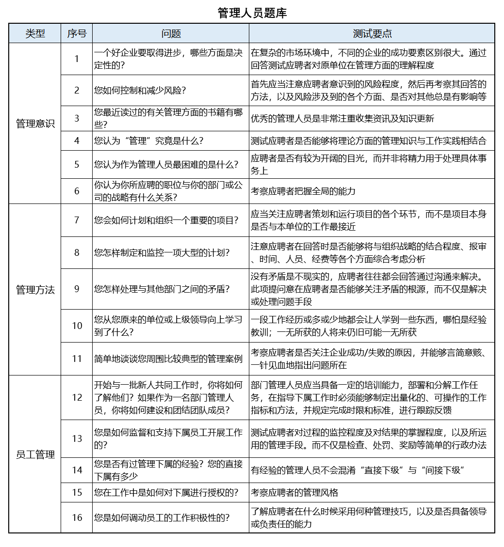
面试就像谈恋爱,双方需要看对眼。因此适度使用技巧,但不能过度包装,小编作为招聘老鸟,经历过无数场招聘面试,有中基层岗位,也有高端职位,有一对一面试,也有群面。作为面试官,招聘是有话术和技巧的,在招聘中如果没有掌握好技巧,那就是在瞎聊天,下面给大家分享海量的面试题目,可以说是非常全面的啦!建议大家收藏起来,以备不时之需。




说明:心理测试的成绩没有绝对的意义,只作为综合测试的补充及参考,便于在同等条件下选择更加合适的人员。
相关推荐:
2020上半年人力资源管理师不知道怎么复习,没有把握通过考试?来233网校学习,233网校助你轻松取证>>
