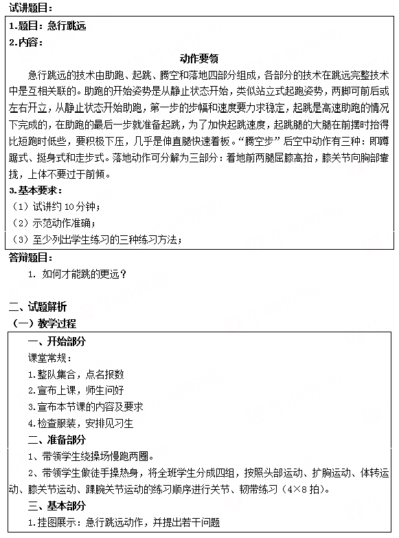
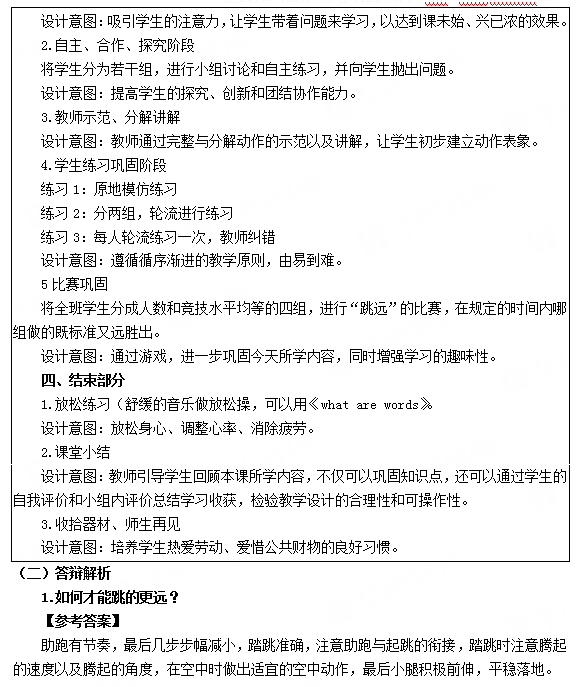
2018下半年小学体育教师资格证面试真题:急行跳远


申明:本文真题及解析来源于网络,仅供考生学习参考之用,如有侵权,请联系删除!
下载233网校APP,可下载教师资格证面试真题、教案、简案模板等面试资料,扫描文章底部二维码即可下载233网校APP。
真题推荐:2018下半年中学面试真题汇总|小学面试真题汇总|幼儿面试真题汇总
通关秘籍:教师资格证面试如何快速通关?233网校讲师将面试情景还原,助你一举攻下“结构化面试+试讲+答辩”三大内容,实战通关!免费体验>>
2018下半年小学体育教师资格证面试真题:急行跳远


申明:本文真题及解析来源于网络,仅供考生学习参考之用,如有侵权,请联系删除!
下载233网校APP,可下载教师资格证面试真题、教案、简案模板等面试资料,扫描文章底部二维码即可下载233网校APP。
真题推荐:2018下半年中学面试真题汇总|小学面试真题汇总|幼儿面试真题汇总
通关秘籍:教师资格证面试如何快速通关?233网校讲师将面试情景还原,助你一举攻下“结构化面试+试讲+答辩”三大内容,实战通关!免费体验>>
责编:oyjl
