简介:
2025年一级造价工程师《技术与计量(公路交通)》考前必看30条
002025 年一级造价工程师《技术与计量(公路交通)》考前必看 30 条
第 1 章 概述(约 3 分)
第 1条:公路工程按技术等级划分
公路等级 特点 年平均日设计交通量(小客车)
高速 专供汽车分向、分车道行驶,全部控制出入,多车道 >15000 辆
一级 供汽车分向、分车道行驶,根据需要控制出入,多车道 >15000 辆
二级 供汽车行驶,双车道 5000~15000 辆
第 2 章 工程地质、水文与气象(约 6 分)
第 2条:岩石的分类
按成因分类 内容 类型
岩浆岩 岩浆冷凝形成;
无层理、产状复杂·
花岗岩、正长岩、闪长岩、花岗斑岩、闪长斑岩、
辉绿岩、玄武岩、流纹岩、安山岩、火山碎屑岩、
火山凝灰岩
沉积岩 地表面分布最广;
有层理构造
砂岩、粉砂岩、泥岩、页岩、石灰岩、白云岩、泥
灰岩、砾岩、角砾岩、盐岩、石膏、煤
变质岩 有片理构造,岩石有强烈的方向性或各向异性 片岩、片麻岩、板岩、千枚岩、大理岩、石英岩、
糜棱岩
第 3条:滑坡的分类
1.按滑坡体规模的大小分为:小型滑坡(小于 4×10 4 m 3) ;中型滑坡(4×104~3×10
5 m3);大型滑坡(3×10
5 ~1
×106m3);巨型滑坡(大于 1×10⁶m³)。
2.按滑坡体的厚度大小分为:浅层滑坡(小于 6m);中层滑坡(6~20m);深层滑坡(大于 20m)。
3.按滑坡的力学特征分为:牵引式和推移式滑坡。
第 3 章 工程构造(约 23 分)
第 4条:防护与加固工程
防护工程:一般分为坡面防护、冲刷防护(沿河路基防护)。
坡面防护
(包括植物
防护和工程
防护)
其中工程防护包括:
(1)坡面处治(坡面喷护或挂网喷射混凝土等)
高速、一级公路或景观要求高的公路不宜使用坡
面处治。
(2)护坡及护面墙
护坡:用于坡度不陡于 1:1 的土质和岩质边坡。
护面墙:适用防护易风化或风化严重的软质岩石
002025 年一级造价工程师《技术与计量(公路交通)》考前必看 30 条
第 1 章 概述(约 3 分)
第 1条:公路工程按技术等级划分
公路等级 特点 年平均日设计交通量(小客车)
高速 专供汽车分向、分车道行驶,全部控制出入,多车道 >15000 辆
一级 供汽车分向、分车道行驶,根据需要控制出入,多车道 >15000 辆
二级 供汽车行驶,双车道 5000~15000 辆
第 2 章 工程地质、水文与气象(约 6 分)
第 2条:岩石的分类
按成因分类 内容 类型
岩浆岩 岩浆冷凝形成;
无层理、产状复杂·
花岗岩、正长岩、闪长岩、花岗斑岩、闪长斑岩、
辉绿岩、玄武岩、流纹岩、安山岩、火山碎屑岩、
火山凝灰岩
沉积岩 地表面分布最广;
有层理构造
砂岩、粉砂岩、泥岩、页岩、石灰岩、白云岩、泥
灰岩、砾岩、角砾岩、盐岩、石膏、煤
变质岩 有片理构造,岩石有强烈的方向性或各向异性 片岩、片麻岩、板岩、千枚岩、大理岩、石英岩、
糜棱岩
第 3条:滑坡的分类
1.按滑坡体规模的大小分为:小型滑坡(小于 4×10 4 m 3) ;中型滑坡(4×104~3×10
5 m3);大型滑坡(3×10
5 ~1
×106m3);巨型滑坡(大于 1×10⁶m³)。
2.按滑坡体的厚度大小分为:浅层滑坡(小于 6m);中层滑坡(6~20m);深层滑坡(大于 20m)。
3.按滑坡的力学特征分为:牵引式和推移式滑坡。
第 3 章 工程构造(约 23 分)
第 4条:防护与加固工程
防护工程:一般分为坡面防护、冲刷防护(沿河路基防护)。
坡面防护
(包括植物
防护和工程
防护)
其中工程防护包括:
(1)坡面处治(坡面喷护或挂网喷射混凝土等)
高速、一级公路或景观要求高的公路不宜使用坡
面处治。
(2)护坡及护面墙
护坡:用于坡度不陡于 1:1 的土质和岩质边坡。
护面墙:适用防护易风化或风化严重的软质岩石
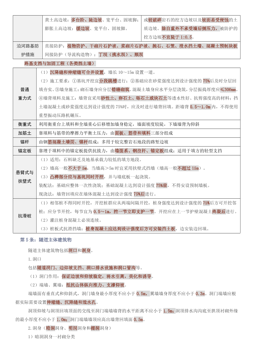
黄土高边坡:多台阶、陡边坡、宽平台、固坡脚;
膨胀土高边坡:缓边坡、宽平台、固坡脚。
或较破碎岩石的挖方边坡以及坡面易受侵蚀的土
质边坡。除自重外不承受墙后侧压力,被防护的
挖方边坡不宜陡于 1:0.5。
沿河路基防
护措施
直接防护:植物防护、干砌片石护坡、浆砌片石护坡、抛石、石笼、浸水挡土墙、混凝土预制块板
间接防护(导流构造物):丁坝(挑水坝)、顺坝
路基支挡与加固工程(各类挡土墙)
普通
重力式
(1)沉降缝和伸缩缝可合并设置,墙长 10~15m 设置一道。
(2)施工要求:①基坑开挖宜分段跳槽进行;②基础应在砂浆强度达到设计强度的 75%后及时分层回
填夯实。③墙身施工:砌石墙身应分层错缝砌筑。混凝土墙身应水平分层浇筑,分层振捣厚度应≤300mm。
④墙背填料及施工:墙背宜采用砂性土、卵石土、砾石土或块石土等透水性好、抗剪强度高的材料;挡
土墙混凝土或砂浆强度达到设计强度的 75%时,应及时进行墙背回填。距墙背 0.5~1.0m 内,不得使用
重型振动压路机碾压。
衡重式 利用衡重台上填料和全墙重心后移增加墙身稳定,墙面坡度较陡,下墙墙背为仰斜
加筋土 靠填料与筋带的摩擦力平衡土压力,由面板、筋带和填料三部分组成
锚杆 由钢筋混凝土墙面、锚杆组成;多用于较完整岩石地段的路堑边坡
锚定板 靠埋于填料中的锚定板提供抗拔力,由墙面系、钢拉杆、锚定板组成;适用于填方的轻型支挡
悬臂式与
扶壁式
(1)适用:石料缺乏及地基承载力较低的填方地段。
(2)墙高一般不大于 5m,当墙高>5m 时宜采用扶壁式挡墙(墙高一般不超过 15m)。
(3)凸榫部分应与基坑同时开挖,并与墙底板一起浇筑。
装配法:基础应整体一次性浇筑;基础混凝土达到设计强度 75%前,不得安设预制墙板。
现浇法:墙背回填应在墙体混凝土达到设计强度 75%后进行。
抗滑桩
(1)相邻桩不得同时开挖,开挖桩群应从两端间隔开挖,桩身强度达到设计强度的 75%后方可开挖邻
桩;应分节开挖,每节宜为 0.5~1m,挖一节立即支护一节。开挖应在上一节护壁混凝土终凝后进行。
(2)灌注桩身混凝土必须连续。
(3)桩板式抗滑挡墙:桩身混凝土应达到设计强度后方可安装挡土板,边安装边回填。
第 5条:隧道主体建筑物
隧道主体建筑物包括洞口和洞身。
1.洞口
包括隧道洞门、边仰坡支挡、洞口排水设施和洞口管沟等。
(1)洞门作用:保证边坡和仰坡稳定,将水引离,美化和诱导。
(2)端墙、翼墙:抵抗山体纵向推力、支撑仰坡。
端墙面有垂直式和仰斜式,洞门墙身最小厚度不应小于 0.5m,翼墙墙身厚度不应小于 0.3m。洞门端墙应根
据实际需要设置伸缩缝、沉降缝和泄水孔。
洞顶仰坡与洞顶回填顶面的交线至洞门端墙墙背的水平距离不应小于 1.5m;洞顶排水沟沟底至拱顶衬砌外缘
的最小厚度不应小于 1.0m;洞门端墙墙顶应高出墙背回填面 0.5m。
2.洞身(暗洞洞身、明洞洞身和棚洞洞身)
1)暗洞洞身一衬砌分类
黄土高边坡:多台阶、陡边坡、宽平台、固坡脚;
膨胀土高边坡:缓边坡、宽平台、固坡脚。
或较破碎岩石的挖方边坡以及坡面易受侵蚀的土
质边坡。除自重外不承受墙后侧压力,被防护的
挖方边坡不宜陡于 1:0.5。
沿河路基防
护措施
直接防护:植物防护、干砌片石护坡、浆砌片石护坡、抛石、石笼、浸水挡土墙、混凝土预制块板
间接防护(导流构造物):丁坝(挑水坝)、顺坝
路基支挡与加固工程(各类挡土墙)
普通
重力式
(1)沉降缝和伸缩缝可合并设置,墙长 10~15m 设置一道。
(2)施工要求:①基坑开挖宜分段跳槽进行;②基础应在砂浆强度达到设计强度的 75%后及时分层回
填夯实。③墙身施工:砌石墙身应分层错缝砌筑。混凝土墙身应水平分层浇筑,分层振捣厚度应≤300mm。
④墙背填料及施工:墙背宜采用砂性土、卵石土、砾石土或块石土等透水性好、抗剪强度高的材料;挡
土墙混凝土或砂浆强度达到设计强度的 75%时,应及时进行墙背回填。距墙背 0.5~1.0m 内,不得使用
重型振动压路机碾压。
衡重式 利用衡重台上填料和全墙重心后移增加墙身稳定,墙面坡度较陡,下墙墙背为仰斜
加筋土 靠填料与筋带的摩擦力平衡土压力,由面板、筋带和填料三部分组成
锚杆 由钢筋混凝土墙面、锚杆组成;多用于较完整岩石地段的路堑边坡
锚定板 靠埋于填料中的锚定板提供抗拔力,由墙面系、钢拉杆、锚定板组成;适用于填方的轻型支挡
悬臂式与
扶壁式
(1)适用:石料缺乏及地基承载力较低的填方地段。
(2)墙高一般不大于 5m,当墙高>5m 时宜采用扶壁式挡墙(墙高一般不超过 15m)。
(3)凸榫部分应与基坑同时开挖,并与墙底板一起浇筑。
装配法:基础应整体一次性浇筑;基础混凝土达到设计强度 75%前,不得安设预制墙板。
现浇法:墙背回填应在墙体混凝土达到设计强度 75%后进行。
抗滑桩
(1)相邻桩不得同时开挖,开挖桩群应从两端间隔开挖,桩身强度达到设计强度的 75%后方可开挖邻
桩;应分节开挖,每节宜为 0.5~1m,挖一节立即支护一节。开挖应在上一节护壁混凝土终凝后进行。
(2)灌注桩身混凝土必须连续。
(3)桩板式抗滑挡墙:桩身混凝土应达到设计强度后方可安装挡土板,边安装边回填。
第 5条:隧道主体建筑物
隧道主体建筑物包括洞口和洞身。
1.洞口
包括隧道洞门、边仰坡支挡、洞口排水设施和洞口管沟等。
(1)洞门作用:保证边坡和仰坡稳定,将水引离,美化和诱导。
(2)端墙、翼墙:抵抗山体纵向推力、支撑仰坡。
端墙面有垂直式和仰斜式,洞门墙身最小厚度不应小于 0.5m,翼墙墙身厚度不应小于 0.3m。洞门端墙应根
据实际需要设置伸缩缝、沉降缝和泄水孔。
洞顶仰坡与洞顶回填顶面的交线至洞门端墙墙背的水平距离不应小于 1.5m;洞顶排水沟沟底至拱顶衬砌外缘
的最小厚度不应小于 1.0m;洞门端墙墙顶应高出墙背回填面 0.5m。
2.洞身(暗洞洞身、明洞洞身和棚洞洞身)
1)暗洞洞身一衬砌分类
分类依据 组成/作用/特点
按 功 能
承载衬砌
由拱顶、边墙和仰拱(无仰拱时做铺底)组成,边墙可做成直墙式或曲墙式
;
承受围岩压力,需进行荷载计算和衬砌设计
构造衬砌 防止岩石局部松动塌落和风化,无须受力计算
装饰衬砌 山体整体性很好,防止表面岩石风化
按 组 成
喷锚衬砌 喷射混凝土、锚杆、钢筋网;利用围岩自承能力
整体式衬砌
模筑砼或钢筋砼衬砌;广泛采用;Ⅲ级及以下围岩设置仰拱;不良地质和特殊围岩,
用曲墙带仰拱的衬砌
复合式衬砌 初期支护、防水层、二次衬砌;高速、一、二级公路应采用
第 6条:隧道通风、照明与供电设施
(1)通风:常见通风方式有自然通风和机械通风,机械通风又包括纵向通风、横向通风、半横向通风、组
合通风。机械通风中最主要的设备就是风机,主要有轴流风机和射流风机。
(2)照明:长度超过 200m 的高速、一级公路的隧道,应设置照明设施。长度超过 100m 的光学长隧道也应
设置照明。
(3)供电:隧道内供电分动力供电和照明供电。
第 7条:桥梁按建设规模大小分类
桥涵分类 特大桥 大桥 中桥 小桥 涵洞
多孔跨径总长 L(m) L>1000 100≤L≤1000 30 单孔跨径 Lk(m) Lk>150 40≤Lk≤150 20≤Lk<40 5≤Lk<20 Lk<5
第 8条:桥梁上部结构
板式
桥
矩形板
整体式:就地浇筑,适用于跨径≤16m 的桥梁。
预制:采用起重机安装,若采用扒杆安装,编制施工图预算时,每座桥应列入两个扒杆费用。
空心板
钢筋混凝土空心板:跨径 10~13m,板厚 40~80cm,一般 C35 混凝土;
预应力混凝土空心板:跨径 10~20m,板厚 50~100cm,一般 C50 混凝土。
施加预应力:先张法混凝土达到不低于设计强度 80%时,放松预应力筋。
梁式
桥
T 形梁和
工形梁
T形梁:跨径 20m 以下,一般采用钢筋混凝土结构;跨径 25~50m 的用预应力混凝土结构。
工形梁:适用跨径 30m 以内,目前很少使用。
箱梁
由底板、腹板(梁肋)和顶板(包括翼板)组成。适用较大跨径的悬臂和连续梁桥、斜拉桥、
悬索桥,易做成与曲线、斜交等复杂线形相适应的桥型。
预应力连
续梁
截面形式:中等跨径采用 T 形或工形截面;
大跨径连续梁桥和采用顶推法或悬臂法的连续梁桥,采用箱形截面。
拱桥 主拱圈截面形式分:板拱(包括石拱、钢筋混凝土薄壳拱)肋拱、双曲拱(禁止使用)、箱形拱(50m 以
查看全文,请先下载后再阅读
*本资料内容来自233网校,仅供学习使用,严禁任何形式的转载

免费领精品资料
掌握考情信息
知晓资料更新进度