2019年中级经济师《经济基础知识》考试大纲已于7月9日正式在中国人事考试网公布。下面,233网校整理了官方的2019年新版《经济基础知识》考试大纲内容,欢迎大家收藏和关注!
推荐专题:2019年中级经济师考试教材大纲变化解读
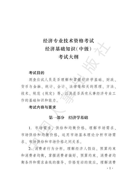
2019年中级经济师《经济基础知识》考试大纲:
注:版权归属中国人事考试网









2019年中级经济师《经济基础知识》考试大纲已于7月9日正式在中国人事考试网公布。下面,233网校整理了官方的2019年新版《经济基础知识》考试大纲内容,欢迎大家收藏和关注!
推荐专题:2019年中级经济师考试教材大纲变化解读
2019年中级经济师《经济基础知识》考试大纲:
注:版权归属中国人事考试网









责编:jiangyan
拒绝盲目备考,加学习群领资料共同进步!

免费听
槐俊升
应试性强,讲的细,效果好
主讲:中级金融,中级经济基础知识
经济师大神级培训讲师,学员口中YYDS的经济师老师,母题班研究者,培训经验十余年

免费听
葛广宇
记忆魔术师
主讲:初级会计实务,中级财务管理,财务成本管理,中级经济基础知识,初级经济基础知识
副教授,管理学(会计学方向)博士在读、注册会计师,会计师职称。擅长以案例、关键词导向式的教学方法,归纳总结关联考点考点,讲解细致,适合零基础考生,学员称其为“记忆魔术师”。

免费听
郑伟
经济学男神
主讲:中级工商管理,高级经济实务工商管理
德国科隆大学经济学博士,就职于北京外国语大学国际教育学院,双语经济学教师。本人学识渊博,底蕴深厚。课堂富有激情,能带动学员学习思维,幽默风趣的大叔型魅力男神。

免费听
王鑫鑫
资深人力资源管理专家
主讲:中级人力资源管理
山东大学MBA,多年从事人力资源管理师一级培训,丰富专业实践教学经验。

免费听
徐雨光
授课专业,易理解,举例形象
主讲:初级个人理财,中级金融
美国经济学硕士。任职于某高校金融系,主要教学及研究方向为投资理财,教学经验丰富,专业功底深厚,对热点考点把握准确,讲课生动有趣,深入浅出。

免费听
陈肖
主讲:中级人力资源管理
中国人民大学硕士、中级经济师、曾就职于500强企业从事管理相关工作。
专业智能,高效提分
章节练习
章节专项突破
进入做题
精选试题
省时高效精选
进入做题
模拟考场
海量题免费做
进入做题
考前点题
高效锁分72小时
进入做题
每日一练
每天进步一点点
进入做题
历年真题
真题实战演练
进入做题
易错题
精选高频易错题
进入做题
模考大赛
同场闯关做题
进入做题
APP刷题神器
模考大赛
考点打卡
做题闯关

扫描二维码 下载233网校APP刷题
微信扫码关注公众号
获取更多考试资料