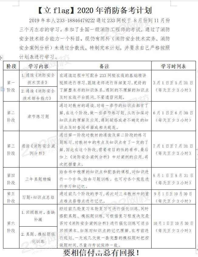
233网校2020年一级消防工程师考试“立Flag”活动火热进行中!本次准备了由黄明峰主讲的一级消防工程师单科精讲课程(融入3D动画教学+神秘技能)、233网校习题册、下载币、课程红包免费送给大家!来233网校,把你2020年一级消防工程师学习目标、备考计划社区跟帖回复,即可参与活动。你,准备好了吗?让我们和你一起来见证!以下是233网校学员分享的“2020年消防综合能力、案例分析备考计划”,供大家参考!

233网校特别声明:以上备考计划为233网校2020年一级消防工程师考试学员分享,对于需要复制、转载、链接和传播文章内容的,请注明文章或内容源自233网校,违者必究!



























