灭火剂储存装置的检查与检测考点解析
灭火剂储存装置的检查与检测介绍
(一)灭火剂储存装置
1.安装位置
(1)管网灭火系统的储存装置宜设在专用储瓶间内,其位置应符合设计文件,若设计无要求,则储瓶间宜靠近防护区
(2) 储瓶间应符合下列要求:
1)储瓶间的门应向外开启,储瓶间门外侧中央贴有“气体灭火储瓶间”的标牌。
2) 储存装置间内设应急照明,其照度应达到正常工作照度。
2.安装与其他
(1) 储存容器和集流管应采用支 (框) 架固定,固定应牢靠,并做防腐处理
(2)高压储存装置尚应符合下列要求:
1) 储存装置间的环境温度为 -10~50℃,高压二氧化碳储存装置的环境温度为0~ 49℃
2)储存容器的规格和数量应符合设计文件要求,且同一系统的储存容器的规格、尺寸要一致,其高度差不宜超过 20mm。
3)操作面距墙或操作面之间的距离应不小于1,且不小于储存容器外径的1.5倍。
4)容器阀上的压力表无明显机械损伤,在同一系统中的安装方向要一致,其正面朝向操作面。同一系统中容器阀上的压力表的安装高度差不宜超10mm,相差较大时,允许使用垫片调整。
5)灭火剂储存容器的充装量和储存压力应符合设计文件要求,灭火剂和驱动气体储存容器内的压力,不得小于设计储存压力的90%。
6)组合分配的二氧化碳气体灭火系统保护5个及以上的防护区或保护对象时,或在48h内不能恢复时,二氧化碳要有备用量,其他灭火系统的储存装置72h内不能重新充装恢复工作的,按系统原储存量的100%设置备用量。
7)储存容器中充装的二氧化碳质量损失大于10%时,二氧化碳灭火系统的检漏装置应正确报警。
(3)低压储存装置尚应符合下列要求:
1)低压系统制冷装置的供电应采用消防电源。
2) 储存装置要远离热源,其位置要便于再充装,其环境温度宜为-23~49°C。
3)制冷装置应采用自动控制,且设手动操作装置。
4)低压二氧化碳灭火系统储存装置的报警功能正常,高压报警压力设定值应为2.2MPa,低压报警压力设定值应为1.8MPa。
1.39MB
下载
2.02MB
下载
1.41MB
下载
2.80MB
下载
3.61MB
下载
5.28MB
下载
2.05MB
下载
1.70MB
下载
2.20MB
下载
712.06KB
下载
265.12KB
下载
360.46KB
下载正确答案: C
答察解析: 组合分配的二氧化碳灭火系统保护5个及以上的防护区或保护对象时,或在48h内(干粉、细水雾)不能恢复时,二氧化碳要有备用量;其他气体灭火系统(IG541、七氟丙烷)的储存装置72h内不能重新充装恢复工作的,按系统原储存量的100%设置备用量,各防护区的灭火剂储量要符合设计文件要求。
该系统在80h内能够恢复工作,故需要设置备用量。
组合分配系统的灭火剂储存量,应按储存量最大的防护区确定。故灭火剂瓶最少为6个。
正确答案: C
答察解析: 储存容器必须固定在支架上,支架与建筑构件固定,要牢固可靠,并做防腐处理;操作面距墙或操作面之间的距离不宜小于1.0m,且不小于储存容器外径的1.5倍。本题答案为C。
正确答案: A
答察解析: 根据《二氧化碳灭火系统设计规范》(2010版) GB50193-93
5.1.4,储存装置应具有灭火剂泄漏检测功能,当储存容器中充装的二氧化碳损失量达到其初始充装量的10%时,应能发出声光报警信号并及时补充。本题答案为A。
正确答案: A
答察解析: 选项A,高度差不应超过20mm。选项C,不超过设计充装量的1.5%。选项D,应采用挠性连接。选项E,损失大于10%时应正确报警。B说法正确。本题答案为ACDE。
灭火的基本机理是冷却、窒息、隔离和化学挪制,前三种灭火作用主要是物理过程,后一种是化学过程。各类灭火剂的化学组成、物理性质、灭火机理以及灭火效果等虽不尽相同,但在灭火应用中却具有很多相同之处,主要体现在化学稳定性好、耐储存、腐蚀性小、不导电、毒性低、蒸发后不留痕迹,适用于扑救多种类型火灾等。因此,气体灭火系统具有类似的适用范围和应用限制。
一、气体灭火系统的分类
1、按使用的灭火剂分类:二氧化碳灭火系统、七氟丙烷灭火系统、惰性气体灭火系统(IG541)
2、按系统结构特点分:
1)管网灭火系统:组合分配系统、单元独立系统
2)预制灭火系统:柜式系统、悬挂式系统
3、按应用方式分类:全淹没系统、局部应用系统
4、按加压方式分分类:自压式系统、内储压式系统、外储压式系统
二、气体灭火系统的构成
(一)瓶组
瓶组一般由容器、容器阔、安全泄压装置、虹吸管、检漏装置和充装介质等组成,用于储存灭火剂和控制灭火剂的释放。
(二) 选择阀
在组合分配系统中,用于控制灭火剂经管网释放到预定防护区或保护对象的阀门,选择阀与防护区一对应。
(三) 喷头
保护对象属可燃液体时,喷头射流方向不应朝向液体表面 。
(四)单向阀
单向阀按安装在管路中的位置可分为灭火剂流通管路单向阀和驱动气体控制管路单向阀。
(五)集流管
集流管是将多个灭火剂瓶组的灭火剂汇集在一起,再分配到各防护区的汇流管路。
(六)连接器
输送气体灭火剂的管道应采用无缝钢管;输送启动气体的管道,宜采用铜管 。
(七) 安全泄压装置
安全泄压装置可分为灭火剂瓶组安全泄压装置、驱动气体瓶组安全泄压装置和集流管安全泄压装置。
(八)驱动装置
用于驱动容器阀、选择阀使其动作 。
(九)检漏装置
检漏装置用于监测瓶组内介质的压力或质量损失。它包括压力显示器、称重装置和液位测量装置。
(十)信号反馈装置
信号反馈装置是安装在灭火剂释放管路或选择阀上,将灭火剂释放的压力或流量信号转换为电信号,并反馈到控制中心的装置。常见的是把压力信号转换为电信号的信号反馈装置,一般也称为压力开关。
(十一)低泄高封阀
安装在系统启动管路上,正常情况下处于开启状态,只有进口压力达到设定压力时才关闭,其主要作用是排除由于气源泄漏积聚在启动管路内的气体。防止启动气体泄漏累积引起系统的误动作。
三、气体灭火系统及其部件型号
一、供水设施安装
二、管道安装
三、系统主要组件安装(分区控制阀的安装高度宜为1.2~1.6m,操作面与墙或其他设备的距离不应小于0.8m,并应满足安全操作要求。)
四、系统冲洗试压
五、系统调试与现场功能测试
六、系统验收
系统维护管理
整理如下:

灭火的基本机理是冷却、窒息、隔离和化学挪制,前三种灭火作用主要是物理过程,后一种是化学过程。各类灭火剂的化学组成、物理性质、灭火机理以及灭火效果等虽不尽相同,但在灭火应用中却具有很多相同之处,主要体现在化学稳定性好、耐储存、腐蚀性小、不导电、毒性低、蒸发后不留痕迹,适用于扑救多种类型火灾等。因此,气体灭火系统具有类似的适用范围和应用限制。
一、气体灭火系统的分类
1、按使用的灭火剂分类:二氧化碳灭火系统、七氟丙烷灭火系统、惰性气体灭火系统(IG541)
2、按系统结构特点分:
1)管网灭火系统:组合分配系统、单元独立系统
2)预制灭火系统:柜式系统、悬挂式系统
3、按应用方式分类:全淹没系统、局部应用系统
4、按加压方式分分类:自压式系统、内储压式系统、外储压式系统
二、气体灭火系统的构成
(一)瓶组
瓶组一般由容器、容器阔、安全泄压装置、虹吸管、检漏装置和充装介质等组成,用于储存灭火剂和控制灭火剂的释放。
(二) 选择阀
在组合分配系统中,用于控制灭火剂经管网释放到预定防护区或保护对象的阀门,选择阀与防护区一对应。
(三) 喷头
保护对象属可燃液体时,喷头射流方向不应朝向液体表面 。
(四)单向阀
单向阀按安装在管路中的位置可分为灭火剂流通管路单向阀和驱动气体控制管路单向阀。
(五)集流管
集流管是将多个灭火剂瓶组的灭火剂汇集在一起,再分配到各防护区的汇流管路。
(六)连接器
输送气体灭火剂的管道应采用无缝钢管;输送启动气体的管道,宜采用铜管 。
(七) 安全泄压装置
安全泄压装置可分为灭火剂瓶组安全泄压装置、驱动气体瓶组安全泄压装置和集流管安全泄压装置。
(八)驱动装置
用于驱动容器阀、选择阀使其动作 。
(九)检漏装置
检漏装置用于监测瓶组内介质的压力或质量损失。它包括压力显示器、称重装置和液位测量装置。
(十)信号反馈装置
信号反馈装置是安装在灭火剂释放管路或选择阀上,将灭火剂释放的压力或流量信号转换为电信号,并反馈到控制中心的装置。常见的是把压力信号转换为电信号的信号反馈装置,一般也称为压力开关。
(十一)低泄高封阀
安装在系统启动管路上,正常情况下处于开启状态,只有进口压力达到设定压力时才关闭,其主要作用是排除由于气源泄漏积聚在启动管路内的气体。防止启动气体泄漏累积引起系统的误动作。
系统产品质量检查
一、气体灭火系统部件的安装质量检查
|
部件 |
检查内容 |
|
灭火剂储存装置 |
(1)灭火剂储存装置安装后,泄压装置的泄压方向不应朝向操作面。低压二氧化碳灭火系统的安全阀要通过专用的泄压管接到室外 (2)储存容器和集流管应采用支(框)架固定,固定应牢靠,并做防腐处理 |
|
选择阀、信号反馈 |
(1)选择阀安装高度宜为1.5-1.7m,当高度超过1.7m时应采取便于操作的措施 (2)采用螺纹连接的选择阀,其与管网连接处宜采用活接 |
|
阀驱动装置 |
(1)拉索式机械驱动装置的安装要求:①拉索除必要外露部分外,应采用经内外防腐处理的钢管防护;②拉索转弯处应采用专用导向滑轮;③拉索末端拉手应设在专用的保护盒内;④拉索套管和保护盒应固定牢靠 (2)安装以重力式机械驱动装置时,应保证重物在下落行程中无阻挡,其下落行程要保证驱动所需距离,且不小于25mm (3)气动驱动装置的管道的安装要求:水平管道应采用管卡固定,管卡的间距不宜大于0.6m,转弯处应增设1个管卡【2016、2021】 (4)气动驱动装置的管道安装后,要进行气压严密性试验 ①气压严密性试验的试验压力为驱动气体储存压力 ②进行气密性试验时,应以不大于0.5MPa/s的升压速率缓慢升压至试验压力,关断试验气源3min内压力降不超过试验压力的10%为合格 |
|
喷嘴 |
(1)安装时要按设计要求逐个核对其型号、规格及喷孔方向 (2)不带装饰罩:连接管管端螺纹不能露出吊顶 (3)带装饰罩:装饰罩要紧贴吊顶 |
二、灭火剂输送管道的安装质量检查
1、灭火剂输送管道连接要求
(1)采用螺纹连接时,管材宜采用机械切割,安装后的螺纹根部应有2~3条外露螺纹;连接后,应将连接处外部清理干净并进行防腐处理。
(2)采用法兰连接时,衬垫不得凸人管内,其外边缘宜接近螺栓,不得放双垫或偏垫。拧紧后,凸出螺母的长度不应大于螺杆直径的1/2且外露螺纹不应少于2条。
(3)已做防腐处理的无缝钢管不宜采用焊接连接,与选择阀等个别连接部位需采用法兰焊接连接时,要对被焊接损坏的防腐层进行二次防腐处理。
2、管道穿墙、楼板要求。
(1)管道穿过墙壁、楼板处应安装套管。套管公称直径比管道公称直径至少应大2级,穿墙套管长度应与墙厚相等,穿楼板套管长度应高出地板50mm。管道与套管间的空隙应采用防火封堵材料填塞密实。
(2)当管道穿越建筑物的变形缝时,应设置柔性管段。
3、管道支架、吊架的安装要求。
(1)管道末端应采用防晃支架固定,支架与末端喷嘴间的距离不应大于500mm。
(2)公称直径大于或等于50mm的主干管道,垂直方向和水平方向至少应各安装1个防晃支架。当管道穿过建筑物楼层时,每层应设1个防晃支架。当水平管道改变方向时,应增设防晃支架。
4、管道试验要求。灭火剂输送管道安装完毕后,应进行强度试验和气压严密性试验。灭火剂输送管道在水压强度试验合格后,或气密性试验前,应进行吹扫。吹扫管道可采用压缩空气或氮气,吹扫时,管道末端的气体流速不应小于20m/s,采用白布检查,直至无铁锈、尘土、水渍及其他异物出现。
5、管道涂漆。灭火剂输送管道的外表面宜涂红色油漆。在吊顶内、活动地板下等隐蔽场所内的管道,可涂红色油漆色环,色环宽度不应小于50mm。
【强度与严密性试验】【2017、2019、2020】
|
项目 |
系统 |
水压 |
气压 |
方法 |
|
强度 |
高压CO2 |
15MPa |
水压的80% |
【水压】不大于0.5MPa/s的升压速率缓慢升压至试验压力,保压5min,无渗漏、变形 【气压】 水压强度试验条件不具备时,可采用气压强度试验代替 气压强度试验前,必须用空气或氮气进行预试验,预试验压力宜为0.2MPa 气压强度试验时,当压力升至试验压力的50%,未发现异状或泄漏,继续按试验压力的10%逐级升压,每级稳压3min,直至试验压力值。保持压力,无变形、无泄漏 |
|
低压CO2 |
4MPa |
|||
|
IG541 |
13MPa |
10.5MPa |
||
|
卤代烷 |
1.5P |
1.15P |
||
|
气压 严密性 |
灭火剂输送管道 |
水压的2/3 |
以0.5MPa/s的速度缓慢升压至试验压力,关断试验气源3min内压力降不超过试验压力的10% |
|
|
驱动气体管道 |
储存压力 |
|||
三、预制灭火系统的安装质量检查
预制灭火系统装置周围空间环境应符合设计要求,热气溶胶灭火系统装置的喷口前1.0m内,装置的背面、侧面、顶部0.2m内不应设置或存放设备、器具等。
四、控制组件的安装质量检查
(1)设置在防护区处的手动、自动转换开关要安装在防护区人口便于操作的部位,安装高度为中心点距地(楼)面1.5m。
(2)手动启动、停止按钮应安装在防护区人口便于操作的部位,安装高度为中心点距地(楼)面1.5m。
(3)气体喷放指示灯宜安装在防护区人口的正上方。
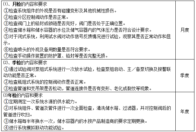
一、系统巡查
(一)巡查内容及要求
每日应对低压二氧化碳储存装置的运行情况、储存装置间的设备状态进行检查并记录。
二、系统周期性检查维护
(一)月检查项目
(1) 低压二氧化碳灭火系统储存装置的液位计检查,灭火剂损失10 %时应及时补充。
(2)预制灭火系统的设备状态和运行状况应正常。
(3)高压二氧化碳灭火系统、七氟丙烷管网灭火系统及IG541灭火系统等系统的检查内容:
1)灭火剂储存容器及容器阀、单向阀、连接管、集流管、安全泄放装置、选择阀、阀驱动装置、喷嘴信号反馈装置、检漏装置、减压装置等全部系统组件应无碰撞变形及其他机械性损伤,表面应无锈蚀,保护涂层应完好,铭牌和标志牌应清晰,手动操作装置的防护罩、铅封和安全标志应完整。
2)灭火剂和驱动气体储存容器内的压力,不得小于设计储存压力的90%。
(二)季度检查项目
(1)可燃物的种类、分布情况,防护区的开口情况,应符合设计规定。
(2) 储存装置间的设备、灭火剂输送管道和支架、吊架的固定,应无松动。
(3) 连接管应无变形、裂纹及老化。必要时,送法定质量检验机构进行检测或更换。
(4)各喷嘴孔口应无堵塞。
(5)对高压二氧化碳储存容器逐个进行称重检查,灭火剂净重不得小于设计储存量的90%。
(6)灭火剂输送管道有损伤与堵塞现象时,应按相关规范规定的管道强度试验和气密性试验方法进行严密性试验和吹扫。
(三)年度检查要求
(1)对每个防护区进行1次模拟启动试验验。
(2)组合分配系统不应少于1个防护区或保护对象,预制灭火系统应各取1套,进行模拟喷气试验。
| 模拟启动 | 模拟喷气(预制各取1套) | 模拟切换 | 主、备电源切换 | |
| 系统调试 | 所有防护区 | 所有防护区 | 设有备用量的 | |
| 系统验收 | 防护区的20% | 组合分配系统不少于1个防护区 | 设有备用量的 | 应进行 |
| 年度检查 | 每个防护区 | 组合分配系统不少于1个防护区 |
(一)系统调试
调试项目包括模拟启动试验、模拟喷气试验和模拟切换操作试验。调试完成后将系统各部件及联动设备恢复正常工作状态。
1.模拟启动试验
(1)调试要求。调试时,对所有防护区或保护对象按规范规定进行模拟启动试验,并合格。
(2) 模拟启动试验方法。
1)自动模拟启动试验按下述方法进行:
①将灭火控制器的启动输出端与灭火系统相应防护区驱动装置连接。驱动装置与阀门的动作机构脱离,也可用1个启动电压、电流与驱动装置的启动电压、电流相同的负载代替。
②人工模拟火警使防护区内任意1个火灾探测器动作,观察单一火警信号输出后,相关报警设备动作是否正常 (如警铃、蜂鸣器发出报警声等)
③人工模拟火警使该防护区内另一个火灾探测器动作,观察复合火警信号输出后,相关动作信号及联动设备动作是否正常(如发出声、光报警,启动输出端的负载响应,关团通风空调、防火阀等)。
2)手动模拟启动试验按下述方法进行:
按下手动启动按钮,观察相关动作信号及联动设备动作是否正常(如发出声、光报警,启动输出端的负载响应,关闭通风空调、防火阀等)。手动启动压力信号反馈装置,观察相关防护区门外的气体喷放指示灯是否正常。
2.模拟喷气试验
(1)调试要求。调试时,对所有防护区或保护对象进行模拟喷气试验,并合格。
预制灭火系统的模拟喷气试验宜各取1套进行试验。
(2)模拟喷气试验方法
| 系统类型 | 喷放物 | 最少喷放量 | |
| 模拟喷气试验 | IG 541 高压CO2 |
充装的灭火剂 | 设计用量所需容器总数的5%,且不少于1个。 |
| 低压CO2 | 二氧化碳灭火剂 | 设计用量的10%。 (选定输送管道最长的防护区) | |
| 卤代烷 | 氮气或压缩空气 | 容器数的20%,且不少于1个。 | |
| 宜采用自动启动方式。 | |||
2)模拟喷气试验结果要符合下列规定:
①延迟时间与设定时间相符,响应时间满足要求。
②有关声、光报警信号正确。
③有关控制阀门工作正常。
④信号反馈装置动作后,气体防护区门外的气体喷放指示灯工作正常。
⑤储存容器间内的设备和对应防护区或保护对象的灭火剂输送管道无明显晃动和机械性损坏
⑥试验气体能喷入被试防护区内或保护对象上,且能从每个喷嘴喷出。
3.模拟切换操作试验
设有灭火剂备用量且与储存容器连接在同一集流管上的系统应进行模拟切换操作试验,并合格。
(二)系统功能验收
(1) 应进行模拟启动试验,并合格(按防护区或保护对象总数的20%)
(2)应进行模拟喷气试验,并合格。(组合分配不应少于1个防护区或保护对象,预制系统各取1套)
(3) 应对设有灭火剂备用量的系统进行模拟切换操作试验,并合格。
(4)应对主、备用电源进行切换试验,并合格。
1.选择阔及信号反馈装置
(1)选择阀操作手柄安装在操作面一侧,当安装高度超过1.7m时应采取便于操作的措施;
(2) 采用螺纹连接的选择阔与管网连接处宜采用活接。
2.泄压装置
(1)灭火剂的储存容器或容器阔应具有安全泄压和压力显示的功能,管网系统中的封团管段上应具有安全泄压装置。
(2)安全泄压装置应能在设定压力下正常工作,泄压方向不应朝向操作面或人员疏散通道。
(3) 低压二氧化碳灭火系统储存容器上应至少设置2套安全泄压装置,其泄压动作压力为(2.38±0.12)MPa。低压二氧化碳灭火系统的安全泄压装置应通过专用泄压管将泄压气体直接排至室外。高压二氧化碳储存容器应设置二氧化碳泄漏监测装置。
3.喷嘴
1) 设置在有粉尘、油雾等防护区的喷嘴,应有防护装置。
2)当保护对象属可燃液体时,喷嘴射流方向不应朝向液体表面
3)喷嘴的最大保护高度不宜大于6.m,最小保护高度不应小于300mm。
1.管道连接
(1)采用螺纹连接时,管材宜采用机械切割:螺纹没有缺纹、断纹等现象:螺纹连接的密封材料均匀附着在管道的螺纹部分,拧紧螺纹时,不得将填料挤入管道内;
安装后的螺纹根部应有2~3条外露螺纹;连接后,将连接处的外部清理干净并做防腐处理。
(2)采用法兰连接时,衬垫不得凸入管内,其外边缘宜接近螺栓,不得放双垫或偏垫。连接法兰的螺栓,直径和长度应符合标准,拧紧后,凸出螺母的长度不大于螺杆直径的1/2且应有不少于2条外露螺纹。
(3)已做防腐处理的无缝钢管不宜采用焊接连接,与选择阀等个别连接部位需采用法兰焊接连接时,要对被焊接损坏的防腐层进行二次防腐处理。
2.管道穿墙、楼板
(1)套管公称直径比管道公称直径应至少大2级,穿墙套管长度应与墙厚相等,穿楼板套管长度应高出地板50mm。管道与套管间的空隙应采用防火封堵材料填塞密实。
(2)当管道穿越建筑物的变形缝时,应设置柔性管段。
3.管道支架、吊架
(1)管道末端采用防晃支架固定,支架与末端喷嘴间的距离不大于500mm。
(2)公称直径250mm 的主于管道,垂直方向和水平方向至少应各安装一个防晃支架。当管道穿过建筑物楼层时,每层应设一个防晃支架。当水平管道改变方向时,应增设防晃支架。
管道试验
灭火剂输送管道安装完毕后,要进行强度试验和气压严密性(驱动管道仅进行气压严密性) 试验。
| 气体灭火系统试验 | 项目 | 系统 | 水压 | 气压 | 方法 |
| 强度 | 高压CO2 | 15MPa | 水压的80% |
1、水压:以不大于0.5MPa/s的升压速率缓慢升压至试验压力,保压5min,无渗漏、变形。 2、水压强度试验条件不具备时,可采用气压强度试验代替。气压强度试验前,必须用加压介质进行预试验,预试验压力宜为0.2MPa。 3、气压:压力升至试验压力的50%,未发现异状或泄漏,继续按试验压力的10%逐级升压,每级稳压直至试验压力值。保持压力,无变形、无泄3min, |
|
| 低压CO2 | 4MPa | ||||
| IG541 | 13MPa | 10.5MPa | |||
| 卤代烷 | 1.5P | 1.15P | |||
| 气压严密性 | 灭火剂输送管道 | 水压的2/3 | 以不大于0.5MPa /s的速度缓慢升压至试验压力,关断试验气源3min内压力降不超过试验压力的10%。经气压强度试验合格且在试验后未拆卸过的管道可不进行气密性试验。 | ||
| 驱动气体管道 | 储存压力 | ||||
预制灭火装置
一个防护区设置的预制灭火系统,其装置数量不宜超过10台,其相互间的距离不得大于10m(热气溶胶灭火装置),用于保护同一防护区的多套气体灭火系统应能在灭火时同时启动,相互间的动作响应时差应小于或等于2s。充装压力不应大于2.5MPa。
控制组件
(1)管网灭火系统应设自动控制、手动控制和机械应急操作三种启动方式。预制灭火系统应设置自动和手动控制两种启动方式。
(2)灭火设计浓度或实际使用浓度大于无毒性反应浓度的防护区,应设手动与自动控制的转换装置。当人员进入防护区时,应能将灭火系统转换为手动控制方式;当人员离开时,应能恢复为自动控制方式。(安装高度为中心点距楼地面1.5m,同手动启停按钮)
(3)机械应急操作装置应设在储瓶间内或防护区疏散出口门外且便于操作的地方,并应设置防止误操作的警示显示与措施。
防护区和护对象
(1)防护区围护结构及门窗的耐火极限均不宜低于0.0h; 吊项的耐火极限不宜低于.25h。防护区围护结构承受内压的允许压强不宜低于1200Pa。
(2)两个或两个以上的防护区采用组合分配系统时,一个组合分配系统所保护的防护区应不超过8
(3)防护区应设置泄压口,宜设在外墙上,二氧化碳 (七氟丙烷)灭火系统的泄压口应设在防护区净高的2 /3以上。
(4) 喷放灭火剂前,防护区内除泄压口外的开口应能自行关闭。
(5)防护区的入口处应设防护区采用的相应气体灭火系统的永久性标志:防护区入口处的正上方应设灭火剂喷放指示灯,入口处应设火灾声、光报警器:防护区内应设火灾声报警器,必要时,可增设闪光报警器;防护区应有保证人员在30s内疏散完毕的通道和出口,疏散通道及出口处,应设置应急照明装置与疏散指示标志。
拒绝盲目备考,加学习群领资料共同进步!

免费听
黄明峰
封“神”级老师
主讲:消防安全技术综合能力,消防安全技术实务,消防安全技术综合能力,消防安全案例分析,安全生产技术基础,建设工程项目管理
主要从事一级消防工程师、中级安全工程师等考试培训。

免费听
程一波
直播女神
主讲:消防安全技术综合能力,消防安全技术实务,消防安全技术综合能力
吉林大学建筑工程技术专业,一级消防工程师,消防安全与管理项目相关负责人。

免费听
侯跃
主讲:消防安全案例分析,消防安全案例分析,基础知识,中级技能,中级实操
国家一级注册消防工程师、一级注册建造师,富有现场施工经验,授课风格化繁为简、深入浅出、通俗易懂!

免费听
黄明峰
封“神”级老师
主讲:消防安全技术综合能力,消防安全技术实务,消防安全技术综合能力,消防安全案例分析,安全生产技术基础,建设工程项目管理
主要从事一级消防工程师、中级安全工程师等考试培训。
专业智能,高效提分
章节练习
章节专项突破
进入做题
精选试题
省时高效精选
进入做题
模拟考场
海量题免费做
进入做题
考前点题
高效锁分72小时
进入做题
每日一练
每天进步一点点
进入做题
历年真题
真题实战演练
进入做题
易错题
精选高频易错题
进入做题
模考大赛
同场闯关做题
进入做题
APP刷题神器
模考大赛
考点打卡
做题闯关

扫描二维码 下载233网校APP刷题
微信扫码关注公众号
获取更多考试资料