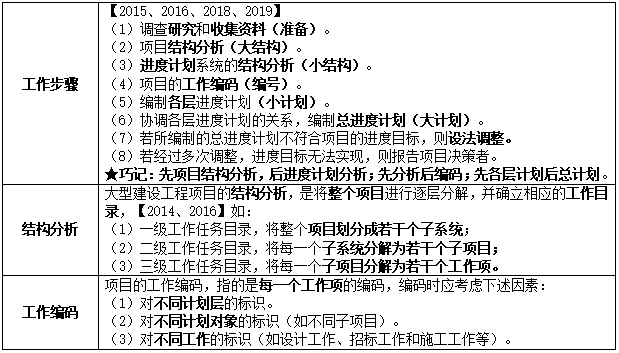
项目总进度目标论证的工作内容考点解析
项目总进度目标论证的工作内容介绍

410.05KB
下载
539.84KB
下载
567.87KB
下载
473.51KB
下载
532.85KB
下载
531.01KB
下载
482.31KB
下载
563.77KB
下载
550.25KB
下载
514.28KB
下载
484.98KB
下载
277.97KB
下载正确答案: B
答察解析: 在项目的实施阶段,项目总进度包括:(1)设计前准备阶段的工作进度;(2)设计工作进度;(3)招标工作进度;(4)施工前准备工作进度;(5)工程施工和设备安装进度;(6)工程物资采购工作进度;(7)项目动用前的准备工作进度等。
正确答案: B
答察解析: 在项目的实施阶段,项目总进度包括:1) 设计前准备阶段的工作进度;(2)设计工作进度;(3) 招标工作进度;(4)施工前准备工作进度;(5)工程 施工和设备安装进度;(6)工程物资采购工作进度; (7)项目动用前的准备工作进度等。
正确答案: B
答察解析: 建设工程项目的总进度目标指的是整个工程项目的进度目标;大型建设工程项目总进度目标论证的核心工作是通过编制总进度纲要论证总进度目标实现的可能性,总进度纲要的内容包括各子系统进度规划。
正确答案: A
答察解析: 建设工程项目的总进度目标指的是整个工程项目的进度目标,是在项目决策阶段项目定义时确定的。项目管理的主要任务是在项目的实施阶段对项目的目标进行控制。
拒绝盲目备考,加学习群领资料共同进步!

免费听
赵春晓
幽默风趣,思维导图总结精彩,考点层次分明。
主讲:安全生产管理,建设工程施工管理,建设工程项目管理
233网校一级建造师《项目管理》、二级建造师《施工管理》独家签约网课老师。某“双一流、211”高校副研究员、硕导,国家一级注册建造师、造价师。

免费听
王东兴
灵魂导师
主讲:建设工程法规及相关知识,建设工程法规及相关知识,安全生产法律法规
管理学硕士,国家注册一级建造师,多年从事教育行业,主攻工程经济、项目管理、企业管理方向。

免费听
董航
主讲:建设工程经济
曾任中建一局集团项目执行经理,多年现场经验,对施工现场生产管理、现场安全、施工技术非常熟悉,在一级建造师、注册安全工程师执业资格考试方面,有丰富的教学经验,更有其独特的培训风格,其地毯式培训教学,准确打击知识点,每年都会帮助广大学员顺利取证。

免费听
江凌俊
口诀一绝
主讲:目标控制(土木建筑),进度控制(水利),建筑施工安全,建筑工程管理与实务,建筑工程,建筑施工安全
曾在设计院任职,线上线下多年培训行业从业经历。

免费听
胡宗强
主讲:市政公用工程
从事建造师培训多年。经验丰富,命题方向把握准确。

免费听
梁毛
主讲:案例分析(土木建筑),建筑工程
工程管理证书“大满贯”获得者,一级建造师(建筑/机电)、造价工程师、监理工程师(土建/交通)、二级建造师(建筑/机电/市政)、高级工程师(建筑工程)
专业智能,高效提分
章节练习
章节专项突破
进入做题
精选试题
省时高效精选
进入做题
模拟考场
海量题免费做
进入做题
考前点题
高效锁分72小时
进入做题
每日一练
每天进步一点点
进入做题
历年真题
真题实战演练
进入做题
易错题
精选高频易错题
进入做题
模考大赛
同场闯关做题
进入做题
APP刷题神器
模考大赛
考点打卡
做题闯关

扫描二维码 下载233网校APP刷题
微信扫码关注公众号
获取更多考试资料